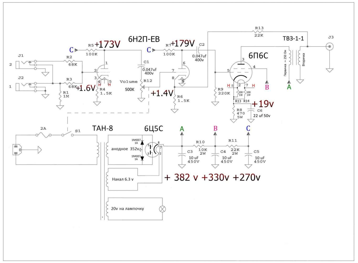
В общем с горем пополам допаял усилитель, включаю, коротит в районе кенотрона и лампы преда, выключаю, вытаскиваю кенотрон и понимаю что возможно был виноват флюс, который не пропаялся и возможно коротил , включаю второй раз уже со старым кенотроном, нагрелся и задымился силовой транс и из него потекла какая-то жижа😁, теперь вопрос, это моя вина или был хреновый трансформатор?

Upd: анодное было в районе 260 вольт всего, накал 5,9 вольт, а ну и он работал, сигнал был, но шум раза в полтора громче сигнала гитары
RIP Тан-8