Может не надо было скручивать два провода от транса, которые от выводов 1-5 на 220в?
Пофигу, это не самое страшное.
Самое страшное - всë остальное

Если не сильно накладно - разобрали бы это нафиг и собрали по образу и подобию всех нормальных усилителей.
Я про компоновку. Иначе вы в следующий раз решите собрать что-то погейновее и огребëте гораздо больше проблем, попутно сведя с ума форум вопросами

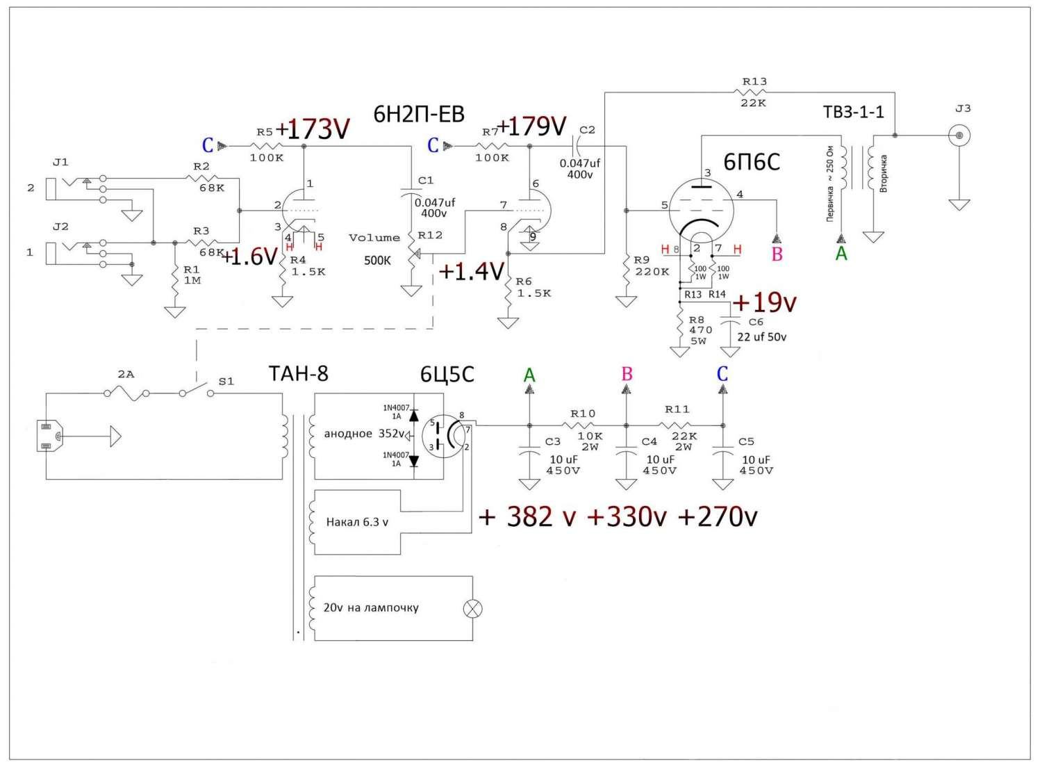
Вот смотрите: у вас входные гнëзда - напротив силового трансформатора. Рядом - кен. Вот какого там кен, а не первая лампа преампа? Где логика?
Далее, провода (неэкранированые) шпарят через всë шасси. И рядом местом их входа в плату - выходной разъëм... Просто интересно: вы его на скорость собирали? Думать, анализировать, глядя на схему и на миллионы фотографий готовой аппаратуры вам было некогда или незачем? Вот даже за входные гнëзда: вы спрашиваете, что не так... Допускаю, что вы не всë понимаете в схемах. Но посмотреть на готовом лейауте подобного усилителя можно ведь? И после сравнения понять, что не так. Что на каждом входном гнезде есть перемычка, через которую сигнальный пин замыкается на землю при вытащенном джеке. Да в конце концов просто посчитать количество задействованных контактов входных гнëзд на вашей же схеме, а потом сравнить с тем, что напаяно по факту?
Не торопитесь, думайте, ищите информацию, анализируйте. Без этого в любом творческом деле никак, даже в таком плëвом, как сборка лампового усилителя
... и добавил:https://ru.docworkspace.com/d/sIEW4vPiXAqPmwMYG