Автор Тема: Околокрафтовский флуд  (Прочитано 2795784 раз)

0 Пользователей и 2 Гостей просматривают эту тему.

Оффлайн AZG Автор темы

  • Живу на форуме
  • *******
  • Сообщений: 95353
  • Санкт-Петербург
    • AZG CUSTOM
Re: Околокрафтовский флуд
« Ответ #47325 : Ноября 01, 2025, 14:28:39 »
Deviron, зачем там 500В? Для чего? В преамповой части напряжение редко превышает 400В. В мощнике выше, но там ставятся этажерки суммарным напряжением на 700-800 вольт. Запасы дикие.

САМВА - если 100% настоящая, то ОК. JCON - сомнительно. Что встречалось было одноразового качества. Года на два хватит, потом неизвестно что.

Онлайн Deviron

  • Ветеран форума
  • ******
  • Сообщений: 4951
Re: Околокрафтовский флуд
« Ответ #47326 : Ноября 01, 2025, 14:47:52 »
 AZG, так мне уже подсказали тут что 450В на всех просто для безопасности. А этажерку можно на вход перед дросселем, но после него высокое напряжение на первом конденсаторе 22uf - 440В, которое плавно опускается до 248В первого каскада. То есть самая чистая и безопасная сборка была бы копией фендеровского фильтра питания, только на F&T 500В. Альтернатива это использовать сдвоенные F&T с выносом наружу на корпус вместо четырех одинарных. Это если по классике с выносом питания подальше от платы.

Оффлайн AZG Автор темы

  • Живу на форуме
  • *******
  • Сообщений: 95353
  • Санкт-Петербург
    • AZG CUSTOM
Re: Околокрафтовский флуд
« Ответ #47327 : Ноября 01, 2025, 16:20:09 »
Deviron, не надо F&Т в фендероиды , Дамбл и т.д. Уже много раз про это писал. Это современные быстрые конденсаторы. Звук будет колкий и неприятный.

Повторяю, там не требуется 500В конденсаторов, кроме первых двух звеньев. Да и то, там этажерки.

Оффлайн Efisher

  • Новичок
  • *
  • Сообщений: 41
  • GuitarPlayer.Ru fan!
Re: Околокрафтовский флуд
« Ответ #47328 : Ноября 01, 2025, 19:22:31 »
AZG, хорошо когда хоть что-то есть. Я ещё на ОЗОНе нашел Samwha BL чуть потолще габаритами 450В + Low ESR что бы это не значило. Но вообще казалось что я где-то видел Samwha на 500В и вот там как раз номинал был выше чем нужно для лампы.
Ещё продаются алюминиевые конденсаторы JCON на 500В, но только из Китая. Даже не знаю стоит ли с этим связываться.
Много лет беру эти кондеры. Мне надо получить с них большой ток и они с этим справляются. Думаю что в выпрямителе они будут работать. Есть на разную емкость.
https://aliexpress.ru/item/1005008041154065.html?
https://aliexpress.ru/item/1005008564073323.html?

« Последнее редактирование: Ноября 01, 2025, 19:24:14 от Efisher »

Оффлайн AZG Автор темы

  • Живу на форуме
  • *******
  • Сообщений: 95353
  • Санкт-Петербург
    • AZG CUSTOM
Re: Околокрафтовский флуд
« Ответ #47329 : Ноября 01, 2025, 19:58:58 »
Efisher, Если настоящие, то хороший вариант.

Оффлайн codygain

  • Опытный
  • ****
  • Сообщений: 936
  • Мастербилдер в мастерской Y-Workshop
    • Сайт компании
Re: Околокрафтовский флуд
« Ответ #47330 : Ноября 02, 2025, 05:01:56 »
Точняк, элекролитические конденсаторы бывают замкнутые, быстрые и медленные, т.е. да именно так в этой категории качества.

... и добавил:

Здесь впрочем это просто подругому называется.
Замкнутый -- неполяризирующийся.
Быстрый -- поляризирующийся 30/70 (преимущественно в минус).
Медленный -- поляризирующийся 70/30 (преимущественно в плюс).

... и добавил:

Т.е. это одна и та же вещь, которая "здесь" просто подругому называется. На мой взгляд если какой-то квантовой теорией вооружиться, оперировать ВСЕЙ этой техникой намного проще, в частности это значительно упрощает все разработки.
« Последнее редактирование: Ноября 02, 2025, 05:07:31 от codygain »

Оффлайн Medvedeff8

  • Ветеран форума
  • ******
  • Сообщений: 3023
  • Слабоумие и отвага!
Re: Околокрафтовский флуд
« Ответ #47331 : Ноября 02, 2025, 11:32:51 »
...  На мой взгляд если какой-то квантовой теорией вооружиться, оперировать ВСЕЙ этой техникой намного проще, в частности это значительно упрощает все разработки.
В твоем случае, это все магия. Поскольку оперировать ты можешь лишь терминами, значения которых не понимаешь от слова совсем. Как говорят, смолчал бы, за умного сочли бы.

Оффлайн AZG Автор темы

  • Живу на форуме
  • *******
  • Сообщений: 95353
  • Санкт-Петербург
    • AZG CUSTOM
Re: Околокрафтовский флуд
« Ответ #47332 : Ноября 02, 2025, 12:33:09 »
Medvedeff8, Как-раз Женя понимает, но по своему. У каждого своя вселенная...

Оффлайн codygain

  • Опытный
  • ****
  • Сообщений: 936
  • Мастербилдер в мастерской Y-Workshop
    • Сайт компании
Re: Околокрафтовский флуд
« Ответ #47333 : Ноября 03, 2025, 03:02:08 »
Спасибо! На самом деле по-своему и не полностью, еще не исполнился тот возраст, когда все на бумаге и техническое заключение такое: "и по этой причине квантовое снисхождение переходит из поляризационного пространства в электромагнитное с переворотом знака."

Оффлайн Medvedeff8

  • Ветеран форума
  • ******
  • Сообщений: 3023
  • Слабоумие и отвага!
Re: Околокрафтовский флуд
« Ответ #47334 : Ноября 03, 2025, 13:46:56 »
Возможно, для тебя будет откровением тот факт, что знания не приходят с возрастом. С возрастом приходят лишь болезни.

Оффлайн ну что ж

  • Живу на форуме
  • *******
  • Сообщений: 7371
  • Александр
Re: Околокрафтовский флуд
« Ответ #47335 : Ноября 04, 2025, 07:49:10 »
Товарищи ламповые маньяки,
люди добрые, объясните кто-нибудь - оконечник на паре 6aq5.
 Ставить можно только el90?
6п1п под 9 ног панелька



« Последнее редактирование: Ноября 04, 2025, 08:09:08 от ну что ж »

Оффлайн Neophyte

  • Опытный
  • ****
  • Сообщений: 629
Re: Околокрафтовский флуд
« Ответ #47336 : Ноября 04, 2025, 07:56:38 »
Комрады,прошу совета!
Первый раз решил взять торик как силовой, как лучше ориентировать выходной тогда?
Сфоткал на утюг,не обессудьте)
Заранее благодарен за советы)



Оффлайн Лёха2009

  • Эксперт
  • *****
  • Сообщений: 1197
Re: Околокрафтовский флуд
« Ответ #47337 : Ноября 04, 2025, 07:57:21 »
Никому не попадалась схема friedman pink tako v2?

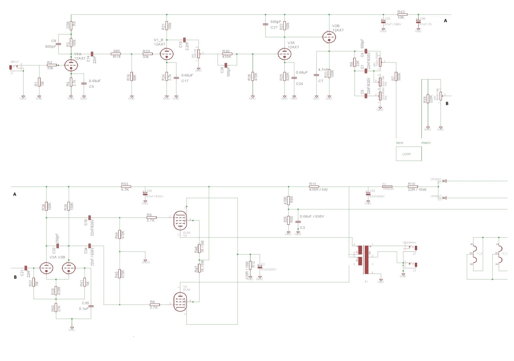
Первой версии нашел, хотел добавить тумблеры как в версии 2, думал что сделано там аналогично БЕ100 но по фото платы не похоже.
Схема версии 1 (перепутаны местами с14 с с19)


Оффлайн FINikk

  • Ветеран форума
  • ******
  • Сообщений: 4546
  • Санкт-Петербург
Re: Околокрафтовский флуд
« Ответ #47338 : Ноября 04, 2025, 10:16:33 »
накрылся старый ноут 2007 года был HP  был замоден SSD проц i7 вместо B950
но накрылся  :hmmm: :7:

купил такой бюджетный для дома для семьи

https://www.dns-shop.ru/product/4cfdd880f892d0a4/156-noutbuk-asus-vivobook-go-15-e1504ga-bq551-serebristyj/


... и добавил:

был без ОС
установил вин 11...и купил ключ в сети у барыг за 1200р

ASUS VivoBook — серия ноутбуков, ориентированных на потребительский рынок, выпускаемая тайваньской компанией ASUS. Устройства сочетают производительность, портативность и доступность, подходят для домашнего и рабочего использования.

Особенности серии:
тонкий корпус и лёгкая конструкция;
эргономичные клавиатуры с удобным расстоянием между клавишами, в некоторых моделях — с цифровым блоком;
различные варианты дисплеев: матрицы на 15,6 и 13 дюймов с разрешением Full HD, есть модели с OLED-экраном.
 8) 8) 8) ;D ;)
« Последнее редактирование: Ноября 04, 2025, 10:22:50 от FINikk »

Оффлайн ну что ж

  • Живу на форуме
  • *******
  • Сообщений: 7371
  • Александр
Re: Околокрафтовский флуд
« Ответ #47339 : Ноября 04, 2025, 11:14:30 »
FINikk, Core i3 с 2 физическими ядрами
Далеко не одно и тоже с Core i7 версии с 4 физическими ядрами