Автор Тема: Околокрафтовский флуд  (Прочитано 2795777 раз)

0 Пользователей и 1 Гость просматривают эту тему.

Оффлайн FINikk

  • Ветеран форума
  • ******
  • Сообщений: 4546
  • Санкт-Петербург
Re: Околокрафтовский флуд
« Ответ #47355 : Ноября 05, 2025, 08:15:13 »


да получилось..теперь всё по классике как у людей  8) ;D
« Последнее редактирование: Ноября 05, 2025, 08:16:46 от FINikk »

Онлайн major73727

  • Эксперт
  • *****
  • Сообщений: 1832
  • Новосибирск.
Re: Околокрафтовский флуд
« Ответ #47356 : Ноября 05, 2025, 08:17:32 »

Оффлайн tube-freak

  • Эксперт
  • *****
  • Сообщений: 1232
  • yo yoda
Re: Околокрафтовский флуд
« Ответ #47357 : Ноября 05, 2025, 08:18:41 »
Если по максимуму, то на весь кабель от джека к лампе ещё повесить ферритовое кольцо, нужных параметров. Чтоб сделать дорогу до лампы совсем высокоОмной для радио. И дорогу через кондёр на шасси более "привлекательной" = гораздо низкоОмней, чем через феррит

... и добавил:

Заметь, там жесткое соединение. В этом случае конечно всё так. Но кондёр позволяет сделать хорошо обоим ;) разрыв на звуковых частотах и соединение на радио.
« Последнее редактирование: Ноября 05, 2025, 08:21:43 от tube-freak »

Оффлайн Лёха2009

  • Эксперт
  • *****
  • Сообщений: 1197
Re: Околокрафтовский флуд
« Ответ #47358 : Ноября 05, 2025, 11:15:43 »
Еще вопрос) Клин канал экстези, обязательно так питание между G и C каскадов фильтровать?
В фендере они все с одной точки питаются.



« Последнее редактирование: Ноября 05, 2025, 14:39:46 от Лёха2009 »

Оффлайн tube-freak

  • Эксперт
  • *****
  • Сообщений: 1232
  • yo yoda
Re: Околокрафтовский флуд
« Ответ #47359 : Ноября 05, 2025, 14:38:24 »
;) R16 закоротить
А питание... главное правило - не питать больше 2 каскадов подряд от одной точки, если не знаешь, как.
И второе - 2,3 каскады клина желательно питать от высокой анодки, хэдрум.
А дальше- как удобней и как художник видит
« Последнее редактирование: Ноября 05, 2025, 14:44:07 от tube-freak »

Оффлайн Лёха2009

  • Эксперт
  • *****
  • Сообщений: 1197
Re: Околокрафтовский флуд
« Ответ #47360 : Ноября 05, 2025, 14:40:41 »
tube-freak,, понял. Мьют при переключении на клин канал.

Оффлайн tube-freak

  • Эксперт
  • *****
  • Сообщений: 1232
  • yo yoda
Re: Околокрафтовский флуд
« Ответ #47361 : Ноября 05, 2025, 14:50:51 »
И ещё по фридману, вот те 2n2 параллельно катодному R в повторителе - они сильно "деМаршализируют" звук, приходит мягкость и упругость, да... зато пропадает пробивная часть. Я ставил 2н2 + 10кОм последовательно. Мне больше зашло.
И делитель перед мастером тоже увеличил, а то оконец сильно перегружается. Кажется 820к или даже 1мег перед 220к потом

Оффлайн saylor

  • Новичок
  • *
  • Сообщений: 88
Re: Околокрафтовский флуд
« Ответ #47362 : Ноября 05, 2025, 17:39:27 »
Стесняюсь спросить....в какой модели Фридмана, вы узрели в катодном повторителе  Резистор/сопротивлением 100k/ ЗААШУНТИРОВАННЫЙ конденсатором  емкостью 2n2...Зашились батенька?

Оффлайн FINikk

  • Ветеран форума
  • ******
  • Сообщений: 4546
  • Санкт-Петербург
Re: Околокрафтовский флуд
« Ответ #47363 : Ноября 05, 2025, 17:43:30 »
Угу и R16 что я не нашёл в схеме что вверху
Хотя мож плохо смотрел

Оффлайн Лёха2009

  • Эксперт
  • *****
  • Сообщений: 1197
Re: Околокрафтовский флуд
« Ответ #47364 : Ноября 05, 2025, 17:49:39 »
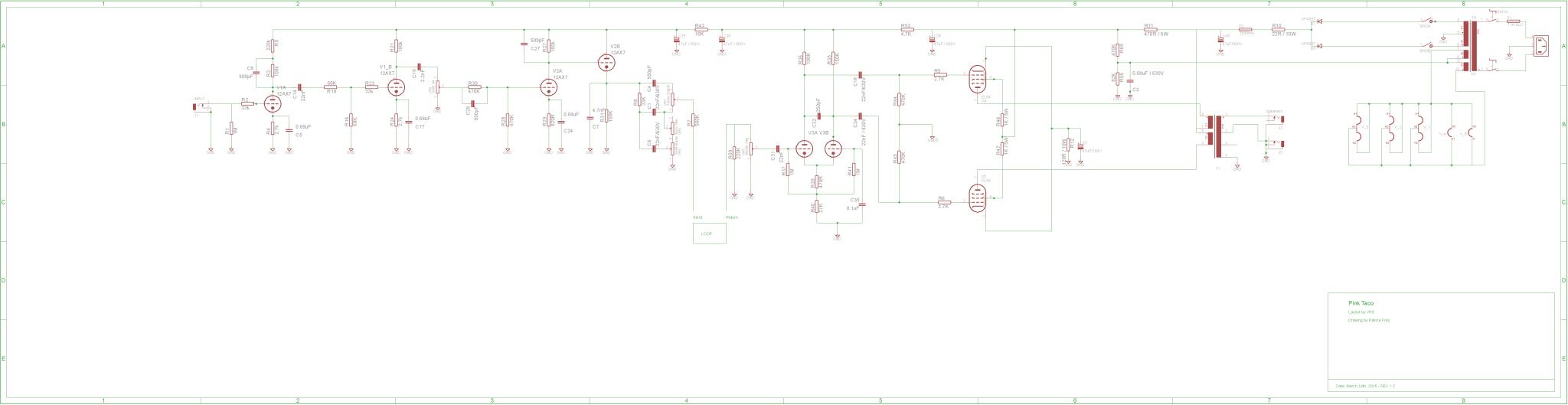
friedman pink tako
Там в первой версии вообще 4,7нф стоит. В версии 2 - 2,2нф.
Что то схема не четкая прикрепляется или с телефона так у меня кажется.
Вот тема в общем https://el34world.com/Forum/index.php?topic=24576.0
« Последнее редактирование: Ноября 05, 2025, 17:54:42 от Лёха2009 »

Оффлайн saylor

  • Новичок
  • *
  • Сообщений: 88
Re: Околокрафтовский флуд
« Ответ #47365 : Ноября 05, 2025, 18:18:03 »
Вон, оно Чо Михалыч!   Я на днях закончил частичный проект Friedman BE-100 v.2, в 50-ваттной версии. Успешный. Никаких артефактов отмеченных предыдущими крафтерами, не  замечено.....Возможно, придется сделать делитель перед мастер-громкостью. Для получения приемлемой громкости в квартире, приходится ловить миллиметры...

Оффлайн FINikk

  • Ветеран форума
  • ******
  • Сообщений: 4546
  • Санкт-Петербург
Re: Околокрафтовский флуд
« Ответ #47366 : Ноября 05, 2025, 18:41:56 »
  Я на днях закончил частичный проект Friedman BE-100 v.2, в 50-ваттной версии. Успешный. Никаких артефактов отмеченных
пакеж  :popcorn:

Оффлайн saylor

  • Новичок
  • *
  • Сообщений: 88
Re: Околокрафтовский флуд
« Ответ #47367 : Ноября 05, 2025, 19:05:52 »
Фото  монтажа? Ну ....возможно.  Аппарат делался на базе венгерского BEAG АЕХ-250.  Использовалось его шасси и комплект  силового и выходного трансформаторов. Канал чистого не делал, т.к  к моему удивлению диапазон рулей самого усилка ,в купе с гитарными рулями Лес Пола, позволяет получить звук от кристально чистого, до  супердисторшна....довольно вкусного на мой ух. На выходе применены EL34.  В преде 12AX7 EH и др. Накал поднят до +70 в. Ток покоя вых. ламп в пределлах 35ма. Конденсаторы EPCOS, в общем элементная база в норме.
« Последнее редактирование: Ноября 05, 2025, 20:09:35 от saylor »

Оффлайн FINikk

  • Ветеран форума
  • ******
  • Сообщений: 4546
  • Санкт-Петербург
Re: Околокрафтовский флуд
« Ответ #47368 : Ноября 05, 2025, 19:13:48 »
Фото  монтажа?
да неа.. так общее представление об изделии..хотя  и монтаж тож можно
интересно просто чо народ делает  ;)
« Последнее редактирование: Ноября 05, 2025, 19:17:36 от FINikk »

Оффлайн saylor

  • Новичок
  • *
  • Сообщений: 88
Re: Околокрафтовский флуд
« Ответ #47369 : Ноября 05, 2025, 19:28:31 »
Аппарат испытывлся с динамиком от Rolland Jazz Horus и Selestion Vintage 30. Звук отменный....





... и добавил:

На вопрос- что народ делает? Прилагаю фоточку, моего комбо, триумверат Soldano SLO-Soldano Hot Rod-Splawn 50-ваттный вариант

« Последнее редактирование: Ноября 05, 2025, 20:43:32 от saylor »