Автор Тема: Околокрафтовский флуд  (Прочитано 2795259 раз)

sadky и 6 Гостей просматривают эту тему.

Оффлайн Лёха2009

  • Эксперт
  • *****
  • Сообщений: 1197
Re: Околокрафтовский флуд
« Ответ #47895 : Февраля 09, 2026, 04:36:43 »
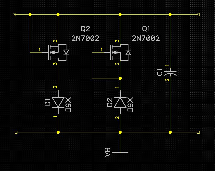
Судя по фото платы поначалу колхозили на старых версиях платы OCD.
Только точно ли там 2N7002 используется, просто на схемах обычно сток и затвор  соединяются?
У меня так получилось если по даташиту.

Диоды предположительно Д9Ж или 1n34a
« Последнее редактирование: Февраля 09, 2026, 04:38:56 от Лёха2009 »

Оффлайн Geezer

  • Живу на форуме
  • *******
  • Сообщений: 12606
  • Atypique
Re: Околокрафтовский флуд
« Ответ #47896 : Февраля 09, 2026, 11:32:49 »
Используя гермашки вместо кремняшек, надо удваивать их число - тогда новый звук не пострадает в громкости.

Онлайн sadky

  • Эксперт
  • *****
  • Сообщений: 2600
Re: Околокрафтовский флуд
« Ответ #47897 : Февраля 09, 2026, 16:48:33 »
Вопрос к бывалым  :rolleyes:
Собрал педальку, нравится пости всë, кроме одного нюанса: со слабым входным сигналом работает как гейт(почти запирается.
Я правильно понимаю:  какой-то каскад слишком закрыт и его надо приоткрыть?

Оффлайн Хобби(т)

  • Частый посетитель
  • **
  • Сообщений: 141
  • Гитарный звук как хобби
Re: Околокрафтовский флуд
« Ответ #47898 : Февраля 09, 2026, 16:53:14 »
Цитировать
А модель OR-15 это, как я понял, типа урезанной (одноканальной) версии TH-30, но с более обычным тонстеком  :hmmm:
А модель Dark Terror вообще 1:1 Dirty-канал как TH-30, отличие только в сеточных резисторах выходных ламп (они как у OR15 - 1.5k)
Но более понтовый чорный покер-фейс...

Гениальный маркетинг!  :crazy:

Оффлайн Geezer

  • Живу на форуме
  • *******
  • Сообщений: 12606
  • Atypique
Re: Околокрафтовский флуд
« Ответ #47899 : Февраля 09, 2026, 17:51:20 »
Цитировать
какой-то каскад слишком закрыт и его надо приоткрыть?

Верно.
Покажите схему и контрольные напряжения на ней.

Онлайн Salexxx

  • Частый посетитель
  • **
  • Сообщений: 223
  • GuitarPlayer.Ru fan!
Re: Околокрафтовский флуд
« Ответ #47900 : Февраля 09, 2026, 18:38:03 »
Возможно кто то сталкивался.
Зависает карта Focusrite Solo при включении/выключении лампового преампа, даже не подключенного к карте. Ноут работа от аккума, та же проблема, зависание - перетык штекера.
« Последнее редактирование: Февраля 09, 2026, 18:40:46 от Salexxx »

Оффлайн Spero_In_Inteligo

  • Живу на форуме
  • *******
  • Сообщений: 8860
  • Код пишу, на досуге на проволоку нажимаю.
Re: Околокрафтовский флуд
« Ответ #47901 : Февраля 09, 2026, 18:52:35 »
Salexxx, гальваническая развязка есть? Если нет, может зависнуть насовсем.

Виноват, мелко, не увидел про не включенный во вход.

Онлайн Salexxx

  • Частый посетитель
  • **
  • Сообщений: 223
  • GuitarPlayer.Ru fan!
Re: Околокрафтовский флуд
« Ответ #47902 : Февраля 09, 2026, 20:31:33 »
Выяснил, что на 1-метровом юсб шнуре стабильно. Мне по длине нужно 2 метра. Видимо карта чувствительна к помехам. БП преампа коммутируется кулисным выключателем. Длинный шнур юсб как антена.

Оффлайн Deviron

  • Ветеран форума
  • ******
  • Сообщений: 4951
Re: Околокрафтовский флуд
« Ответ #47903 : Февраля 09, 2026, 22:07:59 »
На озоне нашелся набор разноцветного монтажного силиконового провода. 50 метров сечением 0.5 за 1800р, как такое возможно? ???

Оффлайн Bulldozerrr

  • Эксперт
  • *****
  • Сообщений: 2932
Re: Околокрафтовский флуд
« Ответ #47904 : Февраля 10, 2026, 00:34:40 »
Возможно кто то сталкивался.
Зависает карта Focusrite Solo при включении/выключении лампового преампа, даже не подключенного к карте. Ноут работа от аккума, та же проблема, зависание - перетык штекера.
Какое поколение фокусрайта. У меня третьего поколения регулярно висла и глюкала на старых материнках и процах. На третьем поколении интела например и H61 чипсете. Ну и на портах usb 2.0 нестабильно работала. Воткнул сейчас в порт usb 3.0 задней панели материнки на Z590 и i5-11600K вроде глюки прошли.
« Последнее редактирование: Февраля 10, 2026, 00:36:35 от Bulldozerrr »

Онлайн Salexxx

  • Частый посетитель
  • **
  • Сообщений: 223
  • GuitarPlayer.Ru fan!
Re: Околокрафтовский флуд
« Ответ #47905 : Февраля 10, 2026, 06:45:38 »
Четвертое. На ноуте особо портами не разгуляешься.

Оффлайн Spero_In_Inteligo

  • Живу на форуме
  • *******
  • Сообщений: 8860
  • Код пишу, на досуге на проволоку нажимаю.
Re: Околокрафтовский флуд
« Ответ #47906 : Февраля 10, 2026, 06:57:19 »
Выяснил, что на 1-метровом юсб шнуре стабильно. Мне по длине нужно 2 метра. Видимо карта чувствительна к помехам. БП преампа коммутируется кулисным выключателем. Длинный шнур юсб как антена.
Четвертое. На ноуте особо портами не разгуляешься.

кабель нужен отличного качества и с ферритами. и порт минимум 3-й.

Оффлайн AZG Автор темы

  • Живу на форуме
  • *******
  • Сообщений: 95353
  • Санкт-Петербург
    • AZG CUSTOM
Re: Околокрафтовский флуд
« Ответ #47907 : Февраля 10, 2026, 07:25:52 »
Просто не надо связываться с дешевым Фокусрайтом. Несколько раз про это писал - все мимо. Есть навалом альтернатив за близкие деньги, которые не только стабильнее, но и по звуку лучше.

Оффлайн Spero_In_Inteligo

  • Живу на форуме
  • *******
  • Сообщений: 8860
  • Код пишу, на досуге на проволоку нажимаю.
Re: Околокрафтовский флуд
« Ответ #47908 : Февраля 10, 2026, 08:20:05 »
Просто не надо связываться с дешевым Фокусрайтом. Несколько раз про это писал - все мимо. Есть навалом альтернатив за близкие деньги, которые не только стабильнее, но и по звуку лучше.

И это тоже) но тут уже фарш назад не провернуть, вопрос как закостылить видимо.

Онлайн Salexxx

  • Частый посетитель
  • **
  • Сообщений: 223
  • GuitarPlayer.Ru fan!
Re: Околокрафтовский флуд
« Ответ #47909 : Февраля 10, 2026, 09:10:26 »
Это да). Времена не те харчами перебирать. А фериты видимо на кабель просто так не поставить?