Автор Тема: Околокрафтовский флуд  (Прочитано 2861563 раз)

Валентин Гаврилов (+ 2 Скрытых) и 7 Гостей просматривают эту тему.

Оффлайн Виктор Андреев

  • Эксперт
  • *****
  • Сообщений: 1154
  • GuitarPlayer.Ru fan!
Re: Околокрафтовский флуд
« Ответ #5580 : Ноября 01, 2014, 19:07:10 »
Акустически ватта два выжималось
--
у концертного рояля акустическая мощность 4вт
у динамиков кпд 1-2% - это очень неплохо (это про-шки. гитарники)
редкие звери могут немного более,  например  ciare pw455 (460мм, 1квт максималка) - кпд 5%,  вот этот циаре догонит рояль лишь при 80вт
(на s90 нужно подать >1квт - это так, точка понимания)

ну, ты понял про свою фразу

Оффлайн Лёха2009

  • Эксперт
  • *****
  • Сообщений: 1256
Re: Околокрафтовский флуд
« Ответ #5581 : Ноября 02, 2014, 08:31:51 »
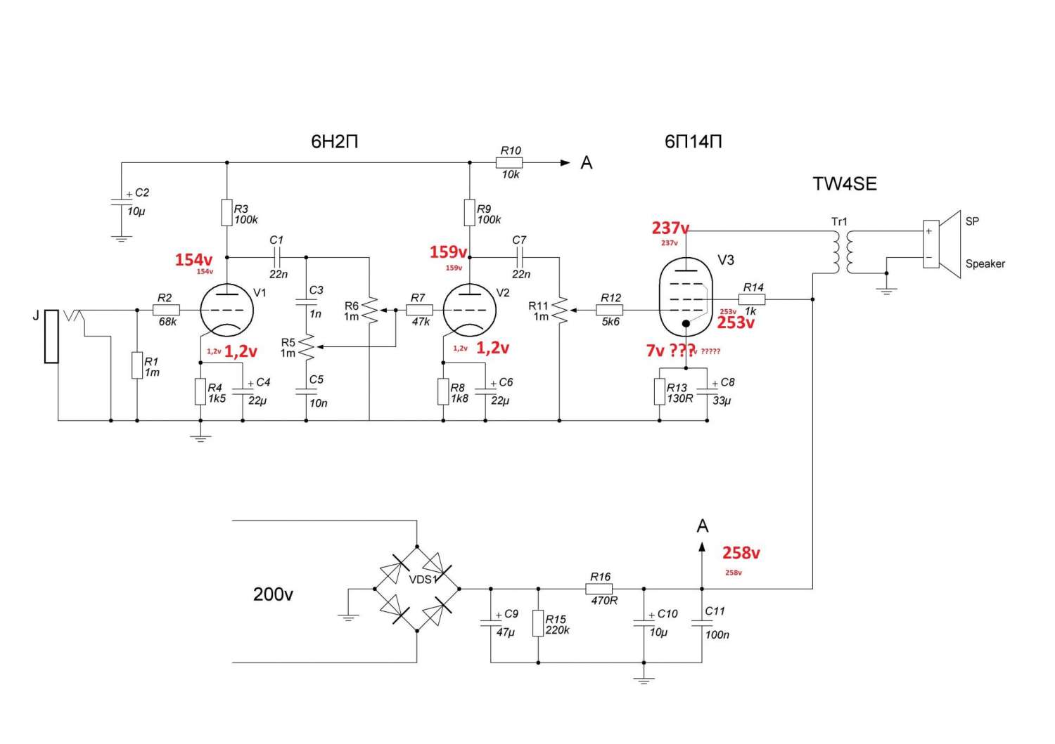
Подскажите в чем косяк может быть? Значит усилок по схеме ниже, в последние дня три начинает скакать громкость, то нормально то сразу на максимум и переменник громкости начинает работать от середины, и во время отключения и включения в динамике шипение появляется. Во время игры тоже есть похожий звук но очень тихий и больше похож на потрескивания.

Это из-за переменника громкости такая хрень?


Оффлайн bottle

  • Ветеран форума
  • ******
  • Сообщений: 6388
  • решил включить дурачка
Re: Околокрафтовский флуд
« Ответ #5582 : Ноября 02, 2014, 08:38:14 »
Лёха2009, межкаскадные емкости?

Оффлайн Лёха2009

  • Эксперт
  • *****
  • Сообщений: 1256
Re: Околокрафтовский флуд
« Ответ #5583 : Ноября 02, 2014, 08:45:25 »
bottle смотрел, целые, стоят меллори 150 на 630v.

Оффлайн runing

  • Живу на форуме
  • *******
  • Сообщений: 12572
  • Киев
Re: Околокрафтовский флуд
« Ответ #5584 : Ноября 02, 2014, 09:09:05 »
Лёха2009, какое напряжение приходит на выходную лампу и какое получается на катодном резисторе?
Похоже она умирает, попробуй её поменять.

Оффлайн Vitallka

  • Эксперт
  • *****
  • Сообщений: 1175
  • Антиум
Re: Околокрафтовский флуд
« Ответ #5585 : Ноября 02, 2014, 09:21:28 »
Лёха2009, поставь дополнительно из среднего контакта пота на землю постоянный резистор на 1М - на громкость это никак не повлияет, а вот сетка 6п14п всегда будет связана из землей

Оффлайн bottle

  • Ветеран форума
  • ******
  • Сообщений: 6388
  • решил включить дурачка
Re: Околокрафтовский флуд
« Ответ #5586 : Ноября 02, 2014, 09:49:55 »
Vitallka, +1
Если потенц умирает, сетка выходной лампы в воздухе повисает со "случайным" смещением.

Оффлайн Лёха2009

  • Эксперт
  • *****
  • Сообщений: 1256
Re: Околокрафтовский флуд
« Ответ #5587 : Ноября 02, 2014, 10:10:05 »
runing, лампы менял, толку ноль, но напряжения замерю на всякий случай сегодня.
Vitallka, хорошо подпаяю.

... и добавил:

Заменил переменник, добавил резистор как советовал Vitallka, все нормально стало, не шуршит не трещит.
 Но, замерил напряжения, отметил на схеме, на катоде разве 7 вольт это нормально? Специально еще несколько раз перемерил, 7 вольт. Или для 6П14П нормально это?

« Последнее редактирование: Ноября 02, 2014, 11:35:54 от Лёха2009 »

Оффлайн Alixxx

  • Новичок
  • *
  • Сообщений: 76
  • GuitarPlayer.Ru fan!
Re: Околокрафтовский флуд
« Ответ #5588 : Ноября 02, 2014, 12:19:46 »
Леха2009, нормально.
В моем усилителе по мотивам Хайоктана при напряжении на аноде 243 В и катодном резисторе 470 ом было 14,8 В.
Правда лампа - 6П6С.

Да, сорри, действительно многовато, не посчитал...
« Последнее редактирование: Ноября 02, 2014, 12:58:05 от Alixxx »

Оффлайн runing

  • Живу на форуме
  • *******
  • Сообщений: 12572
  • Киев
Re: Околокрафтовский флуд
« Ответ #5589 : Ноября 02, 2014, 12:27:21 »
на катоде разве 7 вольт это нормально? Специально еще несколько раз перемерил, 7 вольт. Или для 6П14П нормально это?

Не нормально. Ток большой. Увеличь катодный резистор до 150 Ом. Хотя если много запасных ламп 6П14П можешь не трогать :)

Оффлайн Vitallka

  • Эксперт
  • *****
  • Сообщений: 1175
  • Антиум
Re: Околокрафтовский флуд
« Ответ #5590 : Ноября 02, 2014, 12:28:54 »
Лёха2009, увеличивай сопротивление резистора в цепи второй сетки, чтоб напряжение на второй сетке было равно или чуть меньше напряжения на аноде. 7В смещения при анодке 250В для 6п14п в классе А - это нормально

Оффлайн Алексей Ф

  • Эксперт
  • *****
  • Сообщений: 2267
  • GuitarPlayer.Ru fan!
Re: Околокрафтовский флуд
« Ответ #5591 : Ноября 02, 2014, 12:36:58 »
53,8mA. Без малого 12,5 Вт на аноде...

... и добавил:

Я бы прислушался к совету runing

Оффлайн runing

  • Живу на форуме
  • *******
  • Сообщений: 12572
  • Киев
Re: Околокрафтовский флуд
« Ответ #5592 : Ноября 02, 2014, 12:39:25 »
увеличивай сопротивление резистора в цепи второй сетки

Это ток-ограничивающий резистор, зачем его увеличивать? Если нужно понизить напряжение, то нужно запитать от отдельной RC цепи.


7В смещения при анодке 250В для 6п14п в классе А - это нормально

Просто так написал? :)

0,9*12/237*1000= 45мА.

У автора ток: 7/130*1000=53,8мА

То есть если пальцем в небо, то всё нормально ;)

Оффлайн Darksid

  • Эксперт
  • *****
  • Сообщений: 1198
  • Паяю не спеша для души.....
Re: Околокрафтовский флуд
« Ответ #5593 : Ноября 02, 2014, 15:17:27 »
Подскажите чтоб выставить ток смещения между катодом и землёй резистор обязательно 1 Ом\а то у меня есть только 1.6 Ом-пойдёт ли он или искать всёж точный 1 Ом.


Оффлайн sadky

  • Эксперт
  • *****
  • Сообщений: 2680
Re: Околокрафтовский флуд
« Ответ #5594 : Ноября 02, 2014, 15:21:02 »
Да конечно пойдёт, просто показания вольтметра удобнее делить на 1, чем на 1,6 :)