Автор Тема: Околокрафтовский флуд  (Прочитано 2795382 раз)

0 Пользователей и 9 Гостей просматривают эту тему.

Оффлайн AZG Автор темы

  • Живу на форуме
  • *******
  • Сообщений: 95353
  • Санкт-Петербург
    • AZG CUSTOM
Re: Околокрафтовский флуд
« Ответ #6480 : Июня 21, 2015, 21:35:36 »
AZG, какой пред?)

Рисую, вполне типовой маршаллоид на пару баллонов. Третий под фазик.

Оффлайн AntonVIP

  • Живу на форуме
  • *******
  • Сообщений: 13729
  • Люблю качественную музыку в стиле "мясо"
    • Страница на ютубе
Re: Околокрафтовский флуд
« Ответ #6481 : Июня 21, 2015, 21:38:10 »
Proks206, для пиндалек я бы рекомендовал 800-ку  ;) СЛО - тоже хороший вариант, но там свой хайгейн!!

Оффлайн Proks206

  • Опытный
  • ****
  • Сообщений: 588
  • Бог в помощь
Re: Околокрафтовский флуд
« Ответ #6482 : Июня 21, 2015, 21:50:13 »
Ну я ж говорю,  хотелось бы иметь легенду, сло привлекает,  но боюсь что на таких трансах это будет далеко не сло ну и хайгейн как никак,  еще и проблемы с фоном могут быть или от трансов это мало зависит?

Оффлайн AntonVIP

  • Живу на форуме
  • *******
  • Сообщений: 13729
  • Люблю качественную музыку в стиле "мясо"
    • Страница на ютубе
Re: Околокрафтовский флуд
« Ответ #6483 : Июня 21, 2015, 21:56:05 »
Ну я ж говорю,  хотелось бы иметь легенду, сло привлекает,  но боюсь что на таких трансах это будет далеко не сло ну и хайгейн как никак,  еще и проблемы с фоном могут быть или от трансов это мало зависит?

Напомни, какие трансы, плиз))

От трансов зависит, и от их расположения друг относительно друга.

Оффлайн Proks206

  • Опытный
  • ****
  • Сообщений: 588
  • Бог в помощь
Re: Околокрафтовский флуд
« Ответ #6484 : Июня 21, 2015, 22:12:05 »
Трансы от усилителя ту100, индуктивность у них низковата, хотя железо хопошее и габаритка тоже, но перематывать не хочу, завтра выложу их моточные

Оффлайн AZG Автор темы

  • Живу на форуме
  • *******
  • Сообщений: 95353
  • Санкт-Петербург
    • AZG CUSTOM
Re: Околокрафтовский флуд
« Ответ #6485 : Июня 21, 2015, 23:35:59 »
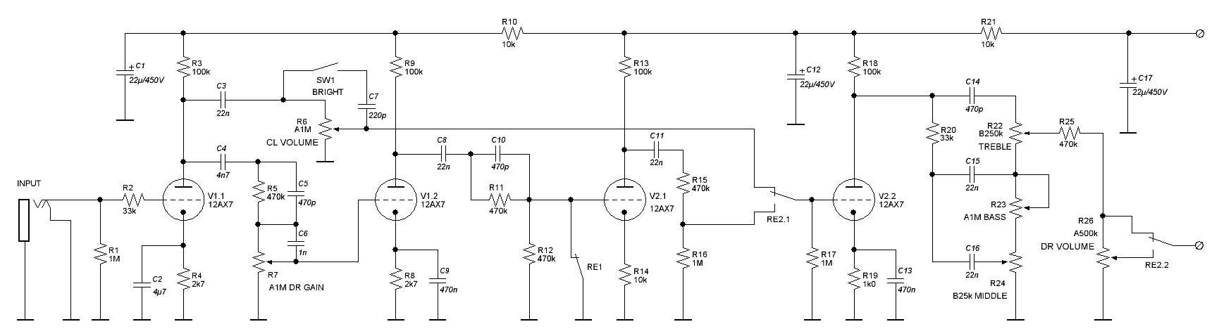
Dying Fetus, Лови вот такой вариант. Можно поиграться с брайтами и кондерами в цепочках 470+470.

Переключение на одной релюшке, но мют организовать все же надо. Можно и на оптопаре, если есть.


Оффлайн Dying Fetus

  • Moderator
  • *****
  • Сообщений: 10302
  • DIYng Fetus
    • http://cathar.ru
Re: Околокрафтовский флуд
« Ответ #6486 : Июня 21, 2015, 23:41:53 »
AZG, надо будет собрать) спс

Оффлайн AntonVIP

  • Живу на форуме
  • *******
  • Сообщений: 13729
  • Люблю качественную музыку в стиле "мясо"
    • Страница на ютубе
Re: Околокрафтовский флуд
« Ответ #6487 : Июня 21, 2015, 23:42:32 »
AZG, енто хай гейн? :crazy:

Оффлайн AZG Автор темы

  • Живу на форуме
  • *******
  • Сообщений: 95353
  • Санкт-Петербург
    • AZG CUSTOM
Re: Околокрафтовский флуд
« Ответ #6488 : Июня 21, 2015, 23:44:41 »
AntonVIP, да, ХГ. Примерно близко к Laney по структуре звука. Немного измененный вариант делал одному знакомому - все супер. Там просто раздельные эквалайзеры в плюс.

Оффлайн AntonVIP

  • Живу на форуме
  • *******
  • Сообщений: 13729
  • Люблю качественную музыку в стиле "мясо"
    • Страница на ютубе
Re: Околокрафтовский флуд
« Ответ #6489 : Июня 21, 2015, 23:50:40 »
AntonVIP, да, ХГ. Примерно близко к Laney по структуре звука. Немного измененный вариант делал одному знакомому - все супер. Там просто раздельные эквалайзеры в плюс.

Лени айронхер??  :) Или другой модели?

Оффлайн Ден2

  • Ветеран форума
  • ******
  • Сообщений: 4278
Re: Околокрафтовский флуд
« Ответ #6490 : Июня 22, 2015, 00:07:58 »
Dying Fetus, Лови вот такой вариант. Можно поиграться с брайтами и кондерами в цепочках 470+470.

Переключение на одной релюшке, но мют организовать все же надо. Можно и на оптопаре, если есть.



Первый каскад - то, о чем ты рядом говорил, по Дизелю?

Оффлайн AZG Автор темы

  • Живу на форуме
  • *******
  • Сообщений: 95353
  • Санкт-Петербург
    • AZG CUSTOM
Re: Околокрафтовский флуд
« Ответ #6491 : Июня 22, 2015, 00:40:25 »
Лени айронхер??  :) Или другой модели?

GH... сердца пока в руки не попадали.

Первый каскад - то, о чем ты рядом говорил, по Дизелю?

В целом да. Тут сделано это ради того, чтобы чистый был не плоский. Основная проблема хайгейнеров в том, что первый каскад точится под перегруз, соответственно режется низ. А чистый строят на этой основе чтоб было. Ну и начинаются жалобы.

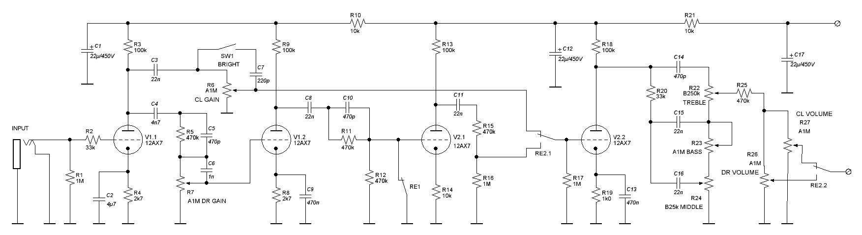
Dying Fetus, Кстати, я совсем забыл! Если у тебя нет Мастер-громкости, тогда надо на чистый отдельную громкость. Это если надо чтоб чистый не грузил. Так что даю второй вариант схемы, где это учтено. Плюс если дырок много, то можно организовать типовые входы HI и LOW.


Оффлайн AntonVIP

  • Живу на форуме
  • *******
  • Сообщений: 13729
  • Люблю качественную музыку в стиле "мясо"
    • Страница на ютубе
Re: Околокрафтовский флуд
« Ответ #6492 : Июня 22, 2015, 00:45:41 »
GH... сердца пока в руки не попадали.

Если попадёт, то схему надо бы чиркнуть для себя)))  ;D

Кстати, у господина golbol1 имеетцо 15 вт вариант на EL84!! Может пересечётесь как-то, вам там ближе. Схему преда хотяб срисовать, а мощник мы б уже к нему прикрутили бы какой-нить  ;)

Оффлайн AZG Автор темы

  • Живу на форуме
  • *******
  • Сообщений: 95353
  • Санкт-Петербург
    • AZG CUSTOM
Re: Околокрафтовский флуд
« Ответ #6493 : Июня 22, 2015, 00:52:45 »
AntonVIP, Если попадет... Хотя сомневаюсь, что там что-то далекое от Кубов и т.п.

Оффлайн AntonVIP

  • Живу на форуме
  • *******
  • Сообщений: 13729
  • Люблю качественную музыку в стиле "мясо"
    • Страница на ютубе
Re: Околокрафтовский флуд
« Ответ #6494 : Июня 22, 2015, 00:54:34 »
AntonVIP, Если попадет... Хотя сомневаюсь, что там что-то далекое от Кубов и т.п.

Думается, просто, что буржуи вряд ли срисуют первее... Им и баксы отдать за неё не в напряг! У них с этим проще))) Они и софт юзают допотопный до сих пор, но по лицензии  ;D ;D ;D ;D