Автор Тема: Оконечник Fender Bassman на 6П7С, помогите со схемой  (Прочитано 17442 раз)

0 Пользователей и 1 Гость просматривают эту тему.

Оффлайн Proks206 Автор темы

  • Опытный
  • ****
  • Сообщений: 588
  • Бог в помощь
Добрый вечер! Есть планы собрать 50 ваттную голову по схеме Бассмана, выходник и силовик будут использоваться от ТУ-5О, лампы в оконечнике планируются 6п7с которых имеется в наличии некоторое количество, по звучанию говорят они очень близки к 6L6, но вот сеточное напряжение у них ниже. Помогите со схемой бассмановского оконечника на данных лампах, ну и блока питания соответственно без кенотрона, внизу схема оригинала и моточные  трансов ТУ-50, заранее благодарен!

Оффлайн runing

  • Живу на форуме
  • *******
  • Сообщений: 12572
  • Киев
Помогите со схемой бассмановского оконечника на данных лампах

Такой схемы не существует. Есть оригинальная схема оконечника, тебе нужно только откорректировать напряжение питания, исходя из справочной хар-ки твоих ламп.


ну и блока питания соответственно без кенотрона

Тоже самое, схема та же, оригинальная. Заменяешь кенотрон диодами и учитывая напряжение, подбираешь силовой трансформатор, обеспечивая напряжение, что бы выходные лампы были в справочном режиме.

Оффлайн Proks206 Автор темы

  • Опытный
  • ****
  • Сообщений: 588
  • Бог в помощь
Такой схемы не существует. Есть оригинальная схема оконечника, тебе нужно только откорректировать напряжение питания, исходя из справочной хар-ки твоих ламп.


Тоже самое, схема та же, оригинальная. Заменяешь кенотрон диодами и учитывая напряжение, подбираешь силовой трансформатор, обеспечивая напряжение, что бы выходные лампы были в справочном режиме.
Ну я вобщем то все это понимаю, напряжение на аноде подберу согласно паспортных значений, а вот сеточное напряжение у 6п7с довольно низкое относительно анодного, для этого нужно увеличить сеточные резисторы и всего делов? Вопрос вобщем то в этом и заключается, не нужно ли чего то мудрить с БП для получения нужных напряжений, как например в схеме того же ТУ-100 от которого я собираюсь использовать трансформаторы, там на сетку порядка 250 В, а анодки 500В через удвоитель

Оффлайн runing

  • Живу на форуме
  • *******
  • Сообщений: 12572
  • Киев
сеточное напряжение у 6п7с довольно низкое относительно анодного, для этого нужно увеличить сеточные резисторы и всего делов?

Нет конечно. Сеточные резисторы лучше оставить с прежними номиналами, просто перед ними добавить дополнительный RC фильтр, на котором будет падать нужное напряжение.
Как вариант можно применить стабилитрон или диод. Тут в крафте есть тема про маломощные оконечники, там для лампы ГУ17 обсуждался подобный приём.

Оффлайн Proks206 Автор темы

  • Опытный
  • ****
  • Сообщений: 588
  • Бог в помощь
Сеточные резисторы лучше оставить с прежними номиналами, просто перед ними добавить дополнительный RC фильтр, на котором будет падать нужное напряжение.
Ну РЦ фильтр добавлю, но на РЦ фильтры питания преампа и фазоинвертора я так понимаю питание подавать не после цепочки для сеток а после РЦ фильтра анодного, для сохранения нужных напряжений на них?

Оффлайн runing

  • Живу на форуме
  • *******
  • Сообщений: 12572
  • Киев
Ну РЦ фильтр добавлю, но на РЦ фильтры питания преампа и фазоинвертора я так понимаю питание подавать не после цепочки для сеток а после РЦ фильтра анодного, для сохранения нужных напряжений на них?

Ну конечно.
А на сколько тебе придётся понижать напряжение на вторые сетки? Если очень много, то лучше делать по второму варианту.

Оффлайн Proks206 Автор темы

  • Опытный
  • ****
  • Сообщений: 588
  • Бог в помощь
Максимальное напряжение на аноде 500 В, на вторых сетках 350

Оффлайн runing

  • Живу на форуме
  • *******
  • Сообщений: 12572
  • Киев
Максимальное напряжение на аноде 500 В, на вторых сетках 350

Ты не смотри на максимальные значения, а на типовые режимы.

Оффлайн Proks206 Автор темы

  • Опытный
  • ****
  • Сообщений: 588
  • Бог в помощь
А где искать типовые режимы? В паспорте только основные характеристики, где-то натыкался на рекомендуемый режим в классе А, так там на аноде 250, на вторую сетку 250

Оффлайн Vitallka

  • Эксперт
  • *****
  • Сообщений: 1175
  • Антиум
Делай как в ту-50: анодка -  500В, вторые сетки 250В. Приведенка, в принципе, должна быть как и у г807 (для успокоения потом посмотрю по ВАХам)

Оффлайн niz

  • Эксперт
  • *****
  • Сообщений: 1252
  • верните мне 1957
а почему бы не поставить 6п3с-е?
вроде у нас можно купить за недорого подобранную пару

Оффлайн runing

  • Живу на форуме
  • *******
  • Сообщений: 12572
  • Киев
А где искать типовые режимы?

Можно конечно записаться в библиотеку, но я бы сначала посидел и поискал в интернете.
В том числе поискал бы схемы двухтактных усилителей на твоей лампе, что бы примерно понимать, как её эксплуатируют.

Оффлайн Виктор Андреев

  • Эксперт
  • *****
  • Сообщений: 1154
  • GuitarPlayer.Ru fan!
6п7 - это 6п3с, у которой анод наверх выведен
более ничем от 6п3 не отличается
те, в принципе для гитарных унчей они и лучше - шансов пробоя в панельке (сырость и тп) - нет по сути (если вид и совместимость с импортами неважен)

а 250в в наших справочниках были у 90% ламп как типовые (бо в 30х-40х гг с этим пит все и тестировали)
те, эти 250 забыть и растереть (как что то лимитирующие)

(ну сколько можно, тут гитарные унчи, а все эти 250в вылезают и вылезают...)


Оффлайн Proks206 Автор темы

  • Опытный
  • ****
  • Сообщений: 588
  • Бог в помощь
Можно конечно записаться в библиотеку, но я бы сначала посидел и поискал в интернете.
В том числе поискал бы схемы двухтактных усилителей на твоей лампе, что бы примерно понимать, как её эксплуатируют.
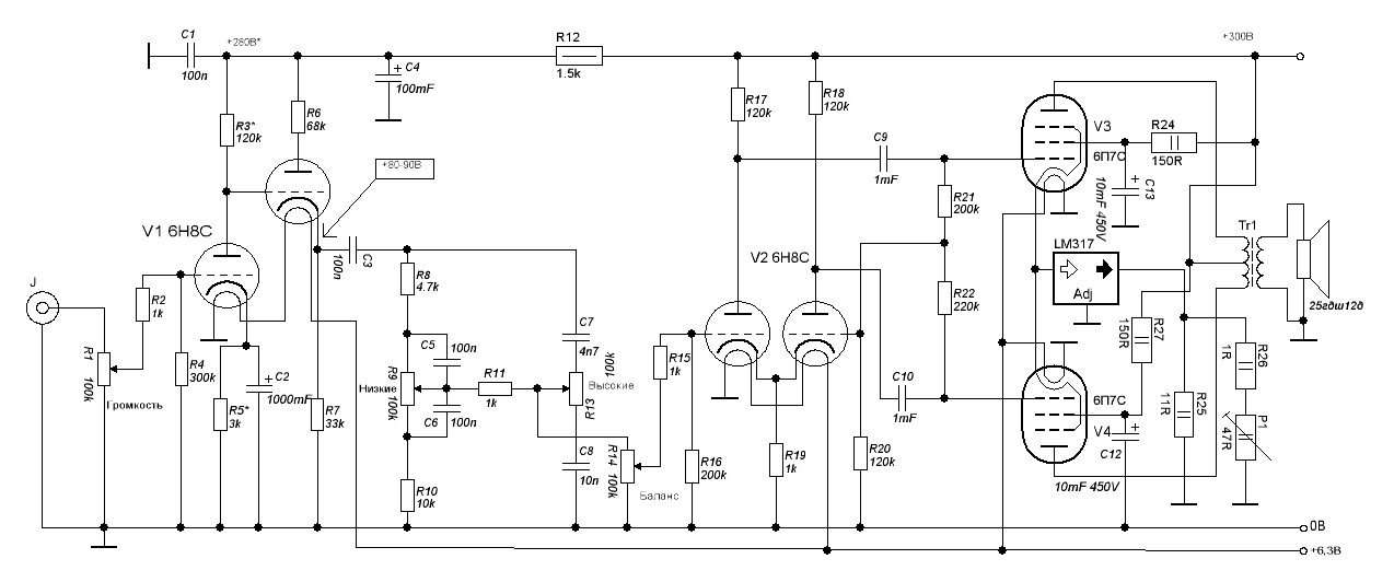
Пошукал по интернету, в основном все что находится по 6п7с или г807 это хи-фи поделки однотактные, из двухтактных удалось нарыть вот это, но анодка тут низковата опять же

Оффлайн runing

  • Живу на форуме
  • *******
  • Сообщений: 12572
  • Киев
Пошукал по интернету, в основном все что находится по 6п7с или г807 это хи-фи поделки однотактные

Ну если ты считаешь, что положение безвыходное, тогда стОит забить на эту затею  ???


из двухтактных удалось нарыть вот это, но анодка тут низковата опять же

Хочу спросить, а по какому критерию ты оцениваешь что "анодка тут низковата", если тебе не удалось найти справочник с типовыми режимами?
Какое должно быть нормальное анодное напряжение по твоему мнению и на основании чего такой вывод?