.... но Джими Хендрикс играл не на такой...
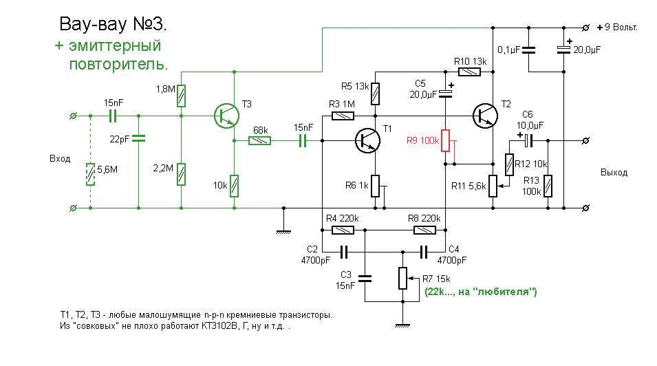
И.... что? Эта "квакушка" была собрана, одним моим приятелем, всего за два дня. Взрослый такой дядька, который плохо разбирается в радиотехнике, но умеет паять. Попросил у меня несложную схему "квакушки"..., и..., сделал таки, себе на радость и другим на удивление, вполне прилично звучащую "квакушку".
Кстати, что то ни кто не выкладывает "звуки" "квакушек" собранных по кашерным схемам. Может ленятся мотать "индукторы"..., или по какой другой причине, но "звуков"
самодельных "воксов" и "плачущих детей" что-то не слышно.
