Автор Тема: ORANGE Dark Terror хочу собрать, делаю плату  (Прочитано 5027 раз)

0 Пользователей и 1 Гость просматривают эту тему.

Оффлайн AZG

  • Живу на форуме
  • *******
  • Сообщений: 95586
  • Санкт-Петербург
    • AZG CUSTOM
Re: ORANGE Dark Terror хочу собрать, делаю плату
« Ответ #15 : Октября 30, 2013, 21:02:44 »
Papa Bear, Из громадного количества МОЩНЫХ ТОРов, что сам ставил или попадали с аппаратом, наверное с десяток были реально тихими в эфире. Остальные больше или меньше лучили.

Я рад, что 80-ка (не шибко то и мощный) почти не лучит. Но повторюсь, чем мощнее. тем больше проблем с правильной раскладкой накальных обмоток.

И плюс еще один момент - колпак не шибко то и помогает. Обычно у таких трансов приличные пульсации и по другим обмоткам, что сказывается на общей фильтрации питания.

Оффлайн nwds Автор темы

  • Завсегдатай
  • ***
  • Сообщений: 267
Re: ORANGE Dark Terror хочу собрать, делаю плату
« Ответ #16 : Октября 30, 2013, 21:26:30 »
Печатку вытравил, добавил сразу возможность для замены Shape на TMB от Orange Rockreverb. Теперь после ...брьских праздников за покупками. Кстати, конденсаторы Wima пойдут или что-то другое брать Epocs к примеру

Оффлайн Santjago

  • Живу на форуме
  • *******
  • Сообщений: 10916
  • Hard As A Rock
Re: ORANGE Dark Terror хочу собрать, делаю плату
« Ответ #17 : Октября 30, 2013, 21:29:08 »
Кстати, конденсаторы Wima пойдут или что-то другое брать Epocs к примеру

смотри, что стоит в оригинале, и подбирай по типу диэлектрика.

... и добавил:

И что ты травил, если ещё не знаешь, какие у тебя будут конденсаторы?

Оффлайн bottle

  • Ветеран форума
  • ******
  • Сообщений: 6388
  • решил включить дурачка
Re: ORANGE Dark Terror хочу собрать, делаю плату
« Ответ #18 : Октября 31, 2013, 09:51:01 »
... Я как бы не считаю себя умным...
Вот это зря. Себя любить надо всё-таки :hmmm:

Оффлайн Sofa_Guitarrero

  • Опытный
  • ****
  • Сообщений: 712
  • Диванщик! Из палаты мер и весов! BMWMotorrad-труЪ!
Re: ORANGE Dark Terror хочу собрать, делаю плату
« Ответ #19 : Октября 31, 2013, 12:32:54 »
Вот это зря. Себя любить надо всё-таки :hmmm:
Но в меру! Иначе это ведет к опуханию ЧСВ  ;D

Оффлайн halvalife

  • Опытный
  • ****
  • Сообщений: 890
Re: ORANGE Dark Terror хочу собрать, делаю плату
« Ответ #20 : Ноября 03, 2013, 06:34:31 »
Раз пошел разговор о торах, скажите, как их лучше располагать на шасси - классически (горизонтально) или так http://prntscr.com/21l2ve (вертикально)?

Оффлайн Sofa_Guitarrero

  • Опытный
  • ****
  • Сообщений: 712
  • Диванщик! Из палаты мер и весов! BMWMotorrad-труЪ!
Re: ORANGE Dark Terror хочу собрать, делаю плату
« Ответ #21 : Ноября 06, 2013, 18:03:58 »
Вид крепления тора в предыдущем посте жуть :)
Господа, раз уж тут зашла тема про торы - торы с тьюбтауна кошерны или нет? Кто-нибудь заказывал-пользовал?
Что я заметил, у них эканирующей обмотки нету. Так уж критично?

Оффлайн Ksandr-

  • Эксперт
  • *****
  • Сообщений: 1437
  • хто здесь?!
Re: ORANGE Dark Terror хочу собрать, делаю плату
« Ответ #22 : Ноября 06, 2013, 19:01:47 »
Вид крепления тора в предыдущем посте жуть :)
Господа, раз уж тут зашла тема про торы - торы с тьюбтауна кошерны или нет? Кто-нибудь заказывал-пользовал?
Что я заметил, у них эканирующей обмотки нету. Так уж критично?


тоже интересно

Оффлайн halvalife

  • Опытный
  • ****
  • Сообщений: 890
Re: ORANGE Dark Terror хочу собрать, делаю плату
« Ответ #23 : Ноября 07, 2013, 05:52:24 »
Вид крепления тора в предыдущем посте жуть :)

Почему жуть? Не обязательно на доску крепить, вполне будет сидеть на металлическом уголке, а если еще и уменьшит лучение, дак вообще просто отлично!
« Последнее редактирование: Ноября 07, 2013, 05:57:51 от halvalife »

Оффлайн Sofa_Guitarrero

  • Опытный
  • ****
  • Сообщений: 712
  • Диванщик! Из палаты мер и весов! BMWMotorrad-труЪ!
Re: ORANGE Dark Terror хочу собрать, делаю плату
« Ответ #24 : Ноября 07, 2013, 06:17:32 »
Почему жуть? Не обязательно на доску крепить, вполне будет сидеть на металлическом уголке, а если еще и уменьшит лучение, дак вообще просто отлично!
   Я, собственно, про исполнение с деревяшкой.

Оффлайн Papa Bear

  • Эксперт
  • *****
  • Сообщений: 2145
Re: ORANGE Dark Terror хочу собрать, делаю плату
« Ответ #25 : Ноября 07, 2013, 06:28:21 »
Раз пошел разговор о торах, скажите, как их лучше располагать на шасси - классически (горизонтально) или так http://prntscr.com/21l2ve (вертикально)?

У человека, видать, места не хватало на шасси, вот он и воткнул его вертикально. Я вот так сделал, например:
https://guitarplayer.ru/index.php?topic=213672.0

Трансформаторы и лампы расположены близко, но при этом никаких аномалий и артефактов в звуке нет, ничего не пищит и не заводится. Правда у меня и не хайгейн, усилок заточен под чистый.

Оффлайн Sofa_Guitarrero

  • Опытный
  • ****
  • Сообщений: 712
  • Диванщик! Из палаты мер и весов! BMWMotorrad-труЪ!
Re: ORANGE Dark Terror хочу собрать, делаю плату
« Ответ #26 : Ноября 07, 2013, 14:31:46 »
Все это конечно интересно, но хотелось бы услышать именно мнения о тьюбтауновских торах без экранной обмотки...

Оффлайн nwds Автор темы

  • Завсегдатай
  • ***
  • Сообщений: 267
Re: ORANGE Dark Terror хочу собрать, делаю плату
« Ответ #27 : Февраля 16, 2014, 20:01:00 »
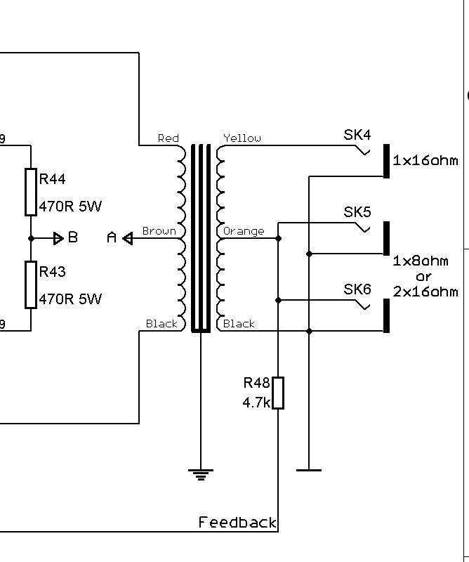
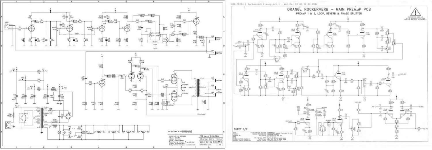
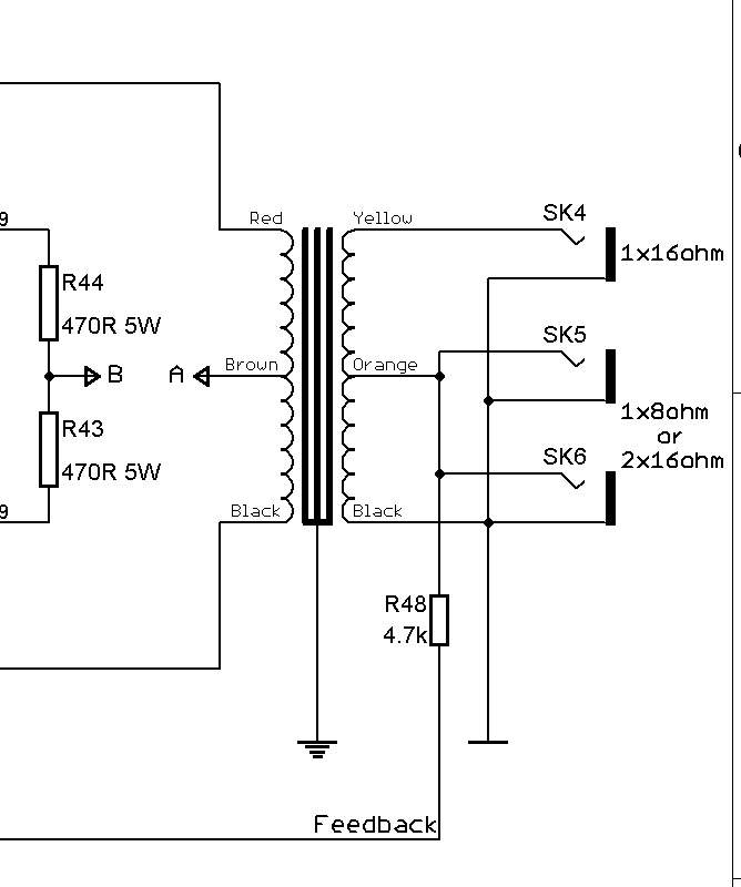
Вернулся к своему ODT, сделал шасси, подключаю выходник. Вот возник вопрос. По схеме выходник на 8 и 16 ом, я взял этот http://www.classictone.net/40-18045.pdf
Подключить лучше 8 ом как по схеме, а вместо 16 - 4 ома или наоборот?

... и добавил:

Сегодня запустил, какой-то призвук "сверчок" присутствует, что это может быть? Я грешу на 6п14п, т.к. они старые, убитые и не подобранные .
Еще нужно режим выходных подогнать, сейчас при 307В  32,6 мА, а нужно вроде 28 мА. В целом характер звука нравится.
« Последнее редактирование: Мая 12, 2014, 17:53:43 от nwds »

Оффлайн nwds Автор темы

  • Завсегдатай
  • ***
  • Сообщений: 267
Re: ORANGE Dark Terror хочу собрать, делаю плату
« Ответ #28 : Мая 12, 2014, 17:51:27 »
Всем привет. Дело было в 6п14п, взял лампы пару новую и всё ок. Осталось в нормальное шасси переселить и корпус смастерить. Лампы пока стоят v1 и v2 6н2п-ев v3 и v4 6н23п v5 и v6 el84m.
Печатка проверена и рабочая, пользуйтесь кому нужно. На первой вкладке плата рабочая, все верно. Делал ее. Там все подписано. Панельки ламп паяются со стороны дорожек. На второй вкладке мод с tmb от rockerverb, хотел сделать через тумблерок переключение но так и не вытравил платку тембрблока и пока не проверил. Чуть напиликал на телефон. Сначала чистый потом гейн на 12 и кручу шейп в одну сторону. Потом гейн на всю и шейп кручу обратно. Запись конечно же не информативна, но иначе пока никак (. Кстати тор заказывал с экраном напряжения как на схеме, не фонит )))))

[вложение удалено администратором]
« Последнее редактирование: Мая 12, 2014, 17:53:18 от nwds »

Оффлайн shlema

  • Ветеран форума
  • ******
  • Сообщений: 6135
  • skiper
Re: ORANGE Dark Terror хочу собрать, делаю плату
« Ответ #29 : Мая 14, 2014, 08:33:44 »
nwds, выглядит страшновато, но главное что все работает) +