Автор Тема: orange dark terror - нет перегруза!!1  (Прочитано 3846 раз)

0 Пользователей и 1 Гость просматривают эту тему.

Оффлайн niz

  • Эксперт
  • *****
  • Сообщений: 1252
  • верните мне 1957
Re: orange dark terror - нет перегруза!!1
« Ответ #30 : Января 11, 2016, 18:13:46 »
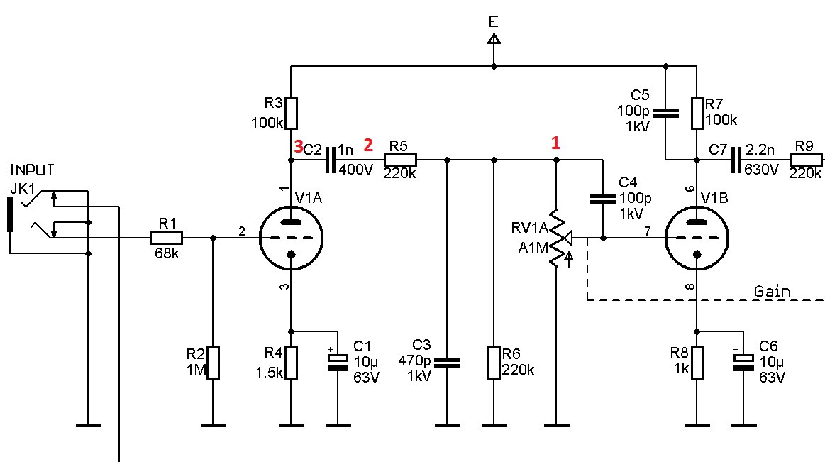
Vitallka, ну не будет он так душить, имхо, он там впаян что бы хоть как то чистый нарулить и не уходить в Джимми Хендркса с головой, только если там не 220кОм, а к примеру 22 кОм
я бы теперь потыкал сюдой


... и добавил:

кстати, что тут делает в плане звука С5? шипение резистора убирает?  ???
« Последнее редактирование: Января 11, 2016, 18:15:33 от niz »

Оффлайн Mepk

  • Эксперт
  • *****
  • Сообщений: 1855
  • Еще один соберу - и всё...
    • Мой блог
Re: orange dark terror - нет перегруза!!1
« Ответ #31 : Января 11, 2016, 18:20:09 »



кстати, что тут делает в плане звука С5? шипение резистора убирает?  ???
Оберег от возбуда

Оффлайн Максим Лазуко Автор темы

  • Новичок
  • *
  • Сообщений: 11
  • GuitarPlayer.Ru fan!
Re: orange dark terror - нет перегруза!!1
« Ответ #32 : Января 11, 2016, 18:26:26 »
Всем спасибо, друзья! Причиной стал неправильно запаянный конденсатор 470 пик - перепутал с перемычкой, и весь сигнал замыкался на землю. Глупее ошибки представить невозможно, убил на это месяц, вчера зарекся забить на усилитель и начать делать что-нибудь другое... Спасибо большое всем, вобщем. :rolleyes:
PS звук - нравится 8)

Оффлайн banzai-che

  • Эксперт
  • *****
  • Сообщений: 1071
Re: orange dark terror - нет перегруза!!1
« Ответ #33 : Января 11, 2016, 18:54:04 »
Максим Лазуко, как говориться "ларчик просто открывался", поздравляю!

Оффлайн Oldvist

  • Опытный
  • ****
  • Сообщений: 983
Re: orange dark terror - нет перегруза!!1
« Ответ #34 : Января 11, 2016, 19:49:15 »
А так всегда бывает. Если конструкция у людей с пол- пинка запускается, значит гдето очень простой косяк. Кстати, все никак не доберусь до своего дарк- террора. У него симптомы такие: на стапелях без реального сигнала и кабинета, а с генератора и резистивной нагрузкой, глядя на работу по осциллу было все шикарно. Но когда принес с работы домой и подключил гитару и кабинет получил жуткий возбуд при увеличении гейна часов с 9. Но он без корпуса. Короче, глядеть надо.

Оффлайн Максим Лазуко Автор темы

  • Новичок
  • *
  • Сообщений: 11
  • GuitarPlayer.Ru fan!
Re: orange dark terror - нет перегруза!!1
« Ответ #35 : Января 12, 2016, 16:00:54 »
А так всегда бывает. Если конструкция у людей с пол- пинка запускается, значит гдето очень простой косяк. Кстати, все никак не доберусь до своего дарк- террора. У него симптомы такие: на стапелях без реального сигнала и кабинета, а с генератора и резистивной нагрузкой, глядя на работу по осциллу было все шикарно. Но когда принес с работы домой и подключил гитару и кабинет получил жуткий возбуд при увеличении гейна часов с 9. Но он без корпуса. Короче, глядеть надо.
Мне помогло увеличение емкостей фильтра и металлическая коробка.

Оффлайн cobako

  • Новичок
  • *
  • Сообщений: 1
  • GuitarPlayer.Ru fan!
Re: orange dark terror - нет перегруза!!1
« Ответ #36 : Января 13, 2016, 08:30:02 »
На самом деле 1,5к.