Автор Тема: Овердрайв для баса.  (Прочитано 6882 раз)

0 Пользователей и 1 Гость просматривают эту тему.

Оффлайн Tander

  • Ветеран форума
  • ******
  • Сообщений: 3732
    • Efremoff
Re: Овердрайв для баса.
« Ответ #15 : Апреля 04, 2017, 14:29:46 »
Просто если оно будет реализовано как сейчас нарисовано (двухполярка) - то на выходе будет около 0, а если питание будут делать так же как и для перегруза - я бы все равно оставил конденсатор, т.к. он кроме того что отделяет постоянку, является простейшим решением убрать низкие частоты со входа следующего ОУ - чтобы у нас не было перегрузки по низам по входу.

Оффлайн Fentone

  • Частый посетитель
  • **
  • Сообщений: 219
Re: Овердрайв для баса.
« Ответ #16 : Апреля 04, 2017, 14:35:41 »
Да, я понял что это набросок схемы. Для U2A тоже нужно смещение или привязка к земле.

Оффлайн Faint069 Автор темы

  • Новичок
  • *
  • Сообщений: 13
  • GuitarPlayer.Ru fan!
Re: Овердрайв для баса.
« Ответ #17 : Апреля 04, 2017, 14:38:20 »
Вечером перерисую схему так, как понял вас, и исправлю маркировку. Сейчас нет возможности к сожалению.

... и добавил:

Ну-с, как то так.
резистор на 2М убрал, так как из-за повторителя отпала в нем необходимость, конденсатор один тоже убрал. Возник вопрос: на С2 и С3 получается делитель, часть идет в ветку овердрайва, а часть чистая, сразу на смеситель, значит их емкости должны быть одинаковы? пока сделал по 10 нф, что бы ФВЧ был с нормальной частотой среза.
Постарался обозначить питание ко всем ОУ.
Cпасибо, что помогаете, очень приятно, что есть готовые откликнуться на зов новичка)
(нажмите чтобы показать/спрятать)
« Последнее редактирование: Апреля 04, 2017, 23:54:39 от Faint069 »

Оффлайн Fentone

  • Частый посетитель
  • **
  • Сообщений: 219
Re: Овердрайв для баса.
« Ответ #18 : Апреля 05, 2017, 08:13:24 »
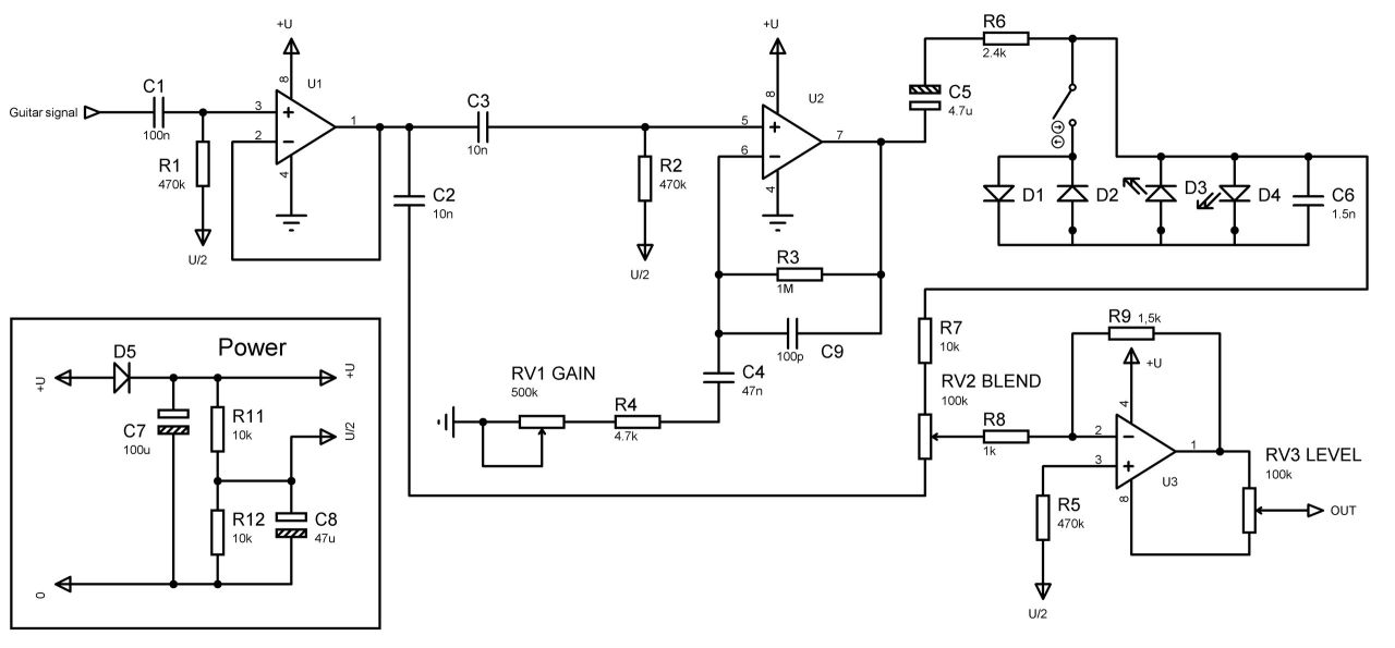
Конденсаторы скорее всего будут разных номиналов. Даже если нужно разделить сигнал с одинаковым срезом НЧ, то в ветках С2 и С3 разные постоянные времени из-за разности резисторов, к тому-же R7 переменный. Выше уже писали что по ветке С3 должна проходить только высокие частоты, и 10н возможно подойдет, а по ветке С2 должен проходить все частоты без ослабления НЧ и емкость должна быть увеличена во много раз.
На схеме нет входной цепи. Для U1 и U3 необходимо смещение (по типу C3, R2).
R11, R12 уменьшить до 10К или поставить повторитель на ОУ, т.к. при 120К на U/2 скорее всего не будет половины питающего напряжения.
« Последнее редактирование: Апреля 05, 2017, 10:33:36 от Fentone »

Оффлайн Tander

  • Ветеран форума
  • ******
  • Сообщений: 3732
    • Efremoff
Re: Овердрайв для баса.
« Ответ #19 : Апреля 05, 2017, 09:27:53 »
Как уже отметил Fentone, - на третью ногу U1 - нужно подвести смещение (половина питаиня, через резистор 10-22К), отделив его от входа конденсатором (100nF будет достаточно).
С2 - 220-470nF
Третья нога на U3 - так же, через резистор 10к на половину питания (от земли третью ногу в принципе отрываем).

так же, подозреваю, перед потом BLEND по части перегруза возможно придется добавить резистор, для согласования уровней.

Оффлайн Faint069 Автор темы

  • Новичок
  • *
  • Сообщений: 13
  • GuitarPlayer.Ru fan!
Re: Овердрайв для баса.
« Ответ #20 : Апреля 05, 2017, 11:41:07 »
Да, про смещение и сам думал, но видимо вечером голова плохо работала, так что недодумал. Теперь сделал. Но вопрос: C1 и R1 на входе образуют ФВЧ с частотой среза ~130Гц, это же порежет все басовые низы прямо на входе. может стоит увеличить резистор до 47k?
А R7, думаю поставить подстроечный на 100k, что бы уже по факту уровни сигналов выровнять.
(нажмите чтобы показать/спрятать)

Оффлайн Fentone

  • Частый посетитель
  • **
  • Сообщений: 219
Re: Овердрайв для баса.
« Ответ #21 : Апреля 05, 2017, 11:48:42 »
Но вопрос: C1 и R1 на входе образуют ФВЧ с частотой среза ~130Гц, это же порежет все басовые низы прямо на входе. может стоит увеличить резистор до 47k?
Увеличить до 470к - 1М. Использовать ОУ с полевыми транзисторами на входе.

Оффлайн Faint069 Автор темы

  • Новичок
  • *
  • Сообщений: 13
  • GuitarPlayer.Ru fan!
Re: Овердрайв для баса.
« Ответ #22 : Апреля 05, 2017, 12:02:24 »
На схеме нет входной цепи.
А что вы имеете ввиду под входной цепью?

Оффлайн Fentone

  • Частый посетитель
  • **
  • Сообщений: 219
Re: Овердрайв для баса.
« Ответ #23 : Апреля 05, 2017, 12:17:50 »
Вы входную цепь уже дорисовали: C1, R1

Оффлайн Tander

  • Ветеран форума
  • ******
  • Сообщений: 3732
    • Efremoff
Re: Овердрайв для баса.
« Ответ #24 : Апреля 05, 2017, 15:37:30 »
470К приведет не к самому лучшему смещению - у баса входной сигнал может быть достаточно мощный - может начать ограничиваться нижняя полуволна - что некрасиво будет звучать в повторителе (был опыт).
Я бы увеличил входной кондер до 1uF, а резистор бы оставил 10-47K.
Так же и касательно  R5 - не стоит его сильно большим делать.
В обратную связь ОУ перегруза - параллельно с резистором - добавь конденсатор на 100пФ.

+ за ОУ с полевым входом (самое простое - TL072, вторую половинку которого на усилитель выходной).

Оффлайн Ден2

  • Ветеран форума
  • ******
  • Сообщений: 4278
Re: Овердрайв для баса.
« Ответ #25 : Апреля 05, 2017, 15:54:55 »
Да нет же, нельзя по входу 10к оставлять. При Свх= 1мкф Rвх фактически получаем 10к. Для пассивных звучков смерть. Соглашусь с Fentone, по входной цепи. Или же сделать ход конем, и входной повторитель построить на полевике, вообще отказавшись от входного конденсатора.

Оффлайн Tander

  • Ветеран форума
  • ******
  • Сообщений: 3732
    • Efremoff
Re: Овердрайв для баса.
« Ответ #26 : Апреля 05, 2017, 16:01:50 »
Ден2, да, как-то забыл об этом.
Я бы тогда шел в сторону увеличения R1 до 330-470K. Во первых - и так уже юзаем ОУ, во вторых - полевик, даже в режиме повторителя - мало того, что требует ту же обвязку (смещение и входной конденсатор), так еще и 9В - далеко не самый лучший вариант для питания полевика.

Оффлайн Faint069 Автор темы

  • Новичок
  • *
  • Сообщений: 13
  • GuitarPlayer.Ru fan!
Re: Овердрайв для баса.
« Ответ #27 : Апреля 05, 2017, 23:07:58 »
(нажмите чтобы показать/спрятать)
Ну, видимо, как то так)
В обратную связь ОУ перегруза - параллельно с резистором - добавь конденсатор на 100пФ.
Поставил, но объясните пожалуйста зачем он нужен? Хочется не просто состряпать, а разобраться, что бы в дальнейшем, в следующих попытках, меньше вопросов возникало.
Да уж, хотел схему поменьше и попроще, а она обросла в итоге. Ну ничего. главное что бы звучало. Если все будет нормально, то на выходных попробую собрать.
Вопрос. Завалялся у меня оу BA15218, сдвоенный он, можно ли его использовать в схеме овердрайва, или принципиально использовать LM741, который, вроде, в оригинальной схеме стоит? Даташиты: * BA15218_F_N.pdf  * lm741.pdf
« Последнее редактирование: Апреля 05, 2017, 23:09:45 от Faint069 »

Оффлайн Ден2

  • Ветеран форума
  • ******
  • Сообщений: 4278
Re: Овердрайв для баса.
« Ответ #28 : Апреля 06, 2017, 06:17:47 »
Кстати, можно сделать входной повторитель инвертирующим, и тогда пропитания вообще отвяжется от входной цепи.

Оффлайн Fentone

  • Частый посетитель
  • **
  • Сообщений: 219
Re: Овердрайв для баса.
« Ответ #29 : Апреля 06, 2017, 07:49:47 »
Перед R8 лучше поставить разделительный конденсатор, иначе резистор RV2 может шуршать, т.к. через него будет проходить постоянный ток (на выводе со стороны R7 потенциал от 0 до напряжения открытия диодов, на среднем выводе U/2 с выхода U3). Это если нижние выводы диодов на землю, если на U/2, то конденсатор не нужен, но тогда, возможно, после R11, R12 нужно будет поставить повторитель на ОУ, для стабильного U/2. Сейчас на схеме ошибка - нижние выводы диодов никуда не подключены.
Про большей номинал C2 уже говорили. Нет земли на выводе питания U3 и на нижнем выводе C8.
« Последнее редактирование: Апреля 06, 2017, 07:59:27 от Fentone »