если делать,только чамп.Всё остальное не тру.И пищалку отключи.Что сложного в чампе?не панимэ...три детали же...
и не широкополосник там.Там 10Гд34.Частоты у него 63-5000.Так что отключай пищалку от него,собирай туда чампик и вперёд 
... и добавил:
чамп кста можешь вообще с одной ручкой сделать.
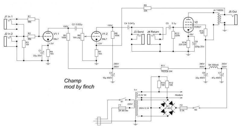
вот к примеру.R9 вообще выкинь.Сенд-ретёрн не делай.лампы 6Н9С и 6П6С.стоит всё копейки.
Спасибо за схемку. Когда я найду время, я её обязательно спаяю. Пока меня в первую очередь останавливает наличие дросселя в схеме и поооолное отсутствие опыта общения с лампами. Хотя у меня есть высшее техническое образование, с лампами даже ознакомительно не сталкивался.
Возвращаясь к сабжу, хочу поблагодарить
kfender, за ссылочку. Я сам из Ростова-на-Дону, у нас есть магазин "Радиодетали" - единственное, кстати, место, где можно купить всякую такую всячину в будний день (радиорынок только по выходным), но я как-то никогда там не видел собранных схем. Если Мастеркит не врет, то там они есть или, по крайней мере, должны быть.
Поможете с выбором девайса из предложений сайта? Я собственно за этим приходил

Какой, например, мощности мне нужен усилок, чтобы не спалить динамик, но и вытягивать его? Я ж так понимаю, что не найду усилок ровно на 6 Вт...
... и добавил:Surch, Dr.Evil, Dr.Evil,
а вот это реально по-взрослому

У меня тоже где-то валяется магнитофон Весна-212 с рабочей электроникой.
Я о нем думал. Это конечно винтажно, но меня не возбуждает - духа нет. Я с этим магнитофоном намучался в свое время. А тут колонка эта попалась в руки и тепло как-то стало что ли. Деревяшка теплая. Просто хочется сделать так, чтобы в неё можно было воткнуться. И не важно какой там звук - главное чтобы не всухую на гитаре пилить (прости меня Господи за такие еретические беседы на ГП

)