Автор Тема: Peavey ValveKing 8 (закончен)  (Прочитано 20118 раз)

0 Пользователей и 1 Гость просматривают эту тему.

Оффлайн norskskog Автор темы

  • Завсегдатай
  • ***
  • Сообщений: 361
Re: Peavey ValveKing 8 (долгострой)
« Ответ #45 : Октября 07, 2012, 14:38:18 »
Так разорви анодку для начала - при подаче накала нет короткого? Ты сам лейку делал? По моей не стоит собирать - я нарисовал, но не проверял ее в деле - руки еще месяц до любимого хобби не дотянутся...
И да, предохранитель 2А?
« Последнее редактирование: Октября 07, 2012, 14:42:26 от norskskog »

Оффлайн Лёха2009

  • Эксперт
  • *****
  • Сообщений: 1211
Re: Peavey ValveKing 8 (долгострой)
« Ответ #46 : Октября 07, 2012, 15:06:36 »
norskskog нет лейка не моя, из первого поста темы на Guitar Gear, но я проверял до того как  плату травить, все нормально.
Предохранитель на 250мА, может из за этого? Хотя в преампе на первичке стоят эти же предохранители.
Сейчас проверил плату, соплей не нашел, КЗ вроде нет нигде
« Последнее редактирование: Октября 07, 2012, 15:08:20 от Лёха2009 »

Оффлайн norskskog Автор темы

  • Завсегдатай
  • ***
  • Сообщений: 361
Re: Peavey ValveKing 8 (долгострой)
« Ответ #47 : Октября 07, 2012, 15:11:43 »
Лёха2009, я в Маршале 18W по дурости предохранители перепутал - в первичку 0,5, в анодку - 2. Сгорел моментально.

Оффлайн Лёха2009

  • Эксперт
  • *****
  • Сообщений: 1211
Re: Peavey ValveKing 8 (долгострой)
« Ответ #48 : Октября 07, 2012, 15:13:02 »
norskskog так что попробовать побольше поставить? в оригинальной схеме вроде 1А стоит.

Оффлайн norskskog Автор темы

  • Завсегдатай
  • ***
  • Сообщений: 361
Re: Peavey ValveKing 8 (долгострой)
« Ответ #49 : Октября 07, 2012, 15:15:13 »
Ну да, расчет на 1А, ток больше проходит, чем 250ма, потому и горит в первичке. Только в анодку 0,5 поставь.

Оффлайн Лёха2009

  • Эксперт
  • *****
  • Сообщений: 1211
Re: Peavey ValveKing 8 (долгострой)
« Ответ #50 : Октября 07, 2012, 15:17:25 »
norskskog хорошо, спасибо большое завтра с утреца пойду за предохранителями.

Оффлайн norskskog Автор темы

  • Завсегдатай
  • ***
  • Сообщений: 361
Re: Peavey ValveKing 8 (долгострой)
« Ответ #51 : Октября 07, 2012, 15:19:33 »
Если усиль потребляет где-то 60Вт, ток уже 0,2626А, вот и исходи из того.
« Последнее редактирование: Октября 07, 2012, 15:22:25 от norskskog »

Оффлайн Dying Fetus

  • Moderator
  • *****
  • Сообщений: 10308
  • DIYng Fetus
    • http://cathar.ru
Re: Peavey ValveKing 8 (долгострой)
« Ответ #52 : Октября 07, 2012, 18:41:36 »
в аноды и 250 мА хватит, а в первичку 0,5 А.

Оффлайн Лёха2009

  • Эксперт
  • *****
  • Сообщений: 1211
Re: Peavey ValveKing 8 (долгострой)
« Ответ #53 : Октября 08, 2012, 06:32:33 »
Ну все, поставил 0.5А, и все заиграло, звучек классный, драйв я бы сказал как и на видео немного фузящий такой, но это даже приятно, клин тоже ничего.
Буду строгать коробок теперь, немного ТАН я бы сказал не гудит а больше это похоже на зудение, но это если прислушаться а так нормально.

и еще, если преамп подключать в линейный что в схеме в первом посту на guitar-gear , нужно ли повторитель на IRF убирать, и брать сигнал прямо тембр блока?
« Последнее редактирование: Октября 08, 2012, 06:36:35 от Лёха2009 »

Оффлайн Лёха2009

  • Эксперт
  • *****
  • Сообщений: 1211
Re: Peavey ValveKing 8 (долгострой)
« Ответ #54 : Октября 10, 2012, 05:31:58 »
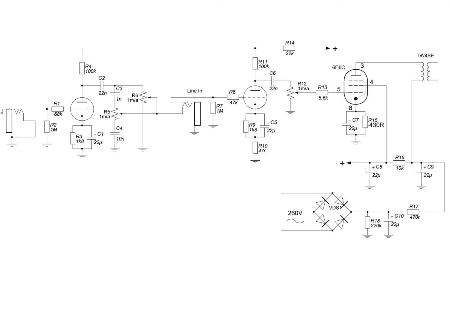
Подскажите хочу попробовать 6п6с поставить и анодное увиличить, правильно ли я отрисовал оконечник и питание?
Схема не оригинал, взято с guitar gear.
« Последнее редактирование: Октября 10, 2012, 07:45:50 от Лёха2009 »

Оффлайн norskskog Автор темы

  • Завсегдатай
  • ***
  • Сообщений: 361
Re: Peavey ValveKing 8 (долгострой)
« Ответ #55 : Октября 10, 2012, 06:10:50 »
runing в одной из тем предлагал следующую методику: https://guitarplayer.ru/index.php?action=dlattach;topic=209567.0;attach=528476
Чето схема твоя не отображается...

Оффлайн Dying Fetus

  • Moderator
  • *****
  • Сообщений: 10308
  • DIYng Fetus
    • http://cathar.ru
Re: Peavey ValveKing 8 (долгострой)
« Ответ #56 : Октября 10, 2012, 06:11:01 »
схемы не вижу. а зачем ставить 6п6с и увеличивать андоку? ???

Оффлайн Лёха2009

  • Эксперт
  • *****
  • Сообщений: 1211
Re: Peavey ValveKing 8 (долгострой)
« Ответ #57 : Октября 10, 2012, 07:43:23 »
Просто из любопытства, звук и той и той охота  послушать, что больше понравиться то и оставлю.

Оффлайн norskskog Автор темы

  • Завсегдатай
  • ***
  • Сообщений: 361
Re: Peavey ValveKing 8 (долгострой)
« Ответ #58 : Октября 10, 2012, 08:12:42 »
Лёха2009, ну на форуме в разных темах много уже говорили об этом моддинге, я имею в виду - 6П6С на 6П14П и наоборот. Однако, как я понял из всего сказанного - хочешь звонкого детального звука - делай тогда уже Чамп сразу - лучше фендеровской схемы наверное не придумано (мое мнение). Я предполагаю, что в Валвкинге 8 ты услышишь определенную разницу звучания при замене лампы оконечника, может звук и понравится больше. В ютубе было видео, где человек в Арлекине сначала играет в EL84, затем - в 6V6, так вот, ёлка звучит намного ярче и чище, у 6V6 - звук глухой и мутный.

Оффлайн Лёха2009

  • Эксперт
  • *****
  • Сообщений: 1211
Re: Peavey ValveKing 8 (долгострой)
« Ответ #59 : Октября 10, 2012, 08:21:59 »
norskskog,  я тоже уже к чампу склоняюсь, т.к. что то не очень звучек показался ,клин нормально, а вот драйв что то мягко говоря не очень, наверно в чамп переделаю сегодня. А как схема, все нормально, катодный резистор у 6П6С?
Да и чамповский клин как то все равно получше кажется,  в описании ламп читал что как вы сказали звонкий  детальный звук у 6п6С.
« Последнее редактирование: Октября 10, 2012, 08:25:00 от Лёха2009 »