Автор Тема: переделка 18 watt marshall + выходник под 6п1п  (Прочитано 24757 раз)

0 Пользователей и 1 Гость просматривают эту тему.

Оффлайн Tander

  • Ветеран форума
  • ******
  • Сообщений: 3732
    • Efremoff
Re: переделка 18 watt marshall + выходник под 6п1п
« Ответ #180 : Сентября 04, 2013, 14:23:02 »
Знакомый попросил на таком усилителе сделать что-то вроде защиты от дурака (у него колонка подключается через джек-гнездо). Чтобы при отсутсвии джека от колонки не сгорел выходник. Достаточно ли будет на выход трансформатора повесить 15 ваттный резистор на 13 ом? (колонка - 16ом), На разрыв в джеке (когда джека нет - выходник завязан на резистор, когда вставляем джек - резистор отключается и работает уже колонка)? Я понимаю вопрос в общем-то ламерский, но хотелось бы все-таки уточнить. Или просто 5ваттный 100омник во вторичку поставить на постоянно?
« Последнее редактирование: Сентября 04, 2013, 14:28:18 от Tander »

Оффлайн Мяталист

  • Ветеран форума
  • ******
  • Сообщений: 5743
  • Будь как все. Собирай JCM 800 и SLO 100
Re: переделка 18 watt marshall + выходник под 6п1п
« Ответ #181 : Сентября 04, 2013, 14:45:03 »
Поставь 2ух ватный 200омник постоянно висящий на вторичке. Бо обязательно попадется "дурак" который вытащит в работе штекер с кабинета и будет то же самое.

Оффлайн Tander

  • Ветеран форума
  • ******
  • Сообщений: 3732
    • Efremoff
Re: переделка 18 watt marshall + выходник под 6п1п
« Ответ #182 : Сентября 04, 2013, 17:28:02 »
а 100 ом не хватит? т.к. из мощных только они щас остались...

Оффлайн halvalife

  • Опытный
  • ****
  • Сообщений: 890
Re: переделка 18 watt marshall + выходник под 6п1п
« Ответ #183 : Сентября 25, 2013, 23:47:43 »
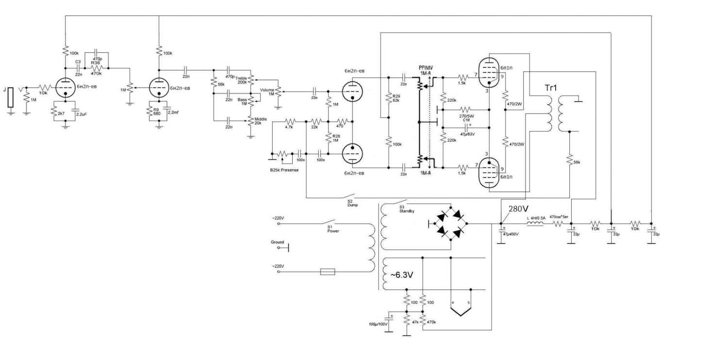
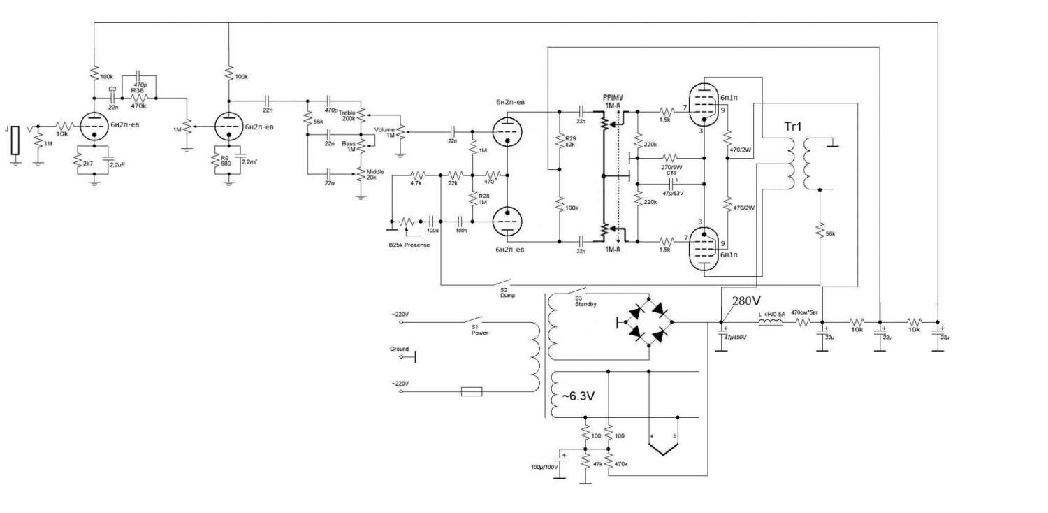
Ребята, уж простите если чего пропустил, ночь уже, не охота перелистывать тему, покритикуйте схему:
В катодах первых двух каскадов условность - чего посоветуете, что бы звук слегка подгружался, а не был стерильно чистым?
« Последнее редактирование: Сентября 26, 2013, 23:25:51 от halvalife »

Оффлайн ficus1987

  • Эксперт
  • *****
  • Сообщений: 2050
  • Process engineer...
Re: переделка 18 watt marshall + выходник под 6п1п
« Ответ #184 : Сентября 26, 2013, 08:45:59 »
В катоде первой лампы попробуй 1,8кОм+1мкФ ;)

Оффлайн runing

  • Живу на форуме
  • *******
  • Сообщений: 12572
  • Киев
Re: переделка 18 watt marshall + выходник под 6п1п
« Ответ #185 : Сентября 26, 2013, 08:59:21 »
чего посоветуете, что бы звук слегка подгружался, а не был стерильно чистым?

Он и в твоей схеме стерильно чистым не будет.

Оффлайн halvalife

  • Опытный
  • ****
  • Сообщений: 890
Re: переделка 18 watt marshall + выходник под 6п1п
« Ответ #186 : Сентября 26, 2013, 09:35:21 »
Ок, а по выходнику что скажете?

Оффлайн ficus1987

  • Эксперт
  • *****
  • Сообщений: 2050
  • Process engineer...
Re: переделка 18 watt marshall + выходник под 6п1п
« Ответ #187 : Сентября 26, 2013, 09:53:47 »
А что конкретно хочешь услышать? Выходник как выходник  ???

Оффлайн halvalife

  • Опытный
  • ****
  • Сообщений: 890
Re: переделка 18 watt marshall + выходник под 6п1п
« Ответ #188 : Сентября 26, 2013, 11:17:12 »
Пересчитывать ничего не надо?

Оффлайн ficus1987

  • Эксперт
  • *****
  • Сообщений: 2050
  • Process engineer...
Re: переделка 18 watt marshall + выходник под 6п1п
« Ответ #189 : Сентября 26, 2013, 11:19:20 »
А смысл что то считать? Попробуй поиграть с номиналами в катодах преда, а потом посмотрим ;)

Оффлайн halvalife

  • Опытный
  • ****
  • Сообщений: 890
Re: переделка 18 watt marshall + выходник под 6п1п
« Ответ #190 : Сентября 26, 2013, 13:02:17 »
Печаточку глянье, можно юзать? http://rghost.ru/49005484 - подогнал под свои детальки, могу оригинальную кинуть (на ЕЛ84-ых, может кому надо, но толком не проверенную)
« Последнее редактирование: Сентября 27, 2013, 16:15:39 от halvalife »

Оффлайн ficus1987

  • Эксперт
  • *****
  • Сообщений: 2050
  • Process engineer...
Re: переделка 18 watt marshall + выходник под 6п1п
« Ответ #191 : Сентября 27, 2013, 13:42:15 »
У меня не открывается ??? У меня 6 версия лэйаута

Оффлайн halvalife

  • Опытный
  • ****
  • Сообщений: 890
Re: переделка 18 watt marshall + выходник под 6п1п
« Ответ #192 : Сентября 27, 2013, 15:59:56 »
Возможно у тебя псевдошестая (была у самого такая, сборка наших умельцев, переработанная пятая, хотя значилась как шестая)?
« Последнее редактирование: Сентября 28, 2013, 07:09:54 от halvalife »

Оффлайн halvalife

  • Опытный
  • ****
  • Сообщений: 890
Re: переделка 18 watt marshall + выходник под 6п1п
« Ответ #193 : Октября 16, 2013, 12:02:06 »
В общем сделал сий усилок. Клин хорош. Берегруз не оч. Наверное буду делать Оранжа (силовика на большее не хватит) - а то шо ж это, жена с дому выгонит, скажет, что за усь такой клиновый и без кранча!!!
« Последнее редактирование: Октября 16, 2013, 12:08:03 от halvalife »

Оффлайн kynep

  • Ветеран форума
  • ******
  • Сообщений: 6828
  • Руби МиТоЛ!!!
Re: переделка 18 watt marshall + выходник под 6п1п
« Ответ #194 : Октября 16, 2013, 12:07:45 »
halvalife, а этот подмодить, увеличить усиление? Не? Боюсь оранж так же не порадует. Куда усилитель подключаешь, кстати, не к компу случайно или советскому динамику из старого телевизора?  :hmmm: