Автор Тема: переделка 18 watt marshall + выходник под 6п1п  (Прочитано 24767 раз)

0 Пользователей и 1 Гость просматривают эту тему.

Оффлайн Vitallka

  • Эксперт
  • *****
  • Сообщений: 1175
  • Антиум
Re: переделка 18 watt marshall + выходник под 6п1п
« Ответ #210 : Октября 17, 2013, 19:36:10 »
А так, по сути, они одинаковы. На одном баллоне в преде, зла не получишь.

Что вы все в это зло уперлись?

Orange Tiny Terror Metal

Оффлайн kynep

  • Ветеран форума
  • ******
  • Сообщений: 6828
  • Руби МиТоЛ!!!
Re: переделка 18 watt marshall + выходник под 6п1п
« Ответ #211 : Октября 17, 2013, 19:40:12 »
Vitallka, ни кто никуда не уперся, афтор жаждит гейну. Он же не сказал что хочет, точней сказал, но уже после моего поста о зле... ???

... и добавил:

На видео парниша юзает грелку, про нее в теме речи не было.  :hitrez: С грелочкой даже Чамп "зазлит", не говоря уже о теме данного топика...

... и добавил:

Громкость, на единичке, которая после фазика, гейн на максимум + грелочка = профит...  Вот тебе и корень "зла". :hitrez:
« Последнее редактирование: Октября 17, 2013, 19:45:28 от kynep »

Оффлайн Vitallka

  • Эксперт
  • *****
  • Сообщений: 1175
  • Антиум
Re: переделка 18 watt marshall + выходник под 6п1п
« Ответ #212 : Октября 17, 2013, 19:55:25 »
Неа, у ТТ злости хватает, особенно с модами

Оффлайн kynep

  • Ветеран форума
  • ******
  • Сообщений: 6828
  • Руби МиТоЛ!!!
Re: переделка 18 watt marshall + выходник под 6п1п
« Ответ #213 : Октября 17, 2013, 20:05:30 »
Vitallka, откуда оно берется? Из двух баллонов + фазик?  :hmmm: Или это хитрая межкаскадная коррекция?  :hmmm:

... и добавил:

Если в этом Маршалле, выкрутить гейн на максимум и подключить тот же РейнжМастер(на видео бустер), то будет не чуть не хуже, а может и лучше, если каб большой и гитара с нормальным деревом и хотя бы средними по выхлопу хамбами.  :hmmm:

Аффтор, кстати, а какая у тебя гитара, или я проглядел?
« Последнее редактирование: Октября 17, 2013, 20:08:08 от kynep »

Оффлайн Vitallka

  • Эксперт
  • *****
  • Сообщений: 1175
  • Антиум
Re: переделка 18 watt marshall + выходник под 6п1п
« Ответ #214 : Октября 17, 2013, 20:34:19 »
Минутка позора, дабы показать злость ТТ. Никаких грелок, бустеров и т.п. Только поты гейна, только моды

http://rusfolder.com/38467286

Оффлайн kynep

  • Ветеран форума
  • ******
  • Сообщений: 6828
  • Руби МиТоЛ!!!
Re: переделка 18 watt marshall + выходник под 6п1п
« Ответ #215 : Октября 17, 2013, 20:51:08 »
Vitallka, видео запили... я тебе любой мп3 могу именем tt...  скинуть... ???

Оффлайн Vitallka

  • Эксперт
  • *****
  • Сообщений: 1175
  • Антиум
Re: переделка 18 watt marshall + выходник под 6п1п
« Ответ #216 : Октября 17, 2013, 21:00:16 »
Ну так есть злость или нет?

Оффлайн halvalife

  • Опытный
  • ****
  • Сообщений: 890
Re: переделка 18 watt marshall + выходник под 6п1п
« Ответ #217 : Октября 20, 2013, 22:16:01 »
В общем, спаял я на макетке пред от оранжа, втыкнул в инсерт - громко капец, т.е. нереально громко, вытащил на сцену, дабы не так близко от каба находится и шнурок подлиннее взял, капец все одно громко (+поты В группы - гейн и громкость и чуйка дина 101,4 дБ - орет порядочно). Перегруз, конечно, гораздо лучше, чем у Суперлайта. Но с Суперлайтом можно было ppimv'ом рулить вполне домашнюю громкость, а в этом случае, когда вышеупомянутый выполняет роль просто громкости преда, капец какая жуть выходит. Вобщем вариант с клином подходит больше, ток надо перегруз сделать более вменяемым, певучим. Попробую помодить, вижу с Воксом та же история будет. Как это ребята в обзорах играют на нормальных громкостях, ума не приложу?

З.Ы. Накатал кое каких сэмплов http://rghost.ru/49643593 в записи звучит приятнее, чем в живую, громкость околодомашнюю очень трудно поймать было!
З.Ы.Ы. Короче, тут еще оказывается, что у мну поты по 1 м, а не по 500к, как по схеме, а значит надо спаять оригинальную схему, а потом делать уже какие то выводы:)
« Последнее редактирование: Октября 21, 2013, 20:33:11 от halvalife »

Оффлайн Алекс Савчук Автор темы

  • Новичок
  • *
  • Сообщений: 93
  • GuitarPlayer.Ru fan!
Re: переделка 18 watt marshall + выходник под 6п1п
« Ответ #218 : Октября 28, 2013, 19:24:05 »

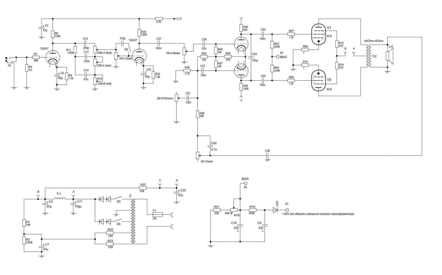
намотал на днях 2 силовика из ТС-180:
1) под лампы
4-5 (4'-5') - 330В
6-7 (6'-7') - 60В
8-9 (8'-9') - 7В
10-11 (10'-11') - 7В
2) под гибрид
4-5 - 300В
6-7 - 100В
8-9 - 7В
10-11 - 28В
12-13 - 28В

---

такой вопрос, мне тут подсчитали выходник, но меня смущает реверсная обмотка, нужно ли вообще мотать реверсом (а то везде вроде в одну сторону мотают)

Цитировать
Первичка 2960 витков ПЭТ – 155 0,335 по две секции на каждой катушке.
    Вторичка 135 витков ПЭТ – 155 1.0 для случая 4 Ком / 8 Ом или 115 витков ПЭТ – 155 тем же проводом для случая 5,7 Ком / 8 Ом
    Вариант с R а-а 5,7 кОм рекомендую как облегчённый, для максимальной мощности порядка 35 Ватт.

    На каждой катушке мотаются три секции

    1. 4 слоя первички по 185 витков
    2. 2 слоя вторички 135 или 115 витков
    3. 4 слоя первички по 185 витков с переворотом катушки или реверсом намотки(?).

    Межслойная изоляция 0,1 мм, межсекционная 0,5 мм.
    Теоретическая высота намотки 7,22 мм, высота каркаса 10 мм

    4-ре секции первичной обмотки соединяются последовательно и перекрёстно, чтобы в каждой половине анодных обмоток были секции с разных катушек.
    Соединить 2 – 3’, 1 – 1’, 2’ – 3.
    4 и 4’ идут на аноды ламп, а 1 – 1’ на + анодного питания

    Вторичные обмотки соединяются параллельно.
« Последнее редактирование: Ноября 03, 2013, 16:46:53 от Алекс Савчук »

Оффлайн Алекс Савчук Автор темы

  • Новичок
  • *
  • Сообщений: 93
  • GuitarPlayer.Ru fan!
Re: переделка 18 watt marshall + выходник под 6п1п
« Ответ #219 : Ноября 05, 2013, 21:32:59 »
 :o
ну ладно, раз никто ничего нехочет посоветовать, значит завтра начну мотать выходник (без реверса)  :hmmm:

Оффлайн Vitallka

  • Эксперт
  • *****
  • Сообщений: 1175
  • Антиум
Re: переделка 18 watt marshall + выходник под 6п1п
« Ответ #220 : Ноября 06, 2013, 05:37:14 »
Не надо никакого переворота катушки.  Можешь мотать на одной катушке П-В(4 Ом)-П В (8, 16 Ом). На каждой катушке первички соединить последовательно, потом первички обеих катушек соединить последовательно. Все вторички должны быть намотаны отдельными обмотками (4,8,16 Ом) на каждой катушке. Вторички по однаковому сопротивлению нагрузки соединить параллельно, а потом уже соединять последовательно 4, 8 и 16 Ом.

Оффлайн Алекс Савчук Автор темы

  • Новичок
  • *
  • Сообщений: 93
  • GuitarPlayer.Ru fan!
Re: переделка 18 watt marshall + выходник под 6п1п
« Ответ #221 : Ноября 06, 2013, 17:15:46 »
уже начал, только по схеме В-П-В-П-В (сечение провода не нашел у себя больше 0.6), а как подключать знаю уже много начитался, просто упал в ступор, после всяких "реверсов", каких я раньше нигде не встречал  :rolleyes:

Оффлайн Vitallka

  • Эксперт
  • *****
  • Сообщений: 1175
  • Антиум
Re: переделка 18 watt marshall + выходник под 6п1п
« Ответ #222 : Ноября 06, 2013, 18:39:04 »
Если выходник на базе тс-180, как и раньше планировалось, то там нормально получется:
мотаешь 115 витков проводом 0,6 - часть первички - 115 витков проводом 0,6 - часть первички - 115 витков проводом 0,6, а сверху наматываешь еще 3 секции по 20 витков проводом 0,6. По 115 соединяешь параллельно, по 20 также параллельно, а потом к 115 включаешь 20 последовательно. Как раз сечение 3 х 0,6 будет чуть больше сечения провода диаметром 1 мм

Оффлайн Алекс Савчук Автор темы

  • Новичок
  • *
  • Сообщений: 93
  • GuitarPlayer.Ru fan!
Re: переделка 18 watt marshall + выходник под 6п1п
« Ответ #223 : Ноября 06, 2013, 19:20:49 »
уже намотал 1 вторичку и часть первички, неохота разматывать, да и дина на 4 Ома нету норм в продаже (по соотношении цена/качество), только на 8 Ом, ну ничего, в следующий раз буду мотать вторички под 4 и 8 Ом, так что возьму на заметку  :rolleyes:
в планах сделать еще малогабаритный и маломощный усь класса А на 3-5Вт на тех же 6н2п (или малошумящих 6н3п) и 6п3с-ЕВ но однотакт, для домашней игры (мне 5Вт дома с головой хватит, чтобы не выгнали) а тот двухтакт хочу солидно сделать чтобы было чем потом похвалится, какраз нашел на работе 2 шасси (ну почти шасси), 1 маленькую с алюминия и 1 побольше (которая пойдет на двухтакт) с дурали, так что думаю на днях закончу, но с динамиком теперь запара, у нас простой на работе, денежки тю-тю...  :7:

Оффлайн Алекс Савчук Автор темы

  • Новичок
  • *
  • Сообщений: 93
  • GuitarPlayer.Ru fan!
Re: переделка 18 watt marshall + выходник под 6п1п
« Ответ #224 : Ноября 11, 2013, 17:38:50 »
а какой примерно ток по данной схеме будет уходить на смещение? Просто у меня маленький нюанс, есть схемка задержки анодки, на 24В (ну не предусмотрел я для такого "запасной" обмотки на силовике), думаю взять с обмотки для смещения, перед диодом (с 100В резистором понизить до ~24В) и использовать для задержки, но там реле будет норм тока жрать, а обмотка 0.28 проводом по меди, и всего 180мА (реле будет примерно 100 забирать) или есть какой-нить лучший вариант?  ???