хз, мне почему-то бассман не нравится схематически))
Ну это в корне меняет дело.
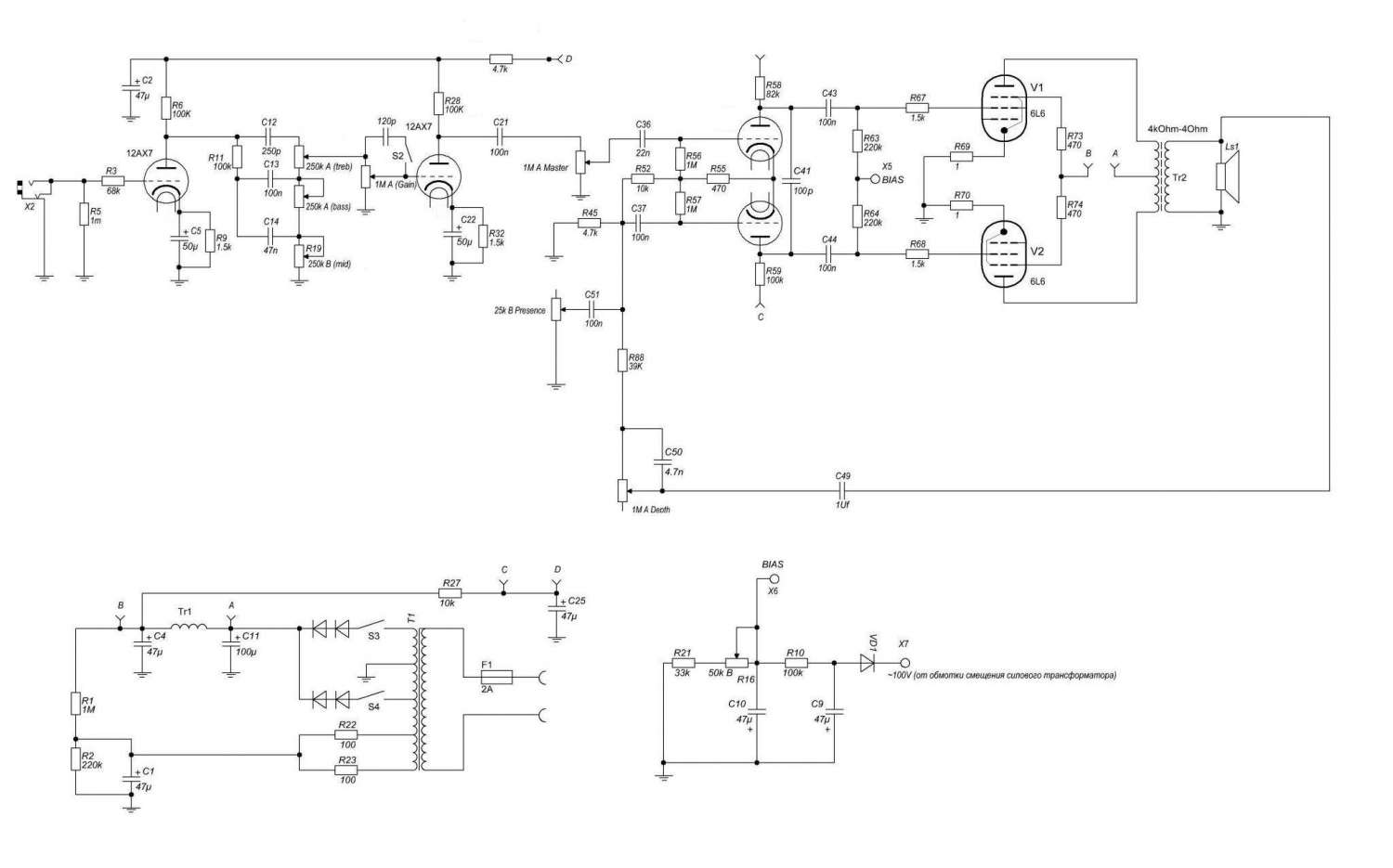
Но всё же я рекомендую наморщить лоб и внимательно посмотреть на схему оконечника бассмана и на то, что тебе пытается при помощи букв,
цифр и обрезков схемы JCM800 объяснить
SBB.
Всё это уже придумано пол века назад. А в пред можешь взять схему того же алембика.
Единственный недостаток оконечника бассмана, в том что его разработчики не знали, что для бас гитары лучше 470мкф электролиты

Но с помощью
SBB, вы этот недостаток легко устраните

Не пойдет, там максимальный ток очень маленький
Ты считаешь что 50мА для этой схемы мало, учитывая что дроссель включен после анодов?
