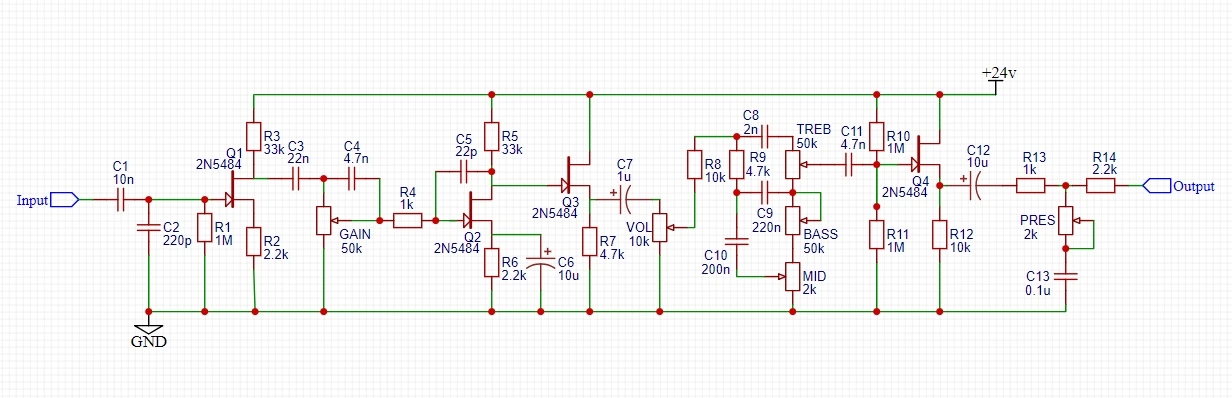
А с какой целью нужно это пол-питания? В ориг схеме там стоят 33кОм, но в самопальные туда пихают подстроечники
Ахаха, полевики - это не радиолампы, и разброс параметров у них не исключение, а норма.
Лет 10 назад, собирая известный Wampler Plexidrive, я поставил эксперимент - установил в стоки подстроечники, выставил на них схемные 16 кОм, а транзисторы (J201) поставил с разными напряжениями отсечки: 0,5 Вольта / 0,7 Вольта / 0,9 Вольта - типа, взял их из кучи не глядя.
Включил, коснулся струн и услышал адский хрип и срач.
Померил тестером напряжения на стоках и что же? Первый транзистор прижался стоком к питанию, третий прижался стоком к земле, и лишь средний был более или менее в режиме.
Стал крутить подстроечники, контролируя приближение напряжения на стоках к пол-питания.
Включил инструмент, поиграл - примус запел!

Вообще, про полевики хорошо написано здесь:
https://www.runoffgroove.com/fetzervalve.html#11