Форум гитаристов
У нас самая большая гитарная тусовка
Добро пожаловать,
Гость
. Пожалуйста,
войдите
или
зарегистрируйтесь
.
Не получили
письмо с кодом активации
?
1 час
1 день
1 неделя
1 месяц
Навсегда
В теме
В разделе
По форуму
Яндекс
Начало
Помощь
Поиск
Media
Пользователи
Общий список
Поиск пользователей
Вход
Регистрация
|
Размещение рекламы
Правила форума
Форум гитаристов
»
Оборудование
»
equipment.craft
(Модератор:
Dying Fetus
) »
Тема:
Переделка унч 6ж1п
« предыдущая тема
следующая тема »
Печать
Страницы:
[<< Назад]
1
[
2
]
Вниз
Автор
Тема: Переделка унч 6ж1п (Прочитано 4672 раз)
0 Пользователей и 1 Гость просматривают эту тему.
prosha6634
Новичок
Сообщений: 18
GuitarPlayer.Ru fan!
Re: Переделка унч 6ж1п
«
Ответ #15 :
Мая 19, 2016, 22:24:43 »
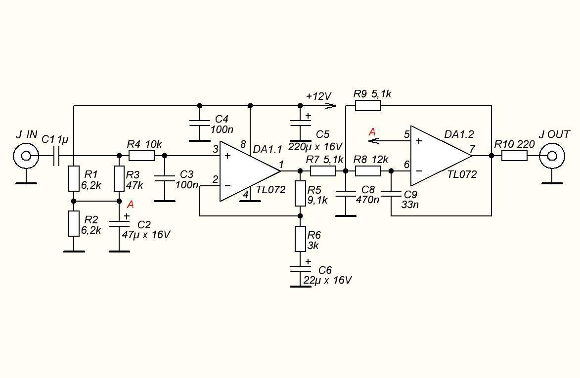
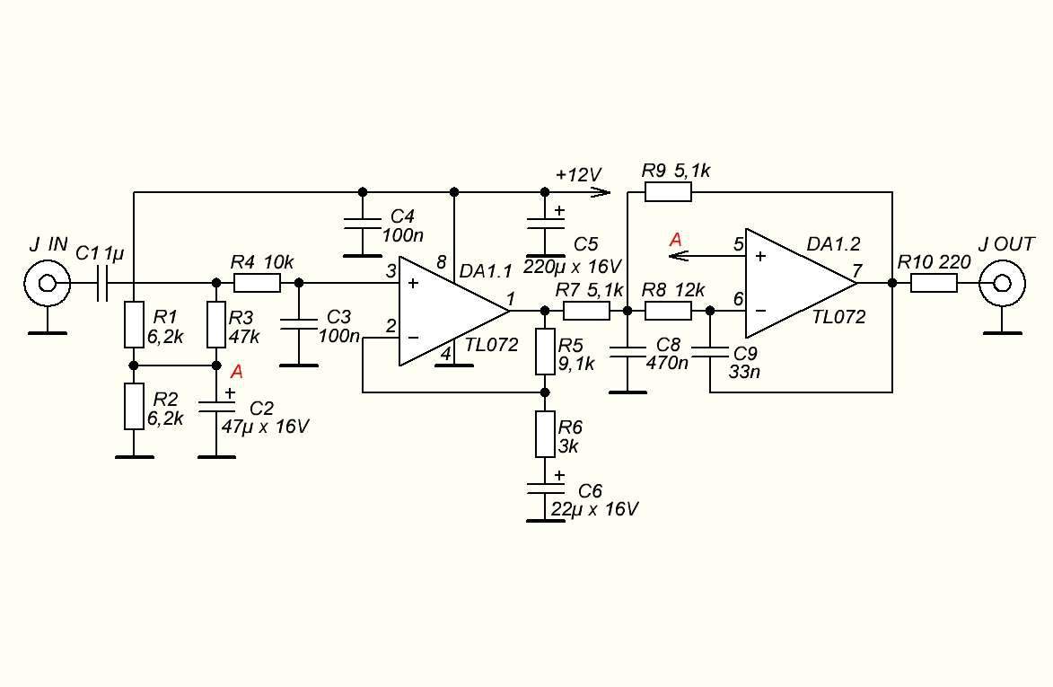
Такой пред подойдет? Нужно ли как-то согласовать все части (пред,темброблок, спикер симулятор, оконечник) ,можно ли сделать вход для наушников после оконечника?
Записан
trengtor
Ветеран форума
Сообщений: 4843
Диванный блюз-блендер
Re: Переделка унч 6ж1п
«
Ответ #16 :
Июля 16, 2016, 09:58:39 »
Цитата: prosha6634 от Мая 19, 2016, 01:08:41
tda2030 в оконечник норм будет?
TDA2030A. И хороший блок питания.
Записан
>>
Ремонт
[комбо]усилителей, педалей эффектов (в т.ч. бутик и кастомшоп) и т.п.
>>
Изготовление
крышек батарейных отсеков для педалей эффектов, гитар и т.п.
Печать
Страницы:
[<< Назад]
1
[
2
]
Вверх
« предыдущая тема
следующая тема »
Форум гитаристов
»
Оборудование
»
equipment.craft
(Модератор:
Dying Fetus
) »
Тема:
Переделка унч 6ж1п