Автор Тема: Перегруз по входу  (Прочитано 1389 раз)

0 Пользователей и 1 Гость просматривают эту тему.

Оффлайн ну что ж Автор темы

  • Живу на форуме
  • *******
  • Сообщений: 7378
  • Александр
Перегруз по входу
« : Августа 17, 2020, 16:34:40 »
Колонка детская
bbk bs05BT
Усилок 8 Вт xpt 4978q
Вата 4 без явных искажения должна давать
Динамик 5,25" конечно но слышен явный перегруз по вхожу
Микрофонный и гитарный входа одинаковые.
Входа под караоке микрофон

(нажмите чтобы показать/спрятать)

... и добавил:

Как адаптировать вход под гитару?

Откуда взять сигнал с преда
И послать на более мощный оконечник
« Последнее редактирование: Августа 17, 2020, 16:38:26 от ну что ж »

Оффлайн Geezer

  • Живу на форуме
  • *******
  • Сообщений: 12755
  • Atypique
Re: Перегруз по входу
« Ответ #1 : Августа 17, 2020, 16:46:40 »
Чтобы загрубить чувствительность входа, впаяйте в разрез сигнального провода резистор где-нибудь на 100 ком, а там будет видно - много это или мало.

Оффлайн ну что ж Автор темы

  • Живу на форуме
  • *******
  • Сообщений: 7378
  • Александр
Re: Перегруз по входу
« Ответ #2 : Августа 17, 2020, 18:32:35 »
Чтобы загрубить чувствительность входа, впаяйте в разрез сигнального провода резистор где-нибудь на 100 ком, а там будет видно - много это или мало.
Куда паять
Земля на землю
А ноги?

Оффлайн Geezer

  • Живу на форуме
  • *******
  • Сообщений: 12755
  • Atypique
Re: Перегруз по входу
« Ответ #3 : Августа 17, 2020, 19:25:44 »
Судя по фото, JP5 - это гитарный вход.
При вставленном в него джеке кабеля прозвоните тестером и найдите тот провод, который идёт от "шишки" джека до места пайки 4-х проводного жгута и далее до основной платы - это и есть гитарный сигнальный провод.
Перерезайте его в любом удобном месте и впаивайте в разрез резистор, а потом слушайте результат.
Если провод резать жалко, то освободите плату входных разъёмов, найдите на ней дорожку, которая соединяет этот проводник с местом пайки разъёма, разрезайте её и поверх разреза впаивайте сигналогасящий резистор. Временно можно использовать переменник 1 мОм, включенный реостатом, нащупать им оптимальную степень ослабления, замерить получившийся номинал и заменить его постоянным резистором.

Более академичный вариант:
взять подстроечник на 470 кОм и установить его на свободном месте на плате разъёмов.
Сделав вышеупомянутый разрез на плате разъёмов, распаять выводы подстроечника следующим образом: средний вывод - в сторону основной платы, верхний вывод - в сторону гитарного входа, нижний - на массу. Будет возможно корректировать чувствительность входа в широчайших пределах, но не исключено появление шума и шуршания от подстроечника.

Однако самый правильный вариант таков: срисовать схему соединений на основной печатной плате от входного 4-х проводного жгута до ближайшего ОУ и уменьшить в нужной степени номинал резистора в обратной связи той секции, которая обслуживает гитарный вход.

Оффлайн Vitallka

  • Эксперт
  • *****
  • Сообщений: 1175
  • Антиум
Re: Перегруз по входу
« Ответ #4 : Августа 17, 2020, 21:55:43 »
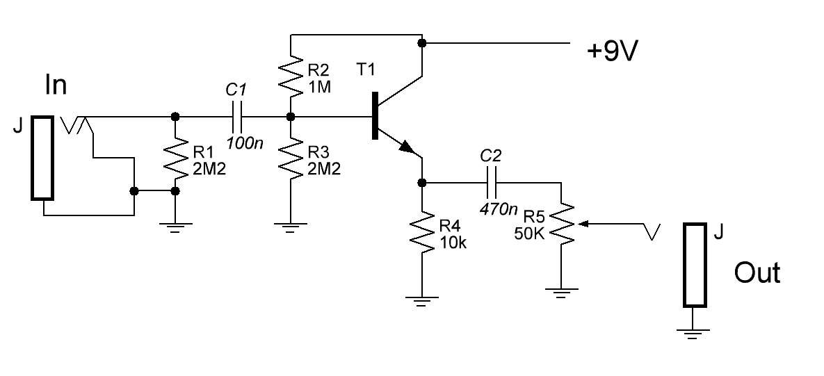
Проще всего спаять отдельный буфер. Транзистор можно взять что-то bc546 и т.п.

Оффлайн ну что ж Автор темы

  • Живу на форуме
  • *******
  • Сообщений: 7378
  • Александр
Re: Перегруз по входу
« Ответ #5 : Августа 19, 2020, 01:03:46 »
Geezer, а как снять сигнал  с предварительного
И послать на оконечник помощнее
Типа tpa 3116,3118

Оффлайн Geezer

  • Живу на форуме
  • *******
  • Сообщений: 12755
  • Atypique
Re: Перегруз по входу
« Ответ #6 : Августа 19, 2020, 04:39:06 »
Надо посмотреть распайку потенциометра Volume. Если нижний (условно говоря) вывод идёт на массу, а средний на вход усилителя мощности, то снимать надо с верхнего вывода, куда ожидаемо должен приходить выход с преампа.

Оффлайн ну что ж Автор темы

  • Живу на форуме
  • *******
  • Сообщений: 7378
  • Александр
Re: Перегруз по входу
« Ответ #7 : Августа 19, 2020, 06:22:57 »
Надо посмотреть распайку потенциометра Volume. Если нижний (условно говоря) вывод идёт на массу, а средний на вход усилителя мощности, то снимать надо с верхнего вывода, куда ожидаемо должен приходить выход с преампа.
Просто прелесть преампа в ревере, на пт-шке,
И Количестве одновременно микшируемых каналов -
Микрофонных 2 (на 1 волюме)+ минусовка сфлешки с пресетными эквалайзерами и отдельный волюм
или микрофонных 2 + аукс, на который можно ещё навестить мини пульт с usb питанием
« Последнее редактирование: Августа 19, 2020, 06:26:15 от ну что ж »

Оффлайн Geezer

  • Живу на форуме
  • *******
  • Сообщений: 12755
  • Atypique
Re: Перегруз по входу
« Ответ #8 : Августа 19, 2020, 09:48:17 »
Если УНЧ предполагается заменить мощным внешним, то сигнал для него можно снимать с движка регулятора Volume, отключив от него провод входа штатного УНЧ.