Автор Тема: Перегрузка басов в преампе  (Прочитано 2494 раз)

0 Пользователей и 1 Гость просматривают эту тему.

Оффлайн Василий Войченко Автор темы

  • Новичок
  • *
  • Сообщений: 32
  • Вот такие вот дела...
Перегрузка басов в преампе
« : Февраля 04, 2016, 16:28:06 »
Здравствуйте.Не так давно я собрал ламповый хайгейновый преамп на двух 6н2п-ев, все звучит достаточно хорошо, не пердит.Дело в том, что межкаскадные конденсаторы(которые к аноду цепляют) у меня номиналами 2200пФ(2.2нФ), но если поставить по 22нФ, 33нФ, 47нФ(стандартные номиналы для гитарных преампов), то все начинает пердеть, преамп просто попердывает и запирается на низких частотах.Взять к примеру тот же Bogner Sharp или Mesa Rectifier, там стоят приличные номиналы и при этом все нормально звучит.Я специально собирал шарп, что бы послушать как будет звучать..в итоге он попердывал, но если заменить межкаскадники на 2.2нФ - все нормально звучит.Вопрос таков: почему такие непонятные вещи происходят?Так ведь не должно быть(преамп вполне нормально должен работать со стандартными номиналами межкаскадников).Может дела в гитаре, или в лампах(6н2п-ев, не новые).Прошу помощи знающих людей.

Оффлайн Прохожий_

  • Эксперт
  • *****
  • Сообщений: 1955
    • Звукозапись и создание музыки
Re: Перегрузка басов в преампе
« Ответ #1 : Февраля 04, 2016, 17:12:01 »
Может дела в гитаре, или в лампах(6н2п-ев, не новые).

Может. Например, если лампы старые и севшие.
Может из-за нехватки напряжения, например.
Может из-за ошибки в схеме.
А может он так и должен работать и это его естественный звук. Самовнушение страшная штука.
И ещё разные "может". Тыб хоть схему прикрепил, да пример звуковой. Режимы ламп обмерял.

Оффлайн Василий Войченко Автор темы

  • Новичок
  • *
  • Сообщений: 32
  • Вот такие вот дела...
Re: Перегрузка басов в преампе
« Ответ #2 : Февраля 04, 2016, 17:22:55 »
Прохожий_, Напряжение можно исключить(6.7в накала, анодки 285(вроде норм)).Ошибки нет, все проверил, каждый элемент прозвонил.Звук точно не тот(сравнивал с сэмплами)
Я думал над вариантом "севшие лампы", но они ведь норм работают с 2.2нФ в межкаскаде, так что не знаю что думать уже)
Схема - самый стандартный Богнер Шарп, не сложная
Режимы я измерял - в норме

Оффлайн nifigase

  • Завсегдатай
  • ***
  • Сообщений: 465
  • GuitarPlayer.Ru fan!
Re: Перегрузка басов в преампе
« Ответ #3 : Февраля 04, 2016, 17:24:19 »

  :7: да у меня тоже такое впечатление после этих схем , пока  кондеры не подправишь в 10 раз  играет как решето

... и добавил:

Так ведь не должно быть(преамп вполне нормально должен работать со стандартными номиналами межкаскадников).Может дела в гитаре, или в лампах(6н2п-ев, не новые).Прошу помощи знающих людей.

 дело и в гитаре и в примочке может быть  которую не афишируют когда семпл пишут , и примочка и у активной гитары нч срезаются
« Последнее редактирование: Февраля 04, 2016, 17:28:14 от nifigase »

Оффлайн Geezer

  • Живу на форуме
  • *******
  • Сообщений: 12813
  • Atypique
Re: Перегрузка басов в преампе
« Ответ #4 : Февраля 04, 2016, 21:23:54 »
Тут дело в том, что низы изначально идут с более мощным уровнем, и легко входят в перегруз, удушая собой все другие составляющие.
Поэтому общее правило хайгейна: больше усиление - больше срез низов. Они потом вытаскиваются в нужном количестве темброблоком.
 
Ещё такая объективная инфа для размышления, как рост реактивного сопротивления конденсаторов с понижением частоты:
22нФ = 723 Ома на частоте 10 кГц / 7,2 к на 1 кГц / 72 к на 100 Гц
2,2нФ = 7,2 к на 10 кГц / 72 к на 1 кГц / 723 к на 100 Гц.

Оффлайн Василий Войченко Автор темы

  • Новичок
  • *
  • Сообщений: 32
  • Вот такие вот дела...
Re: Перегрузка басов в преампе
« Ответ #5 : Февраля 05, 2016, 07:10:16 »
Geezer, Это интересно.Будет над чем поразмышлять в новых схемах)Спасибо)

Оффлайн Geezer

  • Живу на форуме
  • *******
  • Сообщений: 12813
  • Atypique
Re: Перегрузка басов в преампе
« Ответ #6 : Февраля 05, 2016, 09:24:51 »
Да, просто представьте на мгновение вместо темброобразующих конденсаторов резисторы соответствующие рассматриваемой частоте номинала, и вы увидите картину звукообработки во всей красе...  ;)

Оффлайн Василий Войченко Автор темы

  • Новичок
  • *
  • Сообщений: 32
  • Вот такие вот дела...
Re: Перегрузка басов в преампе
« Ответ #7 : Февраля 05, 2016, 10:00:39 »
Geezer, да, я знаю о реактивном сопротивлении)

Оффлайн guitarjfet

  • Ветеран форума
  • ******
  • Сообщений: 4760
Re: Перегрузка басов в преампе
« Ответ #8 : Февраля 05, 2016, 13:05:06 »
А может, дело не в бобине?  :hitrez:

Оффлайн Василий Войченко Автор темы

  • Новичок
  • *
  • Сообщений: 32
  • Вот такие вот дела...
Re: Перегрузка басов в преампе
« Ответ #9 : Февраля 05, 2016, 17:27:32 »
guitarjfet, в чем тогда?

Оффлайн niz

  • Эксперт
  • *****
  • Сообщений: 1252
  • верните мне 1957
Re: Перегрузка басов в преампе
« Ответ #10 : Февраля 05, 2016, 20:38:19 »
грелку накинь, дядька. многие хай гейны без подризания низов грелкой - пердят и бубнят как мрази.

Оффлайн Litr

  • Частый посетитель
  • **
  • Сообщений: 153
Re: Перегрузка басов в преампе
« Ответ #11 : Февраля 05, 2016, 22:55:59 »
Давно уже играю через свой Богнер Шарп, никакого пердежа.
Можно сказать наоборот есть проблемка: хочу чтобы на мьюте на 6-й струне был мощный дж-дж с плотным взрывным низом, а его нет, дж-дж жидковатое.

У меня разделительные кондеры вима 47мФ. Лампочки 12AX7. На выходе повторитель на КП303Б.
Подскажите что придумать с низом, где поправить частотку, ведь подымать низ перед каскадами перегруза нельзя, пердеть будет. Остается только перед 4м каскадом.
И еще: ручка басов в темброблоке почти ничего не меняет в звуке, где поправить ?

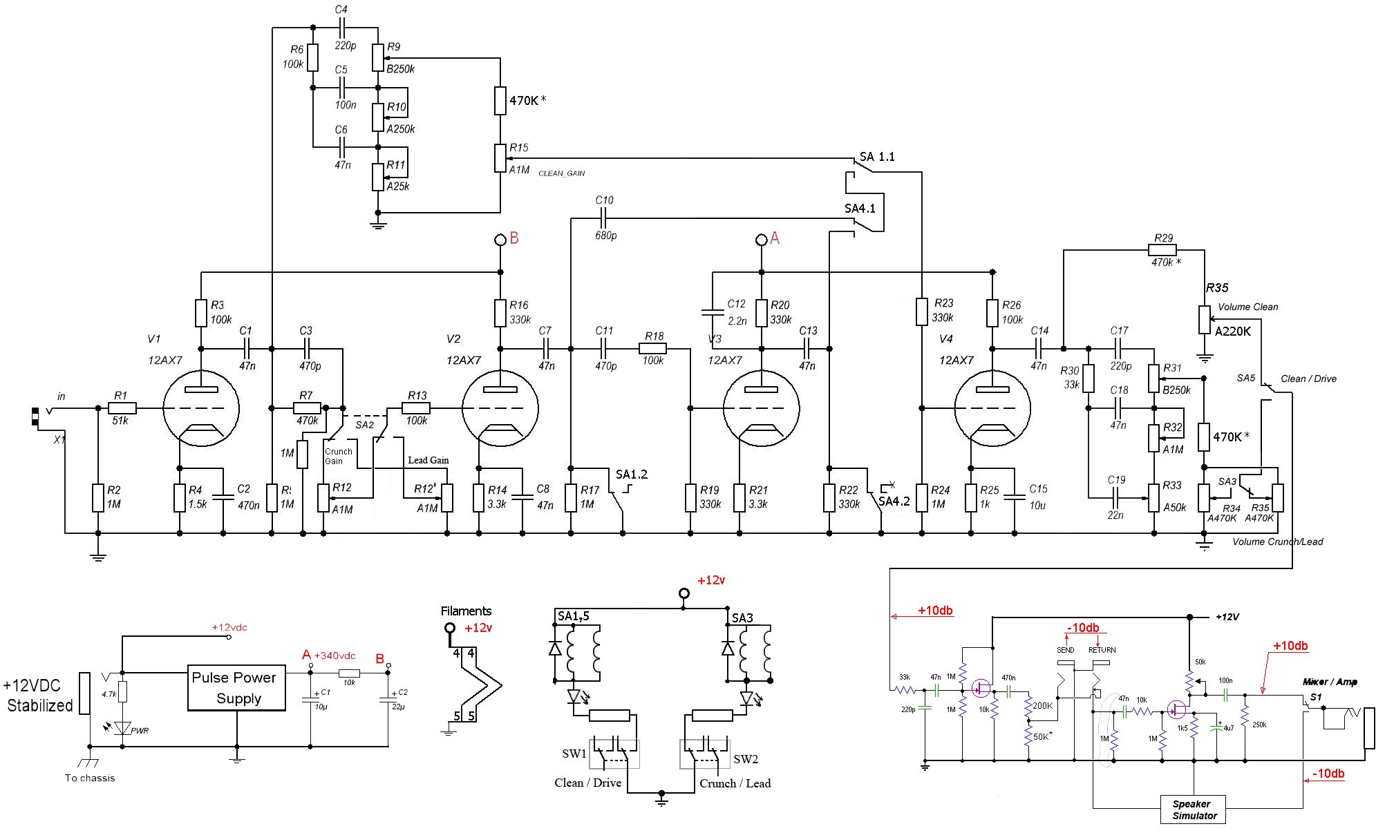
Василий Войченко - можем сравнить схемы и их поведение. Моя схема в аттаче.



Оффлайн Rolly

  • Живу на форуме
  • *******
  • Сообщений: 9053
  • Мнение - не повод получить пулю сразу.
Re: Перегрузка басов в преампе
« Ответ #12 : Февраля 06, 2016, 01:15:00 »
Litr, можно там поднять аккуратно, С11 до тех же 2,2нФ для начала попробовать.

Оффлайн Василий Войченко Автор темы

  • Новичок
  • *
  • Сообщений: 32
  • Вот такие вот дела...
Re: Перегрузка басов в преампе
« Ответ #13 : Февраля 06, 2016, 08:09:37 »
niz, спасибо за совет)Какую грелку посоветуете?(Ну что бы спаять)

Оффлайн Geezer

  • Живу на форуме
  • *******
  • Сообщений: 12813
  • Atypique
Re: Перегрузка басов в преампе
« Ответ #14 : Февраля 06, 2016, 08:32:38 »
Цитировать
И еще: ручка басов в темброблоке почти ничего не меняет в звуке, где поправить ?
- есть способ поднять низы за счёт общего ослабления средних и высоких: зашунтировать потенциометр громкости нужного канала RC-цепочкой на массу.
Самые крайние низы не пострадают, но с ростом частоты начнётся ослабление, которое затем остановится, в зоне средних и высоких частот АЧХ выровняется и станет плоской.
Заранее точные величины сказать не берусь (это надо смотреть по результату на выходе, с осциллографом и генератором, либо на слух), но попробуйте начать с цепочки 10 нФ + 100 кОм.
Будьте готовы варьировать оба номинала в широких пределах, но это очень интересный эксперимент сам по себе.
Этот способ я видел в JFET-преампах.  ;)