Автор Тема: Первая ламповая "голова".  (Прочитано 5766 раз)

0 Пользователей и 1 Гость просматривают эту тему.

Оффлайн Makaroff

  • Живу на форуме
  • *******
  • Сообщений: 10487
  • DIY - my life
Re: Первая ламповая "голова".
« Ответ #15 : Мая 24, 2013, 20:50:40 »
Ну да, и получишь гуделку.

Оффлайн Dying Fetus

  • Moderator
  • *****
  • Сообщений: 10324
  • DIYng Fetus
    • http://cathar.ru
Re: Первая ламповая "голова".
« Ответ #16 : Мая 24, 2013, 22:05:46 »
да и банки по 100мкф в питание ну не нужны максимум 25.

Оффлайн alkuz

  • Ветеран форума
  • ******
  • Сообщений: 4481
  • Зарегистрированный
    • http://
Re: Первая ламповая "голова".
« Ответ #17 : Мая 24, 2013, 22:26:15 »
Ну да, и получишь гуделку.
Почему гуделку? По сути схема 5F1 так и построена. И не гудит  ???

Оффлайн akl

  • Живу на форуме
  • *******
  • Сообщений: 8114
  • не шарю ваще
Re: Первая ламповая \\\\\\\"голова\\\\\\\".
« Ответ #18 : Мая 25, 2013, 07:10:31 »
в 5f1 с моста на вторую сетку сразу питание не идёт, там еще один фильтр

... и добавил:

и вообще, если собирать не для прикола а для использования, чтобы в том числе втыкать педали, то лучше делать сразу ах84, там и темброблок и мастер-громкость и питание не гудит и нарисовано всё подробно и понятно http://www.ax84.com/static/p1/AX84_P1_101004.pdf

... и добавил:

и никаких ТН в качестве выходника! :acute:

... и добавил:

хотя если это первая "голова", то собственно неважно что собирать, результат скорее всего будет нефункционален
« Последнее редактирование: Мая 25, 2013, 07:19:57 от akl »

Оффлайн Log_out

  • Эксперт
  • *****
  • Сообщений: 1162
Re: Первая ламповая "голова".
« Ответ #19 : Мая 25, 2013, 07:21:51 »
AX84 P1 не прокатит, у него только одна 6Н2П, так что Чамп.

Оффлайн akl

  • Живу на форуме
  • *******
  • Сообщений: 8114
  • не шарю ваще
Re: Первая ламповая "голова".
« Ответ #20 : Мая 25, 2013, 07:39:18 »
http://www.ax84.com/static/p1/AX84_P1_101004.pdf
Цитировать
1   EL84
1   12AX7
всё
 ???

Оффлайн Log_out

  • Эксперт
  • *****
  • Сообщений: 1162
Re: Первая ламповая "голова".
« Ответ #21 : Мая 25, 2013, 07:41:38 »
а, ну да, с октаном перепутал :)

Оффлайн Данила Нестеров Автор темы

  • Частый посетитель
  • **
  • Сообщений: 115
Re: Первая ламповая "голова".
« Ответ #22 : Мая 26, 2013, 10:00:51 »
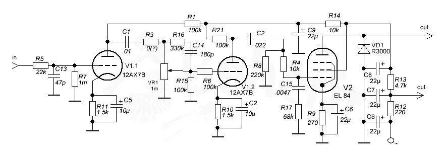
Нашёл вот такую схему:

Кто что думаю по её поводу?
По мне - так оптимальный вариант для первого лампового усилка.
Вопрос такой: выходник ТВЗ-Ш тоже ведь подойдёт? Он вроде как тоже на 4ёх-омную нагрузку расчитан.

Оффлайн agile

  • Завсегдатай
  • ***
  • Сообщений: 443
  • Let Eat Bee!..
Re: Первая ламповая "голова".
« Ответ #23 : Мая 26, 2013, 12:22:31 »
Данила Нестеров, Нормально, но я бы уменьшил R13 до 470k и добавил электролит на 22uF с 9 ноги 6П14П на землю...

Оффлайн Weiss

  • Эксперт
  • *****
  • Сообщений: 1256
  • ну... как-то так
Re: Первая ламповая "голова".
« Ответ #24 : Мая 29, 2013, 13:23:06 »
Данила Нестеров,
930204-0

kustom defender
930206-1

...
« Последнее редактирование: Мая 29, 2013, 13:31:48 от Weiss »

Оффлайн Данила Нестеров Автор темы

  • Частый посетитель
  • **
  • Сообщений: 115
Re: Первая ламповая "голова".
« Ответ #25 : Июня 09, 2013, 07:06:57 »
Купил 6П6С, буду собирать чамп 5ф1
Куда какие резисторы по мощности ставить?


Оффлайн Dying Fetus

  • Moderator
  • *****
  • Сообщений: 10324
  • DIYng Fetus
    • http://cathar.ru
Re: Первая ламповая "голова".
« Ответ #26 : Июня 09, 2013, 07:38:44 »
Данила Нестеров,
470 Ом 2ВТ и более
10к 2ВТ и более
22к 2ВТ и более
остальные 0,25ВТ

Оффлайн Лёха2009

  • Эксперт
  • *****
  • Сообщений: 1256
Re: Первая ламповая "голова".
« Ответ #27 : Июня 09, 2013, 08:20:00 »
И анодные 100к на 1w

Оффлайн akl

  • Живу на форуме
  • *******
  • Сообщений: 8114
  • не шарю ваще
Re: Первая ламповая "голова".
« Ответ #28 : Июня 09, 2013, 08:33:35 »
И анодные 100к на 1w
а смысл? там и 0,5 вполне хватает
470 Ом 2ВТ
10к 2ВТ
22к 2ВТ
все остальные 0,5

Оффлайн Данила Нестеров Автор темы

  • Частый посетитель
  • **
  • Сообщений: 115
Re: Первая ламповая "голова".
« Ответ #29 : Июня 10, 2013, 04:36:24 »
А подойдут ли ТВК-110-Л2 или ТВК-110ЛМ как выходники? На 8 ом.
Или всё таки как использовать ТН-1-127/220-50 в качестве выходника?
« Последнее редактирование: Июня 10, 2013, 04:58:45 от Данила Нестеров »