Автор Тема: поделитесь схемой Orange rocker 30 .. друзья спасибо очень очень ..  (Прочитано 3269 раз)

0 Пользователей и 1 Гость просматривают эту тему.

Оффлайн max_max Автор темы

  • Новичок
  • *
  • Сообщений: 36
Друзья !! нет ли у кого схемы сего замечательного дэвайса ??
Недавно приобрел у одного хорошего человека и очень радуюсь..
Интересно посмореть его схему, возможно повторить что нить подобное ибо руки чешуться )
В него лезть точно не буду, ибо по мне он идеален .., но порой хочется немного другого звука ... ес вдруг есть у кого, поделитесь плз а то придется долго и нудно снимать со своего, боюсь один фиг накосячу ..  
« Последнее редактирование: Августа 19, 2010, 11:03:27 от max_max »

Оффлайн PokFor

  • Частый посетитель
  • **
  • Сообщений: 227
  • Диверсант даблG
Слышал что схема преампа схожа с Rokerverb. Вот вот недавно набрёл на этот сайт http://www.ajaudio.co.uk/ORANGE%20ROCKER%2030%20AMPLIFIER%20REPAIR.htm внимательно всматривался в фотографии и пришёл к выводу что схемы преампов отличаются, может и не значительно но всё же! А кто нибудь ещё интересовался схемой Rocker30? Был бы рад более чётким фоткам платы (просто сверху достаточно с разных углов)

Оффлайн max_max Автор темы

  • Новичок
  • *
  • Сообщений: 36
Странно но в нете нет Инфы по рокерам вообще --- табу и харам.
Даж ради интереса теперь срисую .. Осталось только время найти .. Ну и желание есссно)

Оффлайн Log_out

  • Эксперт
  • *****
  • Сообщений: 1162
жди следующего ответа в ноябре 2014 года  :D

Оффлайн Vitallka

  • Эксперт
  • *****
  • Сообщений: 1175
  • Антиум
max_max, ну так сними схему - себе и нам пользу принесешь)

Оффлайн max_max Автор темы

  • Новичок
  • *
  • Сообщений: 36
Хотелось легкого пути ))) очень я не люблю это делать (снимать схемы) набил оскомину пару раз.. Но видимо прийдется..

Оффлайн PokFor

  • Частый посетитель
  • **
  • Сообщений: 227
  • Диверсант даблG
Я пытался всматриваясь в фотографии понять схему. В предусилителе там рокерверб но без последнего каскада и без шунтов анодных резисторов. Смакетил, звучало довольно похоже. В оконечнике автосмещение под класс А, номинал резистора не разобрал но я думаю там ничего хитрого нет.  Канал Natural - один триод те же  1,5К в катоде 100К в аноде. Межкаскадный конденсатор вероятнее всего 1,5н, хотя я бы тут поставил переключатель 5-ти позиционный.

Оффлайн Александр Скобликов

  • Новичок
  • *
  • Сообщений: 38
  • GuitarPlayer.Ru fan!
ну так что схема будет?

Оффлайн halvalife

  • Опытный
  • ****
  • Сообщений: 890
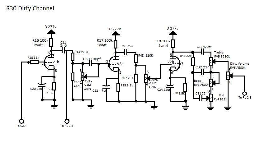
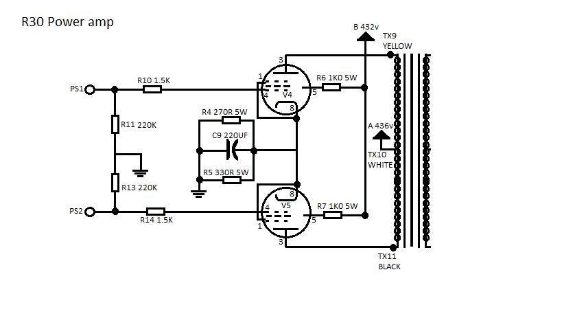
За правильность не отвечаю, стащил с забугорного форума

... и добавил:

Кто нибудь может подтвердить правильность схемы?
« Последнее редактирование: Декабря 18, 2013, 07:28:21 от halvalife »