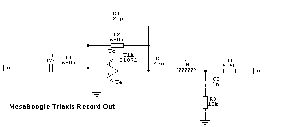
а что тут особого такого,чтобы мотаться в магазин?
я занимаюсь паяльством на досуге,но рассыпуха резисторов и кондеров,оушек десяток,транзисторов разных чуток усегда есть.
ты когда в магазин едешь,что покупаешь поштучно резисторы те же?у нас они по 10коп стоят - беру по 20 даже,если один надо,чтобы мозги не парить продавцам и был буфер для настройки,а распространенные типо 10 и 100к по 100 взял раз и юзаю.кондеры по 20 коп орбиты,35 желтая керамика,50+ красная металопленка и пропилен - для доводки схем набираю лишних всегда,которые потом остаются.ОУ из простых одни и те же юзаются везде - тл062,072,не5532 - десяток лежит.транзисторов распросраненных так же,полевики восновном выпаяные из фейлов,но есть
