Автор Тема: Помогите добработать басовый овердрайв (проект завершен)  (Прочитано 16852 раз)

0 Пользователей и 1 Гость просматривают эту тему.

Оффлайн Tander Автор темы

  • Ветеран форума
  • ******
  • Сообщений: 3732
    • Efremoff
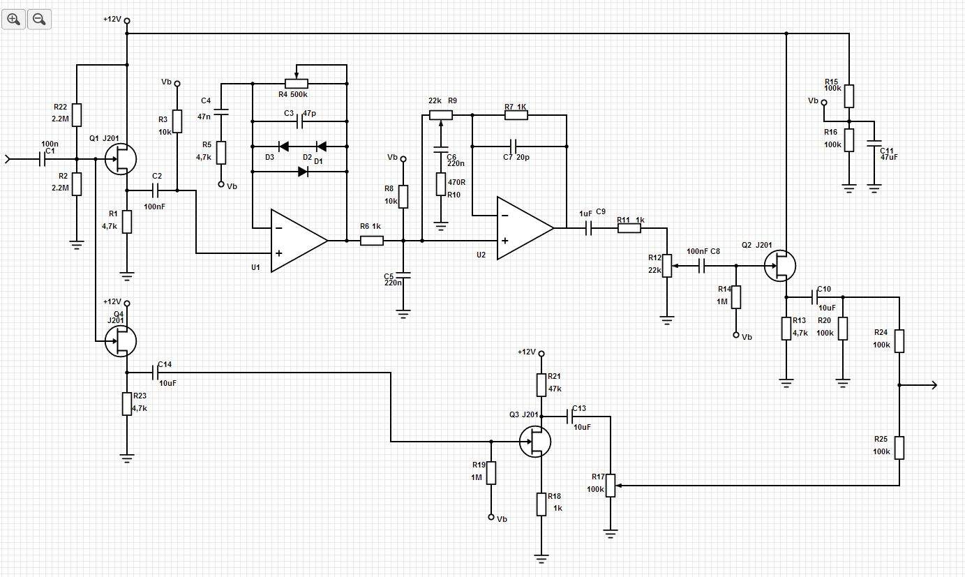
Хочу сделать себе басовый овердрайв. База - TS9. Нужно добавить еще буфер и подвести чистый сигнал со входа (к выходному буферу на транзисторе Q2), уровень которого будет регулироватся еще одним потенциометром. Я чот не соображу как...

Базовая схема:
1061196-0


Updated 30.08.2014
Финальная схема окончательного устройства:
1062174-1

Печатка:
* ts9_bass.rar (11.87 КБ - загружено 252 раз.)

Фото готового проекта:
1062584-3
« Последнее редактирование: Сентября 02, 2014, 01:26:30 от Tander »

Оффлайн runing

  • Живу на форуме
  • *******
  • Сообщений: 12572
  • Киев
Re: Помогите добработать басовый овердрайв
« Ответ #1 : Августа 27, 2014, 16:18:58 »
Как то так...

1061198-0

Оффлайн Tander Автор темы

  • Ветеран форума
  • ******
  • Сообщений: 3732
    • Efremoff
Re: Помогите добработать басовый овердрайв
« Ответ #2 : Августа 27, 2014, 16:21:52 »
т.е. подавать на 2 входа?


... и добавил:

насчет С4 100n - он добавляет пердежа.. не стоит...

... и добавил:

И меня чот очень смущает C5 в 220nf. Не обрежет ли мне это весь верх и вехнюю середину в звуке?
« Последнее редактирование: Августа 27, 2014, 16:25:44 от Tander »

Оффлайн runing

  • Живу на форуме
  • *******
  • Сообщений: 12572
  • Киев
Re: Помогите добработать басовый овердрайв
« Ответ #3 : Августа 27, 2014, 16:43:32 »
т.е. подавать на 2 входа?

Тогда лучше так:

1061203-0


И меня чот очень смущает C5 в 220nf. Не обрежет ли мне это весь верх и вехнюю середину в звуке?

Ну в классическом скримере с этим же порядок?
Если будет мало верха, уменьшишь этот номинал.

Оффлайн Tander Автор темы

  • Ветеран форума
  • ******
  • Сообщений: 3732
    • Efremoff
Re: Помогите добработать басовый овердрайв
« Ответ #4 : Августа 27, 2014, 16:45:12 »
runing, а 2x100K по выходу - обязательны? можно ли чтобы там было что-то меньшее?

Оффлайн runing

  • Живу на форуме
  • *******
  • Сообщений: 12572
  • Киев
Re: Помогите добработать басовый овердрайв
« Ответ #5 : Августа 27, 2014, 16:48:08 »
runing, а 2x100K по выходу - обязательны? можно ли чтобы там было что-то меньшее?

А чем тебе не нравится 100к? Это сумматор и развязка. В схемах разных простых микшеров стоит такой номинал.

Оффлайн Tander Автор темы

  • Ветеран форума
  • ******
  • Сообщений: 3732
    • Efremoff
Re: Помогите добработать басовый овердрайв
« Ответ #6 : Августа 27, 2014, 16:51:12 »
А если так?
« Последнее редактирование: Августа 27, 2014, 16:53:01 от Tander »

Оффлайн runing

  • Живу на форуме
  • *******
  • Сообщений: 12572
  • Киев
Re: Помогите добработать басовый овердрайв
« Ответ #7 : Августа 27, 2014, 16:58:24 »
Непонятно зачем два буфера подряд? И выходы должны быть развязаны резисторами.
Смещение на затвор зачем номиналы уменьшил? Там пара 2,2мег или 3,3мег должны стоять.
Может такое случиться, что чистый сигнал будет намного тише овердрайва, тогда придётся после буфера поставить усилитель.
Я бы рекомендовал такой, только кондёры увеличить вдвое на входе и выходе:

1061209-0

Оффлайн Tander Автор темы

  • Ветеран форума
  • ******
  • Сообщений: 3732
    • Efremoff
Re: Помогите добработать басовый овердрайв
« Ответ #8 : Августа 27, 2014, 17:03:21 »
Уменьшил резисторы случайно, скопировал, но номиналы не переписал.

... и добавил:

Кстати, насчет усилителя по выходу чистого канала - я думаю там стандартного усилителя на полевике будет более чем достаточно, динамическая нагрузка вряд ли потребуется.

Оффлайн Rolly

  • Живу на форуме
  • *******
  • Сообщений: 9098
  • Мнение - не повод получить пулю сразу.
Re: Помогите добработать басовый овердрайв
« Ответ #9 : Августа 27, 2014, 17:06:11 »
runing, как будто троллишь.  :D

Оффлайн Tander Автор темы

  • Ветеран форума
  • ******
  • Сообщений: 3732
    • Efremoff
Re: Помогите добработать басовый овердрайв
« Ответ #10 : Августа 27, 2014, 17:08:45 »
вариант такой... только у меня тогда возникает вопрос в необходимости входного буфера на чистый сигнал...

Оффлайн AZG

  • Живу на форуме
  • *******
  • Сообщений: 95685
  • Санкт-Петербург
    • AZG CUSTOM
Re: Помогите добработать басовый овердрайв
« Ответ #11 : Августа 27, 2014, 17:10:48 »
Дурь...

Брать сигнал на буфер обхода с С2 и не страдать. Суммирование можно организовать перед Q2.

Оффлайн Rolly

  • Живу на форуме
  • *******
  • Сообщений: 9098
  • Мнение - не повод получить пулю сразу.
Re: Помогите добработать басовый овердрайв
« Ответ #12 : Августа 27, 2014, 17:18:00 »
Дурь...

Брать сигнал на буфер обхода с С2 и не страдать. Суммирование можно организовать перед Q2.
Согласен.  :)

Оффлайн runing

  • Живу на форуме
  • *******
  • Сообщений: 12572
  • Киев
Re: Помогите добработать басовый овердрайв
« Ответ #13 : Августа 27, 2014, 17:20:17 »
вариант такой... только у меня тогда возникает вопрос в необходимости входного буфера на чистый сигнал...

Вполне. На входе получается буферизированный делитель. Возможно это и лишнее, но за то полностью раздельные сигналы.
Наверное как предлагает AZG оно тоже работает, тут уж сам выбирай.

Оффлайн Tander Автор темы

  • Ветеран форума
  • ******
  • Сообщений: 3732
    • Efremoff
Re: Помогите добработать басовый овердрайв
« Ответ #14 : Августа 27, 2014, 17:24:49 »
 Вот здесь собсно и проблема. В оригинальной схеме TS9 - C1 -22nF. Я поставил 100, чтобы было лучше для низких частот баса, но - тогда, будет изрядно фуззить перегруз. Для этого я бы хотел чтобы С1 был оригинальный, 22nF, либо оставлять его 100nF, и ставить еще 1 кондер, непосредственно перед входом на первый опер - 10-22nF.

AZG, Примерно так предлагал?
1061217-0

Вопрос по фазе сигнала - у нас усиливающий каскад на полевике - разве не разворачивает фазу, как и ламповый каскад с общим анодом?