Автор Тема: Помогите добработать басовый овердрайв (проект завершен)  (Прочитано 16888 раз)

0 Пользователей и 1 Гость просматривают эту тему.

Оффлайн Rolly

  • Живу на форуме
  • *******
  • Сообщений: 9101
  • Мнение - не повод получить пулю сразу.
Re: Помогите добработать басовый овердрайв
« Ответ #15 : Августа 27, 2014, 17:27:44 »
Tander, буфер с усилением нужен?

Оффлайн Tander Автор темы

  • Ветеран форума
  • ******
  • Сообщений: 3732
    • Efremoff
Re: Помогите добработать басовый овердрайв
« Ответ #16 : Августа 27, 2014, 17:29:59 »
Rolly, Да вот вопрос. Возможно да, с усилением. Зависит от того насколько ослабнет сигнал после буфера.

... и добавил:

Если суммировать перед вторым буфером, как предложил азг - то так делать?

Оффлайн Rolly

  • Живу на форуме
  • *******
  • Сообщений: 9101
  • Мнение - не повод получить пулю сразу.
Re: Помогите добработать басовый овердрайв
« Ответ #17 : Августа 27, 2014, 17:36:41 »
Rolly, Да вот вопрос. Возможно да, с усилением. Зависит от того насколько ослабнет сигнал после буфера.

... и добавил:

Если суммировать перед вторым буфером, как предложил азг - то так делать?
Так вычитатель получится.  :) Если без усиления (в первых схемах в теме так) - то добавляется пассивная цепочка, если с усилением, то надо фазу подходящую.

... и добавил:

Теоретически сигнал ослабнет малозаметно.

Оффлайн Tander Автор темы

  • Ветеран форума
  • ******
  • Сообщений: 3732
    • Efremoff
Re: Помогите добработать басовый овердрайв
« Ответ #18 : Августа 27, 2014, 17:37:54 »
Да, такое подключение инвертирует сигнал. Соответсвенно либо тогда на второй опер подавать сигнал на инвертированный вход (а на неинвертируемый подавать только смещение), либо отказатся от усилителя в "чистом" канале, либо ставить подряд 2 усилителя во чистом канале, первый с КУ близкому к 1, второй уже обычный.

... и добавил:

Rolly, Согласен, плюс у нас будет еще ж сигнал с канала перегруза, который добавится к ослабшему чистому...

Оффлайн Rolly

  • Живу на форуме
  • *******
  • Сообщений: 9101
  • Мнение - не повод получить пулю сразу.
Re: Помогите добработать басовый овердрайв
« Ответ #19 : Августа 27, 2014, 17:42:02 »
Можно ещё попробовать в качестве первого буфера сделать ФИРН  :crazy: и брать на разные цепочки разную фазу, но при этом уменьшается динамический диапазон. Может в тему будет.  :hitrez:

Оффлайн Tander Автор темы

  • Ветеран форума
  • ******
  • Сообщений: 3732
    • Efremoff
Re: Помогите добработать басовый овердрайв
« Ответ #20 : Августа 27, 2014, 17:48:55 »
не-не. )) и так уже монстр выходит.
В общем есть два варианта.

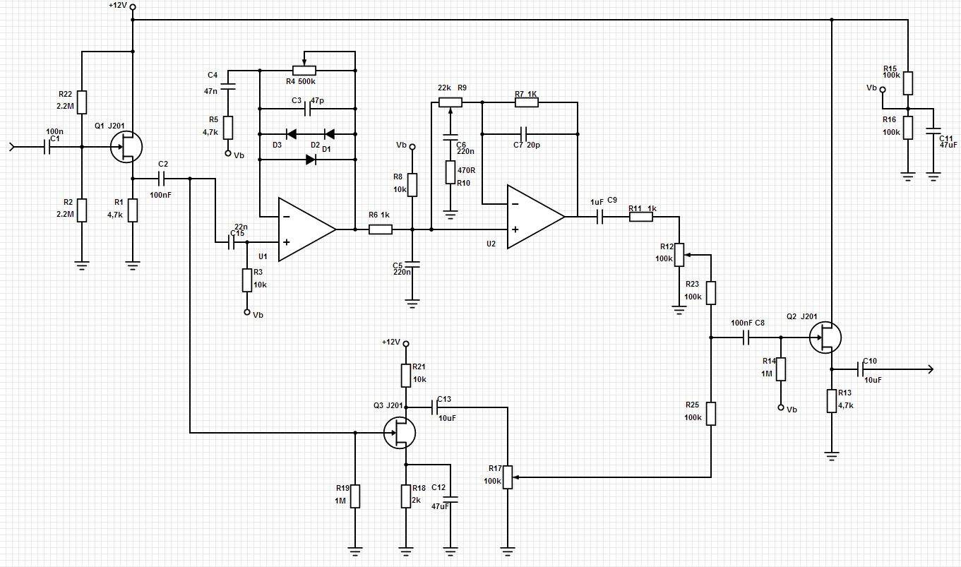
просто с буфером в чистом канале:
1061239-0

И с двойным усилителем в чистом каскаде, чтобы не было "вычитателя" на выходе. ))
1061241-1

... и добавил:

и вот что из этого будет лучше работать...
« Последнее редактирование: Августа 27, 2014, 17:54:50 от Tander »

Оффлайн Rolly

  • Живу на форуме
  • *******
  • Сообщений: 9101
  • Мнение - не повод получить пулю сразу.
Re: Помогите добработать басовый овердрайв
« Ответ #21 : Августа 27, 2014, 17:55:30 »
В первом случае допкаскад не нужен, а номиналы уровней и сумматора можно уменьшить в 2-5 раз, имхо.

Оффлайн Tander Автор темы

  • Ветеран форума
  • ******
  • Сообщений: 3732
    • Efremoff
Re: Помогите добработать басовый овердрайв
« Ответ #22 : Августа 27, 2014, 17:57:05 »
В первом случае допкаскад не нужен

не понял.

Оффлайн Rolly

  • Живу на форуме
  • *******
  • Сообщений: 9101
  • Мнение - не повод получить пулю сразу.
Re: Помогите добработать басовый овердрайв
« Ответ #23 : Августа 27, 2014, 17:58:42 »
Хотя, для устойчивости, может и активное лучше.  :hmmm:

... и добавил:

Tander, во втором варианте у тебя первый каскад чистого - фактически ФИРН, только у него всего одно плечо задействовано. Если уж на то пошло, то лучше делать с усилением.
« Последнее редактирование: Августа 27, 2014, 18:03:09 от Rolly »

Оффлайн Tander Автор темы

  • Ветеран форума
  • ******
  • Сообщений: 3732
    • Efremoff
Re: Помогите добработать басовый овердрайв
« Ответ #24 : Августа 27, 2014, 18:04:52 »
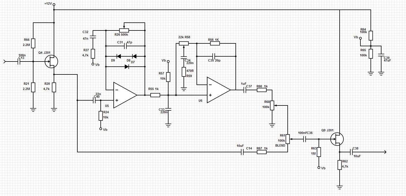
А если сделать вообще так? не отдельной громкостью, а блендом между чистым и перегрузом + общая громкость по выходу?

1061264-0

Оффлайн AZG

  • Живу на форуме
  • *******
  • Сообщений: 95722
  • Санкт-Петербург
    • AZG CUSTOM
Re: Помогите добработать басовый овердрайв
« Ответ #25 : Августа 27, 2014, 18:06:44 »
Бленд правильнее, но надо после громкости перегруза. Там усиление поднимается достаточно прилично.

Оффлайн Rolly

  • Живу на форуме
  • *******
  • Сообщений: 9101
  • Мнение - не повод получить пулю сразу.
Re: Помогите добработать басовый овердрайв
« Ответ #26 : Августа 27, 2014, 18:09:00 »
Если б я такое делал, поставил бы на вход ФИРН с резисторами от 2к до 4,7к с инвертирующего плеча (верхнего) на регулятор "чистого", далее на каскад усиления, с неинвертирующего (нижнего) на скример. А там уже сумматор из 100к и выходной буфер.

Оффлайн Tander Автор темы

  • Ветеран форума
  • ******
  • Сообщений: 3732
    • Efremoff
Re: Помогите добработать басовый овердрайв
« Ответ #27 : Августа 27, 2014, 18:09:35 »
AZG, Т.е. так?

Оффлайн AZG

  • Живу на форуме
  • *******
  • Сообщений: 95722
  • Санкт-Петербург
    • AZG CUSTOM
Re: Помогите добработать басовый овердрайв
« Ответ #28 : Августа 27, 2014, 18:11:10 »
Tander, по сути близко.

Оффлайн Rolly

  • Живу на форуме
  • *******
  • Сообщений: 9101
  • Мнение - не повод получить пулю сразу.
Re: Помогите добработать басовый овердрайв
« Ответ #29 : Августа 27, 2014, 18:11:36 »
А если сделать вообще так? не отдельной громкостью, а блендом между чистым и перегрузом + общая громкость по выходу?
Тоже вариант, про громкость справедливо АЗГ заметил.