Автор Тема: Помогите добработать басовый овердрайв (проект завершен)  (Прочитано 16856 раз)

0 Пользователей и 1 Гость просматривают эту тему.

Оффлайн kfender

  • Ветеран форума
  • ******
  • Сообщений: 5915
  • к.т.н.
Re: Помогите добработать басовый овердрайв
« Ответ #45 : Августа 27, 2014, 22:27:09 »
Вот пожужжал на басу в FET-драйв гитарный, проц использовал как кабсим (типа бассман 4х10) , вначале без драйва, потом с разными уровнями.

[вложение удалено администратором]

Оффлайн Tander Автор темы

  • Ветеран форума
  • ******
  • Сообщений: 3732
    • Efremoff
Re: Помогите добработать басовый овердрайв
« Ответ #46 : Августа 27, 2014, 22:43:43 »
в целом звук относительно неплох. Только из-за хоруса в звуке сложно до конца понять. Можно схему этого фет-драйва увидеть?

... и добавил:

Кстати, я понимаю что это наверное уже баян, но спрошу - а как будут себя в скримере чувствовать оперы TL072, LM358A? можно конечно и 4558 купить, но бежать лишний раз в магазин не очень хочется )))

Да, и j201 в буферах оказались несколько неудобны по распиновке, заменил на 2SK117
« Последнее редактирование: Августа 28, 2014, 11:34:53 от Tander »

Оффлайн kfender

  • Ветеран форума
  • ******
  • Сообщений: 5915
  • к.т.н.
Re: Помогите добработать басовый овердрайв
« Ответ #47 : Августа 28, 2014, 11:31:10 »
в целом звук относительно неплох. Только из-за хоруса в звуке сложно до конца понять. Можно схему этого фет-драйва увидеть?

Вот по этой схеме, номиналы надо подбирать под режимы транзисторов и нужную ачх для баса.

http://fotki.yandex.ru/users/kdolotov/view/558789


Оффлайн Tander Автор темы

  • Ветеран форума
  • ******
  • Сообщений: 3732
    • Efremoff
Re: Помогите добработать басовый овердрайв
« Ответ #48 : Августа 28, 2014, 11:35:05 »
ok, спасибо.

Оффлайн Tander Автор темы

  • Ветеран форума
  • ******
  • Сообщений: 3732
    • Efremoff
Re: Помогите добработать басовый овердрайв
« Ответ #49 : Августа 29, 2014, 14:53:56 »
Так, полевики пока отложились. )

Вернулся к скримеру, вчера помакетил, понравилось в целом.
Сваял плату, на базе тонпадовской + добавил SMD компоненты, для экономии места. )
В целом неплохо, характер звука такой как надо,  но вот думаю, что надо было либо подать чистый сигнал не на вход последнего повторителя, а на вход второго опера, либо в чистом канале собрать какой-то очень простой усилитель

... и добавил:

Пробная платка:

1061800-01061802-1

Печатка.
* ts9_bass.rar (11.6 КБ - загружено 91 раз.)

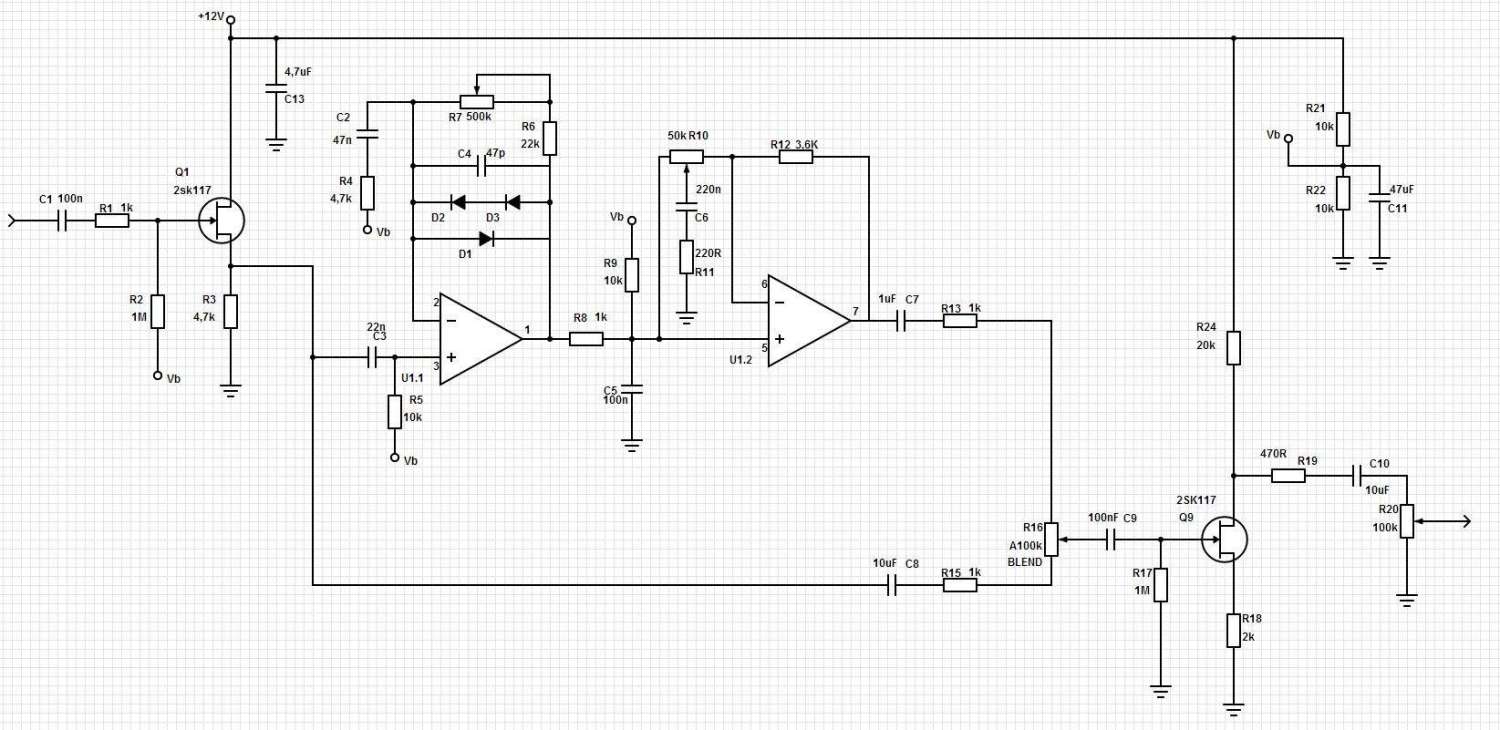
Схема:
1061805-3
« Последнее редактирование: Августа 29, 2014, 14:58:33 от Tander »

Оффлайн Rolly

  • Живу на форуме
  • *******
  • Сообщений: 9098
  • Мнение - не повод получить пулю сразу.
Re: Помогите добработать басовый овердрайв
« Ответ #50 : Августа 29, 2014, 15:20:42 »
В продолжение того своего предложения придумал, как можно изящнее сделать:

В целом так же на входе ФИРН, в чистом - уровень, потом каскад усиления. А в скримере громкость запихнуть ООС второго опера вместо R12, номинал 5к, например. И на выходе сумматор из резисторов порядка 10к без выходного повторителя.  :crazy:

Оффлайн Tander Автор темы

  • Ветеран форума
  • ******
  • Сообщений: 3732
    • Efremoff
Re: Помогите добработать басовый овердрайв
« Ответ #51 : Августа 29, 2014, 15:53:58 »
Семплик
[ Вложение повреждено или не существует ]

... и добавил:

Rolly, на самом деле наверное хватит вполне последний буфер переделать в усилитель.

... и добавил:

А на ФИРНе я так понял можно простейший Di-OUT сделать (там земля и 2 сигнала - один в фазе, другой в противофазе).

[вложение удалено администратором]
« Последнее редактирование: Августа 29, 2014, 15:57:28 от Tander »

Оффлайн Rolly

  • Живу на форуме
  • *******
  • Сообщений: 9098
  • Мнение - не повод получить пулю сразу.
Re: Помогите добработать басовый овердрайв
« Ответ #52 : Августа 29, 2014, 15:58:16 »
Tander, тоже вариант.

Оффлайн Tander Автор темы

  • Ветеран форума
  • ******
  • Сообщений: 3732
    • Efremoff
Re: Помогите добработать басовый овердрайв
« Ответ #53 : Августа 29, 2014, 15:59:06 »
Rolly, просто это самый простой вариант. ) только тогда смущает меня то, что сигнал баса в миксе будет в  противофазе например с остальными инструментами... или это не критично? ))

Оффлайн Rolly

  • Живу на форуме
  • *******
  • Сообщений: 9098
  • Мнение - не повод получить пулю сразу.
Re: Помогите добработать басовый овердрайв
« Ответ #54 : Августа 29, 2014, 16:00:19 »
А на ФИРНе я так понял можно простейший Di-OUT сделать (там земля и 2 сигнала - один в фазе, другой в противофазе).
Там есть некоторые ограничения по динамическому диапазону, обязательно макетировать предварительно.

... и добавил:

Rolly, просто это самый простой вариант. ) только тогда смущает меня то, что сигнал баса в миксе будет в  противофазе например с остальными инструментами... или это не критично? ))
С какими инструментами? Эта фаза важна только при работе с копией этого сигнала. Сигналы других инструментов копией не являются и для них эта фаза не важна.

... и добавил:

Даже если пишешь даблтрэк на том же инструменте - это будет другой сигнал и для него не важна.
« Последнее редактирование: Августа 29, 2014, 16:04:55 от Rolly »

Оффлайн Tander Автор темы

  • Ветеран форума
  • ******
  • Сообщений: 3732
    • Efremoff
Re: Помогите добработать басовый овердрайв
« Ответ #55 : Августа 29, 2014, 19:11:28 »
Так, все переделал. Во-первых - понял что громкость перегруженого сигнала в общем-то не нужна, оставил только 100к на землю, т.к. без него почему-то возбуд сильный идет. Выходной буфер переделал в усилитель. Он тоже добавляет своих искажений интересных - в общем получилось лучше чем до этого. Громкость вынес за пределы выходного каскада. Поиграем так. )

... и добавил:

так, оказывается возбуд шел с питания. поставил с + на землю кондер в 1мкф - стало тихо и комфортно. Убрал таки конденсатор шунтирующий, слишком на чистом перегружается транзистор, оставил 2К резистор в истоке. Звук бомба, чуть перерисовать плату - и можно в серию )))
« Последнее редактирование: Августа 29, 2014, 20:24:05 от Tander »

Оффлайн kfender

  • Ветеран форума
  • ******
  • Сообщений: 5915
  • к.т.н.
Re: Помогите добработать басовый овердрайв
« Ответ #56 : Августа 29, 2014, 20:34:34 »
Tander, а звук то будет?

Оффлайн Tander Автор темы

  • Ветеран форума
  • ******
  • Сообщений: 3732
    • Efremoff
Re: Помогите добработать басовый овердрайв
« Ответ #57 : Августа 29, 2014, 20:44:50 »
Будет-будет, но уже не сегодня. )) + оформлю все в коробочку, приведу в порядок плату.

А вот и обновленная печатка, кому надо ))

Оффлайн Rolly

  • Живу на форуме
  • *******
  • Сообщений: 9098
  • Мнение - не повод получить пулю сразу.
Re: Помогите добработать басовый овердрайв
« Ответ #58 : Августа 30, 2014, 18:53:43 »
Интересен звук также. Схемное решение добротно и без ненужных усложнений.  :)

Оффлайн Tander Автор темы

  • Ветеран форума
  • ******
  • Сообщений: 3732
    • Efremoff
Re: Помогите добработать басовый овердрайв
« Ответ #59 : Августа 30, 2014, 19:48:57 »
Семпл:
* test2.mp3 (1221.65 КБ - загружено 185 раз.)

Тембр, гейн - по середке, громкость - чтобы карта не клиповала, бленд - на 10 часов по отношению к чистому (т.е. 70% чистого 30% перегруженного).

... и добавил:

Только струны - дохлые... очень... Их даже мой чудо бас не вытягивает уже... новые не приехали пока...