Автор Тема: помогите организовать разрыв (схема внутри)  (Прочитано 2014 раз)

0 Пользователей и 1 Гость просматривают эту тему.

Оффлайн Intimidator Автор темы

  • Ветеран форума
  • ******
  • Сообщений: 3269
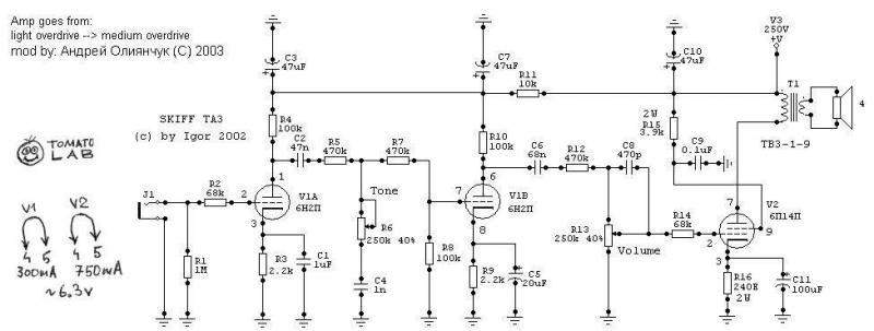
вот схемка, нужен разрыв чтобы нуб смог сам впаять гнездо куда надо :)

Оффлайн Lekxs

  • Опытный
  • ****
  • Сообщений: 918
  • увлекаюсь гитарой,.. даже иногда играю
Re: помогите организовать разрыв (схема внутри)
« Ответ #1 : Января 11, 2009, 12:41:46 »
Если нуб, то разрыв будет простейший, без буферов, т.е. неуниверсальный. Тебе зачем - использовать пред от схемы или тыкать внешний пред? Если последнее, то достаточно врезать "Инсёрт".
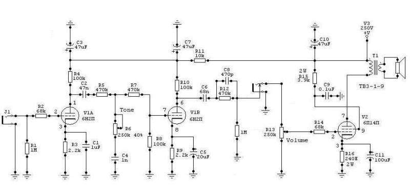
С минимумом переделок будет, например, вот так

Оффлайн Intimidator Автор темы

  • Ветеран форума
  • ******
  • Сообщений: 3269
Re: помогите организовать разрыв (схема внутри)
« Ответ #2 : Января 12, 2009, 06:09:59 »
буду тыкать внешний пред, в итоге у меня ща тупо заходит на 2-ю ногу 6п14п через потц, проблема в том что звук очень тихий, где то 1-2 "транзисторных" ватта :(

... и добавил:

ну вроде я правильно понял, у меня идет потц и сразу на ногу, нада еще резистор на 68 к? а на моей схеме в этом месте есть емкость, ее нада? я как то припаивал, эффекта либо нет, либо вообще все замыкает
« Последнее редактирование: Января 12, 2009, 06:18:26 от Intimidator »

Оффлайн Lekxs

  • Опытный
  • ****
  • Сообщений: 918
  • увлекаюсь гитарой,.. даже иногда играю
Re: помогите организовать разрыв (схема внутри)
« Ответ #3 : Января 12, 2009, 09:36:24 »
Это и есть твоя схема с минимумом переделок, добавить один резистор и джек, а конденсатор брайта я просто перенёс, смотри внимательней :)
Тихо может быть из-за несогласования преда и мощника, неизвестно какой пред ты втыкаешь, да и сам усил слабенький. Ну и про динамик не забываем :)

Оффлайн Intimidator Автор темы

  • Ветеран форума
  • ******
  • Сообщений: 3269
Re: помогите организовать разрыв (схема внутри)
« Ответ #4 : Января 12, 2009, 09:46:18 »
брайт вижу :) пред - птерадрайвер, динамик селейшн супер 8, с родным предом звучит громко, динамик не выдерживает, на 15 ватт он расчитан, но может схема как то так сделано что все вместе работает, потому что тым был тока один гейн, мастер громкости не было :) по пробую сделать по твоей схеме

Оффлайн kfender

  • Ветеран форума
  • ******
  • Сообщений: 5915
  • к.т.н.
Re: помогите организовать разрыв (схема внутри)
« Ответ #5 : Января 12, 2009, 09:56:07 »
68к перед 6П14П можно заменить на 5к или вообще убрать, переменник там же заменить на 1М или 500К - подобрать, что лучше согласуется. 470p там лучше оставить, но лучше заменить на меньшее значение. 100 мкф в катоде 6П14П зашунтировать пленочным на 1-4 мкф(100В).

Оффлайн Intimidator Автор темы

  • Ветеран форума
  • ******
  • Сообщений: 3269
Re: помогите организовать разрыв (схема внутри)
« Ответ #6 : Января 12, 2009, 10:01:11 »
О_О я бы рад но наврдяли смогу так сделать, если тока конкреткно на схеме не покажете что на что заменить(да и то хз), потц ща стоит 250 к логарифм, от него напрямую в лампу, када больше 90 процентов выкручиваю появляеться гудение, я бы рад поменять номиналы но блин нету их :( а вгороде продают совсем китайский шлак и тоже особого разнообразия нет

Оффлайн kfender

  • Ветеран форума
  • ******
  • Сообщений: 5915
  • к.т.н.
Re: помогите организовать разрыв (схема внутри)
« Ответ #7 : Января 12, 2009, 10:05:00 »
О_О я бы рад но наврдяли смогу так сделать, если тока конкреткно на схеме не покажете что на что заменить(да и то хз), потц ща стоит 250 к логарифм, от него напрямую в лампу, када больше 90 процентов выкручиваю появляеться гудение, я бы рад поменять номиналы но блин нету их :( а вгороде продают совсем китайский шлак и тоже особого разнообразия нет
Если есть регулятор громкости на преампе, то на оконечнике можно переменник убрать - поставить 1м, 470к, 220к постояннный - по вкусу.

Оффлайн Intimidator Автор темы

  • Ветеран форума
  • ******
  • Сообщений: 3269
Re: помогите организовать разрыв (схема внутри)
« Ответ #8 : Января 12, 2009, 10:19:08 »
kfender, спасибо за советы :)

Оффлайн Lekxs

  • Опытный
  • ****
  • Сообщений: 918
  • увлекаюсь гитарой,.. даже иногда играю
Re: помогите организовать разрыв (схема внутри)
« Ответ #9 : Января 12, 2009, 10:19:48 »
Похоже птера не раскачивает в2, либо врезай инсёрт перед в1б (детальки придётся добавить), либо втыкай во вход и не парься :)

Оффлайн Intimidator Автор темы

  • Ветеран форума
  • ******
  • Сообщений: 3269
Re: помогите организовать разрыв (схема внутри)
« Ответ #10 : Января 12, 2009, 10:22:06 »
во вход там пред почти никакой родно, много низов дает и шум дополнительный, я бы не парился если бы он был более менее приличный :( лан смысла не вижу что то менять вообще

Оффлайн m4sT3R

  • Опытный
  • ****
  • Сообщений: 833
Re: помогите организовать разрыв (схема внутри)
« Ответ #11 : Января 12, 2009, 21:42:21 »
В качестве входного буфера можно попробовать использовать 2 каскад, то есть воткнуть гнездо между 1 и 2.

Оффлайн Intimidator Автор темы

  • Ветеран форума
  • ******
  • Сообщений: 3269
Re: помогите организовать разрыв (схема внутри)
« Ответ #12 : Января 13, 2009, 05:00:50 »
m4sT3R, просьба прям на схеме нарисовать если не трудно, а то я не понимаю так :(