Автор Тема: Помогите с обозначениями на принципиальной схеме  (Прочитано 4102 раз)

0 Пользователей и 1 Гость просматривают эту тему.

Оффлайн kain613 Автор темы

  • Эксперт
  • *****
  • Сообщений: 2204
  • Аццкая человекотыква!!!
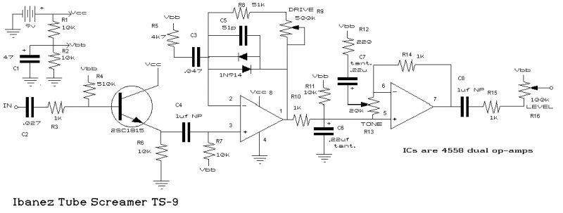
Собственно решил вспомнить детские годы, кружок юнного электронщика и применить это дело к гитарным делам. Начать решил с простого и универсального - аналоговый ибанезовский скример. Скачал схемку, вроде ничего сложного, но смутили некоторые обозначения.
кондёр С2 - непонятна ёмкость .027; резистор R5 - непонятно сопротивление 4к7 (47к?); кондёры С6 и С7 - емкость .22 uf (0,22 uf?); электролит С1 - емкость 47 - не маловато для электролита?
Готов выслушать дополнения и возможные корректировки по схеме.
Заодно прикладываю схемку в сл5, сильно не придирайтесь, првый раз в нем работаю :)
« Последнее редактирование: Июня 17, 2009, 21:21:43 от kain613 »

Оффлайн AZG

  • Живу на форуме
  • *******
  • Сообщений: 95553
  • Санкт-Петербург
    • AZG CUSTOM
Лучше собирай с Тонпада. Там более толково нарисовано.

- 0.027мкФ или 27нф. Можно поставить 22н или 33н, мне больше с 33н нравится. Чуть более толстый низ.
- 4к7 = 4.7к
- 0.22 мкФ, ставь пленку. Много лучше тантала звучит.
- 47мкФ.

Оффлайн kain613 Автор темы

  • Эксперт
  • *****
  • Сообщений: 2204
  • Аццкая человекотыква!!!
AZG, С тонпада? Что сие за ресурс?

Оффлайн mogaed

  • Ветеран форума
  • ******
  • Сообщений: 3552
  • Волк с гитарой
кондёр С2 - непонятна ёмкость .027; резистор R5 - непонятно сопротивление 4к7 (47к?); кондёры С6 и С7 - емкость .22 uf (0,22 uf?); электролит С1 - емкость 47 - не маловато для электролита?
С2 - 0.027 Мкф
R5 - 4,7 Ком
С6,С7 - 0,22 Мкф
С1 - 47,0 Мкф
"Готов выслушать дополнения и возможные корректировки по схеме."
Попробуй мою схему
https://guitarplayer.ru/index.php?topic=113830.0

Оффлайн runing

  • Живу на форуме
  • *******
  • Сообщений: 12572
  • Киев
AZG, С тонпада? Что сие за ресурс?

http://www.tonepad.com/

Все комплектующие можно купить здесь:

http://www.smallbearelec.com/StoreFront.bok
« Последнее редактирование: Июня 17, 2009, 21:35:27 от runing »

Оффлайн kain613 Автор темы

  • Эксперт
  • *****
  • Сообщений: 2204
  • Аццкая человекотыква!!!
mogaed, Спасибо, твоя схема для начала сложновата=)
runing, AZG, спасибо за помощь!

... и добавил:

AZG, С тонпада, конечно, интереснее,но опять же нипонятки со схемкой получаются=)

... и добавил:

Ibanez выпускает модель TS9 и ограниченную серию TS808. Что будет лучшим выбором?

Модель TS9, выпуск которой возобновлен с 1993 года и выпускаемая ныне копия TS808, избавляют гитаристов от необходимости выворачивать карманы в погоне за неуловимыми оригиналами. Хотя эти педали - не самые дешевые из всех, выпускаемых Ibanez, все фирменные спецификации и звуки Tube Screamer можно получить, не грабя банк.

Те, кто уже обладает раритетами, могут не мучаться необходимостью подвергать свои драгоценности тяготам концертной работы. На сцене их вполне заменят современные TS9 и TS-808.

Итак, какая же разница между TS9 и TS808. Во-первых, TS9 стоит меньше TS808, а, во-вторых, их звучание различается?

В проекте, оригинальные TS9 (производства 1981-84 годов) должны были иметь микросхему JRC4558, но на практике было иначе. В большинстве TS9 были установлены более "hi-fi" микросхемы TA75558. Поэтому ради исторической и музыкальной правдивости современные TS9 выпускаются на микросхемах TA75558.

С другой стороны, модель TS808 (производства 1979-80 годов) выпускалась, как и было задумано, с микросхемой JRC4558 и поэтому копия TS808 имеет ту же спецификацию.

Музыканты, которые предпочитают более прозрачный и чистый звук, предпочитают TS9 с "hi-fi" микросхемами TA75558. Те, кому нужен более теплый звук, предпочитают TS808.

Однако, чтобы добиться теплого звука оригинальных TS808, Ibanez не могут просто брать любые из современных микросхем JRC4558. За более чем два десятилетия со времени производства оригинальных TS808, производитель внес в технологию, электрические и аудио характеристики JRC4558. К сожалению, эти усовершенствования совсем не приближают к цели, если этой целью является раритетное звучание. (И не верьте утверждениям, что микросхема, она и в Африке микросхема. Характеристики одних и тех же микросхем колеблются в зависимости от страны, фабрики и даже производственной линии в рамках одной и той же фабрики).

В результате, современные микросхемы отличаются от тех, что производились в "старые добрые времена". Однако, Ibanez обнаружили что из множества современных JRC4558 можно путем строгой калибровки отсортировать микросхемы соответствующие оригинальным характеристикам. Этот тщательный и очень трудоемкий процесс ограничивает количество производимых в год TS808 и увеличивает их стоимость (необходимость организации отдельной линии для точного воспроизведения старого дизайна педали тоже вносит свой вклад).

Теперь, когда вы знаете некоторые различия, выбор сводится к вашему вкусу и вашему бюджету. И если бюджет - основная проблема, не отчаивайтесь. Вы можете остановить свой выбор на доступной по цене педали TS7 Tone-Lok Tubescreamer, основанной на стандартной современной микросхеме JRC4558 и собранной на автоматической линии (в отличие от TS9 и TS808, в производстве которых много ручной работы).

Взволновал вопрос - правда ли описана ситуация с микросхемами, если да, то какую микру какого производителя лучше взять из доступных (ориентируюсь на Чип и Дип)?
« Последнее редактирование: Июня 17, 2009, 22:48:46 от kain613 »

Оффлайн mogaed

  • Ветеран форума
  • ******
  • Сообщений: 3552
  • Волк с гитарой
4558D - рекомендую для твоей схемы.
Что-бы я с ней ни делал, ни одну не спалил.
По характеристикам, идеальна для примочек.

Оффлайн AZG

  • Живу на форуме
  • *******
  • Сообщений: 95553
  • Санкт-Петербург
    • AZG CUSTOM
Ставить панельку (кроватку) и пробовать на слух то, что больше нравится. Есть знакомые, которые туда TL072 ставят и тащатся. Звук немного другой по характеру получается.

Оффлайн runing

  • Живу на форуме
  • *******
  • Сообщений: 12572
  • Киев

Оффлайн kain613 Автор темы

  • Эксперт
  • *****
  • Сообщений: 2204
  • Аццкая человекотыква!!!
Кондёр на 51 пф - на что влияет? В чип и дип есть 47 и 56 - что лучше поставить?
Диоды 1n914 только на заказ от 2000 штук :D Гугл предложил полный аналог 1n4148, доступный по 1 штуке. Повлияет ли на звук и в какую сторону?
Кондёр 1ufNT - что обозначают буквы NT?

... и добавил:

Я вас ещё не лостал? :crazy:

Оффлайн AZG

  • Живу на форуме
  • *******
  • Сообщений: 95553
  • Санкт-Петербург
    • AZG CUSTOM
Ставь 56 пик. Влияет на устойчивость ОУ.

ставь 1N4148. вполне нормально. 914 получше, но если найдешь.

Это неполярный электролит. Ставь пленку, в Микронике есть.

Оффлайн kain613 Автор темы

  • Эксперт
  • *****
  • Сообщений: 2204
  • Аццкая человекотыква!!!
AZG, ещё вопрос. В Чипе некоторы кондёры только китай (тот же 0, 033, 5%), стоит ли ставить или поискать VIMA (тут рекомендовали где-то) и реально ли её у нас найти без заказов из-за бугра и длительного ожидания?

Онлайн Bulldozerrr

  • Эксперт
  • *****
  • Сообщений: 2935
Ставить панельку (кроватку) и пробовать на слух то, что больше нравится. Есть знакомые, которые туда TL072 ставят и тащатся. Звук немного другой по характеру получается.

У меня кстати на TL072 сделано. Я еще входной и выходной буфера, на операционниках реализовал. не люблю эмиттерные повторители.
У меня вообще собственно был замах на ТС9, а получился гибрид Босса SD-1 и TS9.

Оффлайн AZG

  • Живу на форуме
  • *******
  • Сообщений: 95553
  • Санкт-Петербург
    • AZG CUSTOM
AZG, ещё вопрос. В Чипе некоторы кондёры только китай (тот же 0, 033, 5%), стоит ли ставить или поискать VIMA (тут рекомендовали где-то) и реально ли её у нас найти без заказов из-за бугра и длительного ожидания?

Иди в Микронику и покупай EPCOS. Он лучше Вимы. И ценник не грабительский, как в ЧиД. Про ЧиД вообще забудь!

У меня кстати на TL072 сделано. Я еще входной и выходной буфера, на операционниках реализовал. не люблю эмиттерные повторители.
У меня вообще собственно был замах на ТС9, а получился гибрид Босса SD-1 и TS9.

Ну, гибрид не гибрид, но звучит то хорошо :)

Оффлайн kain613 Автор темы

  • Эксперт
  • *****
  • Сообщений: 2204
  • Аццкая человекотыква!!!
AZG, Спасибо, так и сделаю=)