т.е. хочется именно чистого? То можно либо пред чамповый (или любой фендеровый канал чистого ) - там почти всегда на 1 лампе + трехполосный эквалайзер. Плюс ламповый проще в постройке всеж, чем практически любой нормальный транзисторный. В качестве питания могу предложить преобразователь на базе Nixie psu - из 9-12В постоянки (возьмешь с почти любого адаптера для педалей) получаешь нормальные 250В для анодного. "без шуму и пыли" (хотя конечно щас накинутся противники импульсных пребразователей, хотя большинство"противников" их даж не собирало никогда

). Все можно будет попробовать уместить в формате педальки типа MXRовской. (Gainta 0124).
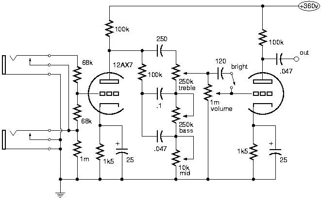
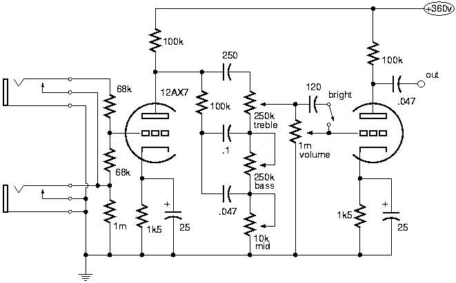
... и добавил:что-то типа такого. Тут правда анодка указана не правильно - там нафиг не нужно 360V - видать ошибся автор )) по факту там приходит с блока питания - 260V примерно. а после резисторов на анодах остается вообще только 150-160V.
... и добавил:в общем тебе понадобится непосредственно лампочка, 5 пленочных конденсатора хороших, высоковольтных, пару электролитов, 8 резисторов (если делать 1 вход - то 7), пять потенциометров (один добавишь после выхода, как регулятор выходной громкости). В принципе - не сложно. )) можно как на плате, так и поинт-ту-поинт. ))