Автор Тема: Помогите со схемой SKIFF TA3  (Прочитано 2103 раз)

0 Пользователей и 1 Гость просматривают эту тему.

Оффлайн Nikitosik Автор темы

  • Новичок
  • *
  • Сообщений: 13
Помогите со схемой SKIFF TA3
« : Февраля 12, 2010, 14:10:55 »
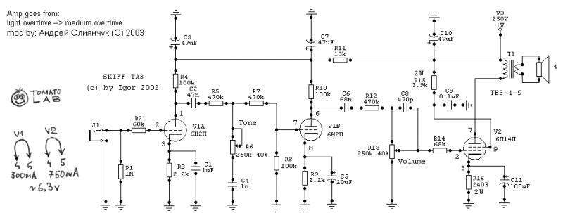
Вообщем собрал я данный девайс схему прилагаю, отличий от оригинала 2, во первых электролиты в питании 100 мкф 350 вольт, и выходник  за место твз поставил ТВК-110-Л2
При включение через 20 секунд начал дымиться резюк R15 ,  монтаж навесом всё перепроверил, номинал резистора 3,6 ком, собственно какие могут быть предположения?
Питание 250 вольт
есть предположение что у пентода склеились сетки

Оффлайн serginio78

  • Эксперт
  • *****
  • Сообщений: 1184
  • Зарегистрированный
Re: Помогите со схемой SKIFF TA3
« Ответ #1 : Февраля 12, 2010, 14:18:28 »
Проверь С9

Оффлайн Nikitosik Автор темы

  • Новичок
  • *
  • Сообщений: 13
Re: Помогите со схемой SKIFF TA3
« Ответ #2 : Февраля 12, 2010, 14:21:13 »
100 нф правда  на какой вольтаж хз тип К73-9,
можно ли поставить на место R15  4,3 ком ? 
сейчас поменяю и заново запущу с другой лампой

Оффлайн bottle

  • Ветеран форума
  • ******
  • Сообщений: 6388
  • решил включить дурачка
Re: Помогите со схемой SKIFF TA3
« Ответ #3 : Февраля 12, 2010, 14:27:37 »
А какая мощность этого резистора?

Оффлайн Nikitosik Автор темы

  • Новичок
  • *
  • Сообщений: 13
Re: Помогите со схемой SKIFF TA3
« Ответ #4 : Февраля 12, 2010, 14:28:41 »
2 вата, ну не ПЭВ на 10 ват же туда ставить! =)

Оффлайн Ден2

  • Ветеран форума
  • ******
  • Сообщений: 4278
Re: Помогите со схемой SKIFF TA3
« Ответ #5 : Февраля 12, 2010, 14:30:16 »
С9 можно просто откинуть временно, на режим работы он не влияет. Также внимательно проверить на предмет замыканий и правильности монтажа. Недавно тут был случай, когда провод стяжкой слишком сильно притянули к корпусу, и передавили изоляцию.

Ну и... попробуй включить без ламп - будет ли греться.

Кстати, про мощность тоже правильный вопрос. В этом девайсе я бы не меньше 1Вт ставил.  А так, для справки - в можных аппаратах в этом месте и пятиваттные порой горят.

Оффлайн bottle

  • Ветеран форума
  • ******
  • Сообщений: 6388
  • решил включить дурачка
Re: Помогите со схемой SKIFF TA3
« Ответ #6 : Февраля 12, 2010, 14:32:05 »
Вообще не понимаю необходимости в С9 :hmmm:

Оффлайн serginio78

  • Эксперт
  • *****
  • Сообщений: 1184
  • Зарегистрированный
Re: Помогите со схемой SKIFF TA3
« Ответ #7 : Февраля 12, 2010, 14:32:18 »
Первым делом проверь не пробит\закорочен кондюк с9. У меня было что-то подобное.
Можно попробовать без ламп включить. Если будет гореть- то это именно то что я сказал.

Оффлайн Nikitosik Автор темы

  • Новичок
  • *
  • Сообщений: 13
Re: Помогите со схемой SKIFF TA3
« Ответ #8 : Февраля 12, 2010, 14:34:19 »
вообщем убираю с9 вообще , а резюк поменяю на 4,3 ком  2 ватный , также интересно что после отключения питания пришлось разряжать схему с3, с7, с10 увереннодержали +150

Оффлайн bottle

  • Ветеран форума
  • ******
  • Сообщений: 6388
  • решил включить дурачка
Re: Помогите со схемой SKIFF TA3
« Ответ #9 : Февраля 12, 2010, 14:36:39 »
Nikitosik, зашунтируй первый электролит в питании резистором 220k, разряжаться сам будет ;)

Оффлайн sbe77

  • Ветеран форума
  • ******
  • Сообщений: 3359
  • http://sbemaster.ru/
    • -=SBE MASTER=-
Re: Помогите со схемой SKIFF TA3
« Ответ #10 : Февраля 12, 2010, 14:37:42 »
Nikitosik, на время отладочных работ к конденсаторам подпаяй резисторы 100-220кОм/2Вт, процесс разрядки пойдет быстрее.

Оффлайн kfender

  • Ветеран форума
  • ******
  • Сообщений: 5915
  • к.т.н.
Re: Помогите со схемой SKIFF TA3
« Ответ #11 : Февраля 12, 2010, 14:42:04 »
Я бы сделал как здесь: http://www.ax84.com/static/p1/AX84_P1_091125.pdf

Оффлайн Nikitosik Автор темы

  • Новичок
  • *
  • Сообщений: 13
Re: Помогите со схемой SKIFF TA3
« Ответ #12 : Февраля 12, 2010, 14:47:53 »
больное место выходной транс =( в наличии только твз и твк, ещё тв-3ш я как понимаю тоже твз

... и добавил:

ахтунг работает! =) из динамика небольшой фон , чёрт боязнено свой ибанез цеплять к этой конструкции)

... и добавил:

всё ок!  даже фона нет! незнаю что именно помогло , поменял лампу , и резюк р15  изменил до 4 ком 2 вата, отпаял с9 ! фона нет звук   хорош =) удивительно но я думал будет меньше низов, всем спасибо за помощь =)
« Последнее редактирование: Февраля 12, 2010, 15:45:59 от Nikitosik »

Оффлайн serginio78

  • Эксперт
  • *****
  • Сообщений: 1184
  • Зарегистрированный
Re: Помогите со схемой SKIFF TA3
« Ответ #13 : Февраля 12, 2010, 15:52:36 »
Ну тогда семплы с тебя! :)

Оффлайн Nikitosik Автор темы

  • Новичок
  • *
  • Сообщений: 13
Re: Помогите со схемой SKIFF TA3
« Ответ #14 : Февраля 12, 2010, 16:04:29 »
а куда скидывать?=) я тут как бы новичок