Итак. топикстартеру - обещанный пред на паре транзисторов с полным ТБ.
Схема:

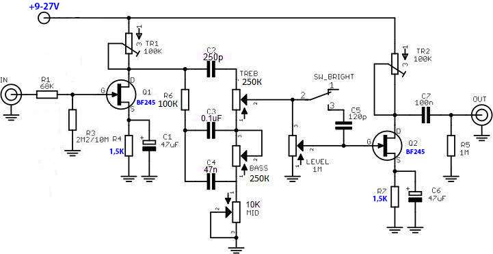
Классический "фенедроподобный" пред, базирующийся на преде от Alembic f2b. Но на полевиках, с низким (до 30в) питанием. Полевики - BF245A. Можно и Б, но мне на А больше понравилось. Они держат до смерти - между стоком и затвором до 30В. Так что рекомендован БП для них не превышающий это напряжение. Идеально - 24-27в. После настроки преда будет конечно меньше на транзисторах (половина питания), но чтобы они у тебя не померли при первом же включении - постарайся чтобы у тебя не было в бп более 30в.
Конденсаторы - проходные - пленка, на напряжение больше, чем напряжения питания (обычно минимум для пленки - 63в, чего тебе хватит с головой).
120пф - может быть керамика. С ним можно поиграть от 80 до 470пф - и подобрать то, что будет более всего соответсвовать предпочтениям в звуке. в истоках - электролиты, на 10-16в рабочего напряжения (там будет около 1в по факту, а может и меньше).
Резисторы - наименее шумные - металлопленка, на 0,25 или 0,5ватта. Резистор на 1М землю на выходе - если пред подключен сразу и всегда в оконечник - можно убрать. Резистор утечки на входе (2,2М/10М) может быть любой в диапазоне от 2,2Мом до 10Мом. обычно ставлю 4,7М.
Плата:
F2B_preamp.zip (14.92 КБ - загружено 62 раз.)
Все компоненты подписаны, точки входа-выхода сигнала, питание - указаны. Поты - на плате.
Будут вопросы - пиши, спрашивай.
Настройка преда заключается в следующем. С помощью подстроечников выставить на стоках транзисторов половину от питания преда.