Нужно собрать голову и кабинетик на 1х12 динамике. С кабинетиком - нужен совет по динамику. Для чистого, и небольшого перегруженного звука - бюджет не большой, смотрю на Jensen C12R или может что подобное в цене 50евров плюс-минус.
По "голове". Однотакт. Лампы на оконечник есть разные - 6П6С (6V6), 6П3С (6L6), 6П14П разные в том числе и EB. Трансы выходные есть ТВЗ парочка, доработанные. Вроде терпимые. Питательных трансов тоже парочка есть на 315вольт анодки, с нормальным током.
В качестве преда - пока не знаю. не более чем на 2х лампах. Нужен хороший прозрачный чистый, и чтобы можно было попробовать подгрузить например тьюбскримером. желательно с полноценным эквалайзером трехополосным типа маршаловского или фендерового. Смотрел очень на Cornford Harlequin, как вариант. но с тем что у меня в наличии по железу - хз что получится по звуку на выходе, да и чистый там не совсем чистый. Под пред так же полно совковых ламп в отличном состоянии - 6Н2П-ЕВ, просто 6Н2П.

Цель - заюзать как можно больше имеющегося в наличии железа, просто чтобы с толком от него избавится - трансы, лампы.
Возможно ли собрать что-то звучащее нормально? Может есть какие-то варианты классических усилителей которые доработанны под совколампы-трансы? или заставлять клиента раскошеливатся на нормальные трансы и лампы? по компонентам пассивным - все фирмовое и хорошее имеется в наличии.
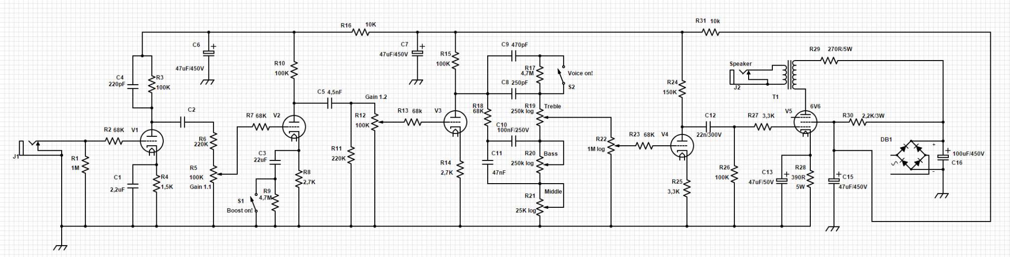
Upd 23/08/2015Ну вот, спустя месяц голова закончена. Остается пока вопрос с кабинетом, но он откладывается. В базу был взят арлекин от корнфорда и по ходу дела он видоизменялся. И вот как-то смотрю на итоговую схему и понимаю, что от арлика осталось как-то совсем немного. )))
Схема финальная усилителя:
Фото готового усилителя:

Сзади, со снятой сеткой:
