да, собрал на макете этот фендероподобный агрегатик, с бустом. Да, неплохо. Очень неплохо. Попробую куда-то заюзать.
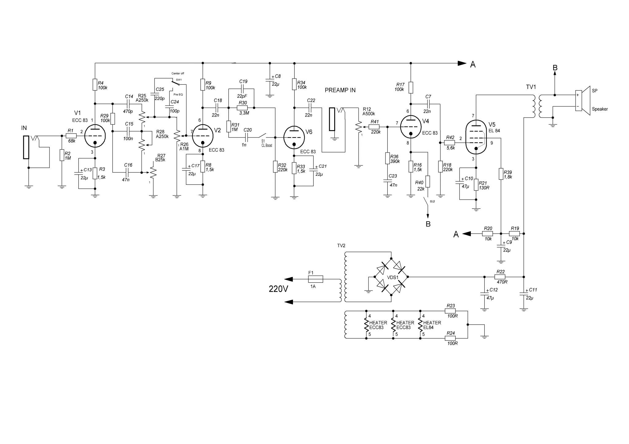
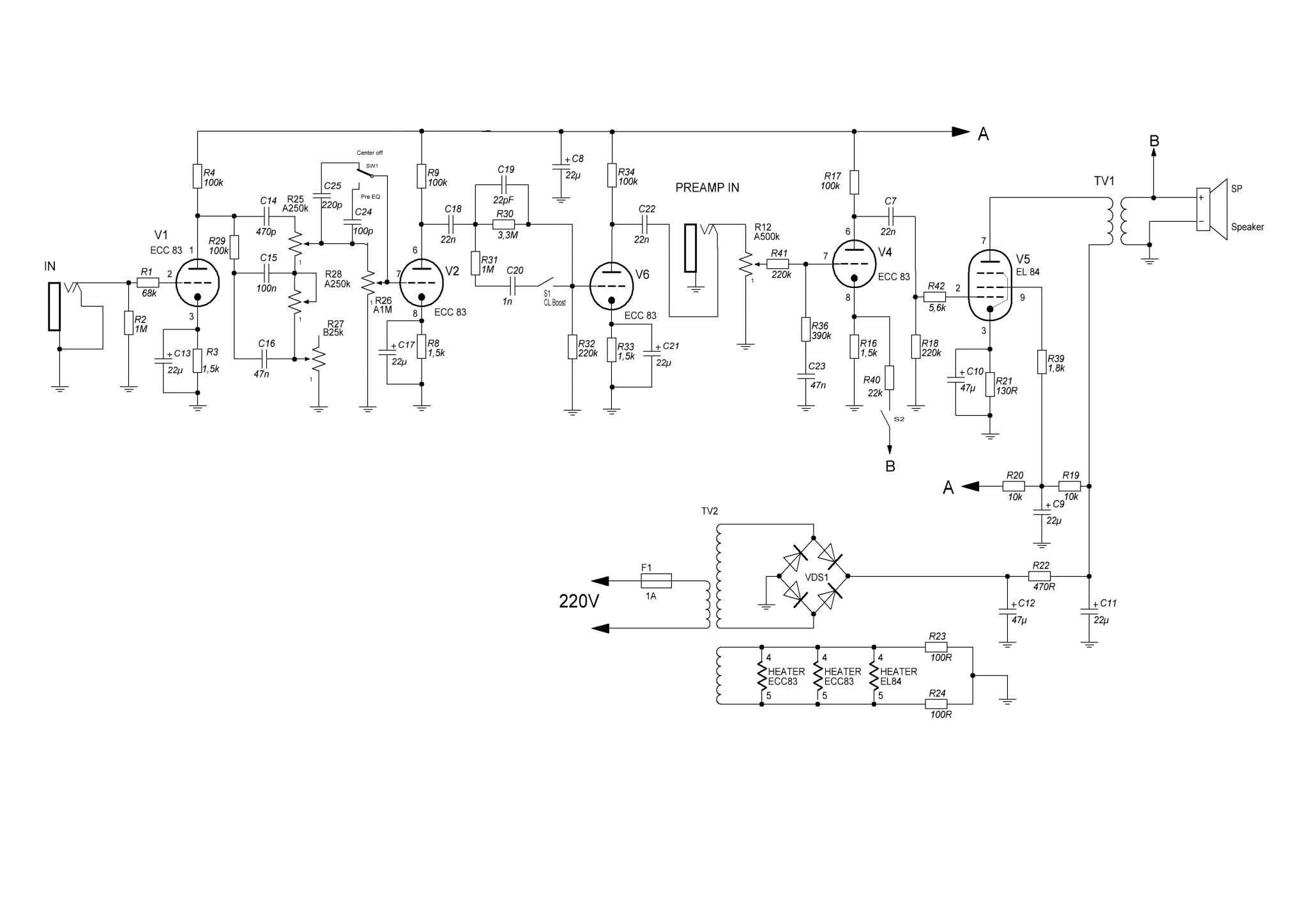
Еще вопрос. Собрал арлекина от корнфорда - после небольшого тюнинга заработало хорошо. Он понравился, но вот хотелось бы чтобы чистый был громче, и его было больше (чтобы где-то к середине потенциометра гейна только начинался легкий кранч, а более плотный кранч был уже на пределе потенциометра).
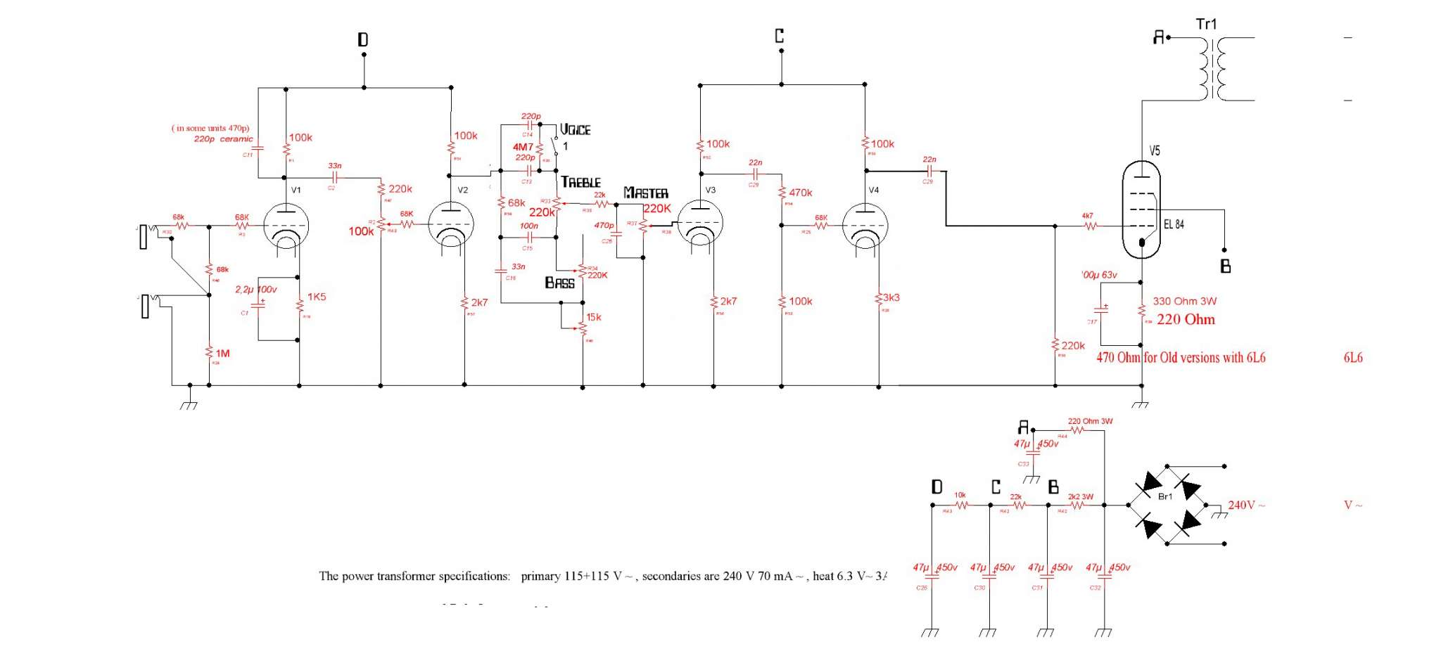
В исходной схеме - чистого там нету практически, а тот что есть - очень тихий. Сработает ли вариант перенести эквалайзер (а заодно его и переделать) между 2 и 3 триодом поставить, а не в конце.
Такой вариант даст больше чистого звука? эквалайзер между лампами значительно снижает амплитуду сигнала, и два последующих триода работают не с мощным сигналом со второй лампы. Но что будет по частотам в звуке? может я где-то упустил какие-то RC цепочки проходные?
может четвертый триод перевернуть в КП, что чуток добавит мягкости и уменьшит общий уровень усиления.

что скажете - это может заработать как я ожидаю? а то до паяльника раньше воскресенья не доберусь, чтобы попробовать.
