Автор Тема: Понизить мощность оконечника на 2*EL84  (Прочитано 3774 раз)

0 Пользователей и 1 Гость просматривают эту тему.

Оффлайн Tander Автор темы

  • Ветеран форума
  • ******
  • Сообщений: 3732
    • Efremoff
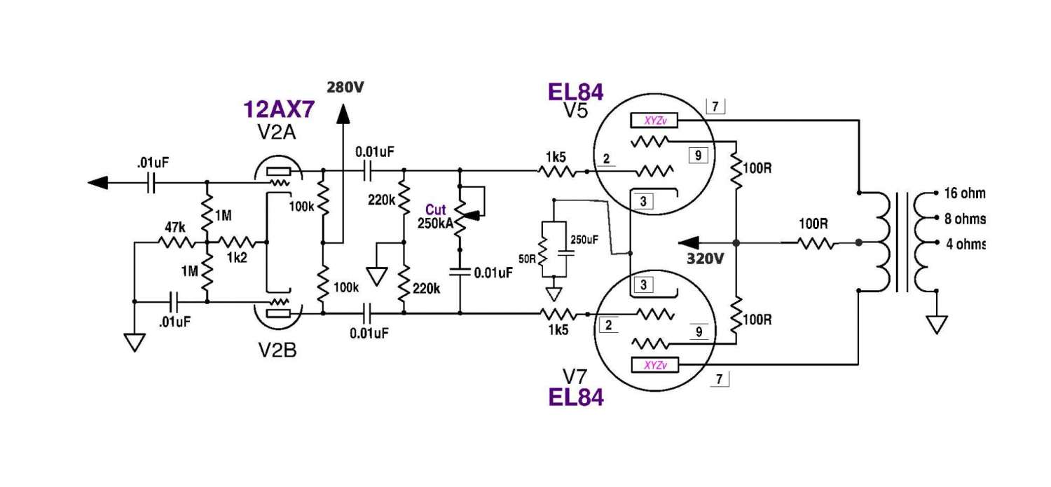
Есть задача понизить мощность оконечника собранного на 2х EL84 минимальной кровью.  Какие будут варианты?
А то уже на 20% регулятора громкости дома играть не возможно... очень громко..

Оффлайн Мяталист

  • Ветеран форума
  • ******
  • Сообщений: 5743
  • Будь как все. Собирай JCM 800 и SLO 100
Re: Понизить мощность оконечника на 2*EL84
« Ответ #1 : Мая 13, 2013, 14:24:56 »
1 PPMV
2 Тупо уменьшить в 2 раза анодные резисторы в фазике.
3 составной резистор мастер громкости. Допустим 510к постоянный плюс 500кА переменный(можно даже попробовать 220кА перменный)
« Последнее редактирование: Мая 13, 2013, 14:55:38 от Мяталист »

Оффлайн Tander Автор темы

  • Ветеран форума
  • ******
  • Сообщений: 3732
    • Efremoff
Re: Понизить мощность оконечника на 2*EL84
« Ответ #2 : Мая 13, 2013, 15:17:41 »
1 PPMV

А подробнее?

2 Тупо уменьшить в 2 раза анодные резисторы в фазике.

по схеме это которые? которые на 100к в 12АХ7?

Оффлайн Мяталист

  • Ветеран форума
  • ******
  • Сообщений: 5743
  • Будь как все. Собирай JCM 800 и SLO 100
Re: Понизить мощность оконечника на 2*EL84
« Ответ #3 : Мая 13, 2013, 15:19:52 »
1 Сдвоенная мастер громкость после фазика. Но это не очень просто
Попробуй 2 и 3 способ
2 да. Сделай их по 68 к например.

Оффлайн Vitallka

  • Эксперт
  • *****
  • Сообщений: 1175
  • Антиум
Re: Понизить мощность оконечника на 2*EL84
« Ответ #4 : Мая 13, 2013, 15:56:20 »
1 PPMV
2 Тупо уменьшить в 2 раза анодные резисторы в фазике.
3 составной резистор мастер громкости. Допустим 510к постоянный плюс 500кА переменный(можно даже попробовать 220кА перменный)
Первый способ самый надежный.

Только пот надо брать стерео, чтоб одновременно менялось сопротивление на обеих "подпотах"

Оффлайн Tander Автор темы

  • Ветеран форума
  • ******
  • Сообщений: 3732
    • Efremoff
Re: Понизить мощность оконечника на 2*EL84
« Ответ #5 : Мая 13, 2013, 16:03:32 »
Как-то уменьшение резисторов ничего не дало... либо если и дало - то очень мало..

Оффлайн Мяталист

  • Ветеран форума
  • ******
  • Сообщений: 5743
  • Будь как все. Собирай JCM 800 и SLO 100
Re: Понизить мощность оконечника на 2*EL84
« Ответ #6 : Мая 13, 2013, 16:09:05 »
Как-то уменьшение резисторов ничего не дало... либо если и дало - то очень мало..
Пробуй дальше. 40к например.

... и добавил:

Vitallka, Нарисовал не правильно, после резисторов еще одни конденсаторы нужны.
« Последнее редактирование: Мая 13, 2013, 16:10:41 от Мяталист »

Оффлайн Makaroff

  • Живу на форуме
  • *******
  • Сообщений: 10487
  • DIY - my life
Re: Понизить мощность оконечника на 2*EL84
« Ответ #7 : Мая 13, 2013, 17:23:36 »
Вставь вместо 12AX7 - 12AU7 и делов то

Оффлайн Tander Автор темы

  • Ветеран форума
  • ******
  • Сообщений: 3732
    • Efremoff
Re: Понизить мощность оконечника на 2*EL84
« Ответ #8 : Мая 13, 2013, 18:13:32 »
У 12AU7 напряжение анодки значительно ниже...

Оффлайн Vitallka

  • Эксперт
  • *****
  • Сообщений: 1175
  • Антиум
Re: Понизить мощность оконечника на 2*EL84
« Ответ #9 : Мая 13, 2013, 18:57:57 »
Мяталист, не нужны там конденсаторы - смещение автоматическое. Аналогично сделан постфазоинверторный волюм в Tiny Terror.
Резисторы стока сеток (220К) можно и на 470К заменить, чтоб меньшее влияние было на этот волюм.
« Последнее редактирование: Мая 13, 2013, 19:00:41 от Vitallka »

Оффлайн Shrila

  • Опытный
  • ****
  • Сообщений: 602
  • हरे कृष्ण
Re: Понизить мощность оконечника на 2*EL84
« Ответ #10 : Мая 13, 2013, 19:03:17 »
Как-то уменьшение резисторов ничего не дало... либо если и дало - то очень мало..
А ты ничего и не заметишь, даже если мощность упадет в 10 раз. Громкость то уменьшится лишь в два раза. Vitallka, верно советует PPIMV использовать. А фазик лучше не трогать.
Вставь вместо 12AX7 - 12AU7 и делов то
Это ведь просто гейну меньше будет, а орать усилок тише вряд ли станет.

Оффлайн Rolly

  • Живу на форуме
  • *******
  • Сообщений: 9084
  • Мнение - не повод получить пулю сразу.
Re: Понизить мощность оконечника на 2*EL84
« Ответ #11 : Мая 13, 2013, 19:07:54 »
Один камрад тут случайно вторые сетки оторвал и дико пёрся от правильного звука на тихой громкости, можно придумать что-то аналогичное, но это не малой кровью. :)

... и добавил:

Tander, что за аппарат-то? Какие регуляторы есть на нём?

Оффлайн Tander Автор темы

  • Ветеран форума
  • ******
  • Сообщений: 3732
    • Efremoff
Re: Понизить мощность оконечника на 2*EL84
« Ответ #12 : Мая 13, 2013, 19:10:48 »
Хорошо, скажу по другому. Как уменьшить громкость раза в 2?

Оффлайн Rolly

  • Живу на форуме
  • *******
  • Сообщений: 9084
  • Мнение - не повод получить пулю сразу.
Re: Понизить мощность оконечника на 2*EL84
« Ответ #13 : Мая 13, 2013, 19:11:04 »
Кстати, если громкость надо уменьшить один раз и надолго, то можно сделать фиксированный PPIMV, т.е. сеточные резисторы заменить на делители.

Оффлайн Tander Автор темы

  • Ветеран форума
  • ******
  • Сообщений: 3732
    • Efremoff
Re: Понизить мощность оконечника на 2*EL84
« Ответ #14 : Мая 13, 2013, 19:12:50 »
ОБратил еще внимание - если оторвать от входа на оконечник, выход с преампа (по сути - если отключить мастер-громкость) Звук все равно идет... Хотя пред отключен от фазика и оконечника... Вопрос откуда? по анодке?


... и добавил:

Один раз и надолго. Можно подробнее про сеточные резисторы на делители?