Автор Тема: Попробовал собрать Hi Octane.  (Прочитано 17907 раз)

0 Пользователей и 1 Гость просматривают эту тему.

Оффлайн shlema

  • Ветеран форума
  • ******
  • Сообщений: 6135
  • skiper
Re: Попробовал собрать Hi Octane.
« Ответ #45 : Августа 23, 2013, 08:37:24 »
Может кому интересно, существует ампсим по мотивам хайоктана (в аттаче), есть даже симуляция в спайсе  :)
AX84 HI-OCTANE DIY Guitar amp Simulation (tube model) in LTSPICE with Audio

Оффлайн Suomi

  • Частый посетитель
  • **
  • Сообщений: 149
  • Abusus in Baccho
Re: Попробовал собрать Hi Octane.
« Ответ #46 : Августа 24, 2013, 06:59:27 »
Ранинг, спасибо тебе за тему, я ведь почти уже собрался собирать хай октан... конечно не нравится мне что нет переключения режимов...
Но насколько знаю это неканоничный хайоктан, с одним то гейном, настоящий вроде с двумя будет.... :hmmm:
Два гейна это гемор конечно. А вот семплов я что то не увидел... и как звучит бы хотелось послушать.
И за фотки спасибо, буду учиться делать. а то у меня хайген как то не клеится ,вечно фонит и прочая.

Оффлайн runing Автор темы

  • Живу на форуме
  • *******
  • Сообщений: 12572
  • Киев
Re: Попробовал собрать Hi Octane.
« Ответ #47 : Августа 24, 2013, 07:19:03 »
А вот семплов я что то не увидел... и как звучит бы хотелось послушать.

Разве в этом сообщении ты не видишь полосу плеера?

https://guitarplayer.ru/index.php?topic=238251.msg5617950#msg5617950
« Последнее редактирование: Августа 24, 2013, 08:02:32 от runing »

Оффлайн Suomi

  • Частый посетитель
  • **
  • Сообщений: 149
  • Abusus in Baccho
Re: Попробовал собрать Hi Octane.
« Ответ #48 : Августа 24, 2013, 08:42:02 »
Да видишь  я в стартовом искал....  :o лох я есьм.
Отличный звук... и все же шляпа что один канал.. но для дома еще как сойдет! А играет в семпле на страте! Его попробуй не узанай...

Оффлайн akl

  • Живу на форуме
  • *******
  • Сообщений: 8114
  • не шарю ваще
Re: Попробовал собрать Hi Octane.
« Ответ #49 : Августа 24, 2013, 13:07:31 »
и все же шляпа что один канал..
делаешь второй вход перед гейном вот тебе и второй канал. как в тут например:
(нажмите чтобы показать/спрятать)


... и добавил:

и брайт желательно с тумблером

Оффлайн Lesath

  • Эксперт
  • *****
  • Сообщений: 1271
Re: Попробовал собрать Hi Octane.
« Ответ #50 : Августа 24, 2013, 13:18:45 »
Два гейна это гемор конечно.
В чем гемор?

Октан отличная штука что бы вникнуть в то как строятся ламповые усилители + там можно играться с номиналами вволю, а два гейна только добавят возможностей в этом плане.

P.S. Если ты его грамотно собираешь фона нет - отличный тест помогающий избежать в будущем бесплодных попыток победить шум создавая очередную тему на форуме  ;)

Оффлайн runing Автор темы

  • Живу на форуме
  • *******
  • Сообщений: 12572
  • Киев
Re: Попробовал собрать Hi Octane.
« Ответ #51 : Августа 24, 2013, 20:17:14 »
делаешь второй вход перед гейном вот тебе и второй канал

Дык в моей конструкции из этой темы именно так и сделано, два входа, "Hi" и "Low".

Оффлайн Suomi

  • Частый посетитель
  • **
  • Сообщений: 149
  • Abusus in Baccho
Re: Попробовал собрать Hi Octane.
« Ответ #52 : Августа 26, 2013, 05:26:50 »
Так я дело в том, что полез собирать не по родной схеме, сделал шикарное шасси, трансы аж два раза мотал, силовой, думал он наводит сильно, так как я первичку не трогал, а там меди мало и он сразу в режим максимального тока шел.
Делал по своим лейаутам и прокололся. Сейчас повторять буду по родному описанию с 84ах.

Оффлайн kynep

  • Ветеран форума
  • ******
  • Сообщений: 6828
  • Руби МиТоЛ!!!
Re: Попробовал собрать Hi Octane.
« Ответ #53 : Августа 26, 2013, 07:26:40 »
Делал по своим лейаутам и прокололся. Сейчас повторять буду по родному описанию с 84ах.
А что мешало сразу делать по описанию? Жажда свободного творчества?  :7: :hmmm: Удовлетворена она, полностью? :crazy: :hmmm:

Оффлайн Suomi

  • Частый посетитель
  • **
  • Сообщений: 149
  • Abusus in Baccho
Re: Попробовал собрать Hi Octane.
« Ответ #54 : Августа 28, 2013, 04:59:09 »
Хэ... ну, скорее наглость  ;D так как с хайгейном до этого вообще дела не имел.

Оффлайн runing Автор темы

  • Живу на форуме
  • *******
  • Сообщений: 12572
  • Киев
Re: Попробовал собрать Hi Octane.
« Ответ #55 : Августа 28, 2013, 07:51:29 »
с хайгейном до этого вообще дела не имел.

Это ты хайоктан называешь хайгейном?  ;D

Оффлайн kynep

  • Ветеран форума
  • ******
  • Сообщений: 6828
  • Руби МиТоЛ!!!
Re: Попробовал собрать Hi Octane.
« Ответ #56 : Августа 28, 2013, 07:57:25 »
runing, после Аудиопортала, думается, все что имеет ручку "Гейн", называется Хайгейном....  :D

Оффлайн ivantey

  • Новичок
  • *
  • Сообщений: 12
Re: Попробовал собрать Hi Octane.
« Ответ #57 : Августа 28, 2013, 14:59:30 »
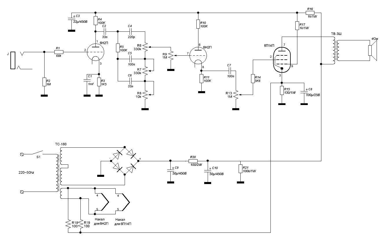
Скажите от этой схемы блок питания можно оставить без беределок или лучше сделать как в первом посте.

Оффлайн Мяталист

  • Ветеран форума
  • ******
  • Сообщений: 5743
  • Будь как все. Собирай JCM 800 и SLO 100
Re: Попробовал собрать Hi Octane.
« Ответ #58 : Августа 28, 2013, 16:20:30 »
Можно, но я недавно столкнулся с тем что без дросселя фонит.

Оффлайн Lesath

  • Эксперт
  • *****
  • Сообщений: 1271
Re: Попробовал собрать Hi Octane.
« Ответ #59 : Августа 29, 2013, 19:17:39 »
Скажите от этой схемы блок питания можно оставить без беределок или лучше сделать как в первом посте.
Переделай на нормальный RC фильтр - можешь глянуть тот же ХайОктан.

Можно, но я недавно столкнулся с тем что без дросселя фонит.
Естественно что фонит - считай там только пол фильтра или даже треть  :7: