Автор Тема: Посоветуйте нормальную схему преампа для пьезо тюн-о-матика  (Прочитано 1187 раз)

0 Пользователей и 1 Гость просматривают эту тему.

Оффлайн Владимир Казанцев Автор темы

  • Новичок
  • *
  • Сообщений: 51
  • GuitarPlayer.Ru fan!
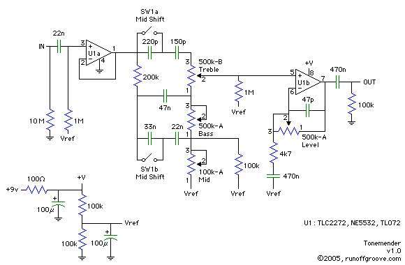
Есть пьезо бридж Шаллер. Стоит на ES-335. Преамп собран по такой схеме (вложение). http://www.runoffgroove.com/tonemender.html
Звучит не очень. Посоветуйте схему или готовый прибор.

Оффлайн AZG

  • Живу на форуме
  • *******
  • Сообщений: 95553
  • Санкт-Петербург
    • AZG CUSTOM
Готовых навалом: Fishman, LRBaggs, Graphtech, Schaller и т.д. Перечисленные все звучат хорошо. Это для электрик. А так, можно легко поставить полноценный преамп для акустик, коих еще больше, в том числе Артеки, Шадоу и т.п. недорогое.

Сделать самому - зависит от потребностей. В твоем варианте надо эквалайзер заменить на Баксандал и все станет куда лучше.

Оффлайн Владимир Казанцев Автор темы

  • Новичок
  • *
  • Сообщений: 51
  • GuitarPlayer.Ru fan!
А советы по правильной распайке не дадите? Имеем два хамба, пьезу, галетный переключатель и 4 крутилки. ES-345.
Ведь у пьезы выхлоп будет намного больше чем у бамбакеров. Или вывести пьезу на отдельный джек?
Как делают что бы было удобно?

Оффлайн AZG

  • Живу на форуме
  • *******
  • Сообщений: 95553
  • Санкт-Петербург
    • AZG CUSTOM
Если брать готовый преамп, то там есть варианты микса с магнитными датчиками. Смотри инструкции по установке. Некоторые даже поддерживают смешанные схемы выходов, т.е.  и моно и стерео для разделения на разное усиление. Наиболее навороченный вариант у Графтека. Схему пассивной части менять не надо.

Если делать в своей схеме, то требуется буфер для пассивной части, сумматор и выходной буфер. Это еще один сдвоенный ОУ. Схем в сети навалом. Переключатель пьеза-микс-пассив просто мютит ненужную часть до сумматора.

Можно так же разделить на два джека, но потребуется и раздельное усиление. По выхлопу пьезу стараются делать наравне с пассивом.

Оффлайн Владимир Казанцев Автор темы

  • Новичок
  • *
  • Сообщений: 51
  • GuitarPlayer.Ru fan!
Спасибо. Очень помогаете!
А что такое  Баксандал ?

Оффлайн AZG

  • Живу на форуме
  • *******
  • Сообщений: 95553
  • Санкт-Петербург
    • AZG CUSTOM
Это тип эквалайзера. В Гугл...