Автор Тема: посоветуйте схему  (Прочитано 2817 раз)

0 Пользователей и 1 Гость просматривают эту тему.

Оффлайн Dimych Автор темы

  • Новичок
  • *
  • Сообщений: 65
посоветуйте схему
« : Ноября 12, 2011, 10:54:37 »
имеется KUSTOM "arrow 16R" с динамиком SELESTION 8" хочется потроха из него выкинуть и собрать что нибудь на лампах (или гибрид)..... посоветуйте схемку пожалуйста!? желательно чтобы один из каналов был "позлее", т.е. не джаз и не блюз.... ну и "клин" то же конечно....

... и добавил:

« Последнее редактирование: Ноября 12, 2011, 10:59:04 от Dimych »

Оффлайн AntonVIP

  • Живу на форуме
  • *******
  • Сообщений: 13729
  • Люблю качественную музыку в стиле "мясо"
    • Страница на ютубе
Re: посоветуйте схему
« Ответ #1 : Ноября 13, 2011, 13:24:57 »
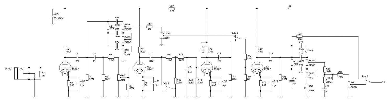
Dimych, преамп можно или кранк крнкенштейн (революшн), или энгл е530.

http://www.guitarplayer.ru/v/VileVermin/Krankenstein_fixed/krankenstein_fixed_preamp.gif.html
https://guitarplayer.ru/index.php?action=dlattach;topic=203858.0;attach=548998

Можно ещё месу ректифаер.

Я для себя делал кранкенштейн. Мощник сделал вот такой:

https://guitarplayer.ru/attach/203858-522928.jpg

Выходная мощность 5 вт. Орет ооочень громко. Динамик юзаю тоже Celestion Super 8. Звук достаточно злой!!

Оффлайн Dimych Автор темы

  • Новичок
  • *
  • Сообщений: 65
Re: посоветуйте схему
« Ответ #2 : Ноября 13, 2011, 14:28:52 »
...спасибо! буду подумать.... а можно в преде лампочки на наши заменить (6Н2П скажем)?

Оффлайн Ksandr-

  • Эксперт
  • *****
  • Сообщений: 1437
  • хто здесь?!
Re: посоветуйте схему
« Ответ #3 : Ноября 13, 2011, 14:42:49 »
там на них и сделано

Оффлайн AntonVIP

  • Живу на форуме
  • *******
  • Сообщений: 13729
  • Люблю качественную музыку в стиле "мясо"
    • Страница на ютубе
Re: посоветуйте схему
« Ответ #4 : Ноября 13, 2011, 14:44:06 »
...спасибо! буду подумать.... а можно в преде лампочки на наши заменить (6Н2П скажем)?

Можно конечно, только накал по-другому сделаешь. Остальная цоколёвка эдентична. Смотри даташиты на лампу. Ну и звук, естественно, другой немного будет.

Оффлайн Dimych Автор темы

  • Новичок
  • *
  • Сообщений: 65
Re: посоветуйте схему
« Ответ #5 : Ноября 13, 2011, 17:07:50 »
Можно конечно, только накал по-другому сделаешь. Остальная цоколёвка эдентична. Смотри даташиты на лампу. Ну и звук, естественно, другой немного будет.
https://guitarplayer.ru/index.php?topic=174798.435 - почитал, послушал - мне понравилось. буду потихоньку элементную базу собирать, трансы... панельки... резюки....

Оффлайн AntonVIP

  • Живу на форуме
  • *******
  • Сообщений: 13729
  • Люблю качественную музыку в стиле "мясо"
    • Страница на ютубе
Re: посоветуйте схему
« Ответ #6 : Ноября 13, 2011, 17:20:59 »
Dimych, вот эту тему ещё почитай https://guitarplayer.ru/index.php?topic=203858.0 !! В ней мы сделали не один преамп, и не один ещё сделаем! На первой странице в первом посте я выкладывал 2 семпла, а в конце первого поста ещё 2 (вернее ссылки на них)

Оффлайн el-doctor

  • Ветеран форума
  • ******
  • Сообщений: 3734
Re: посоветуйте схему
« Ответ #7 : Ноября 13, 2011, 17:24:45 »
ТС, главное не собирай их так как собирает их главный твой советчик и тогда все останутся живы  8)

... и добавил:

« Последнее редактирование: Ноября 13, 2011, 17:35:16 от el-doctor »

Оффлайн Dimych Автор темы

  • Новичок
  • *
  • Сообщений: 65
Re: посоветуйте схему
« Ответ #8 : Ноября 13, 2011, 17:47:08 »
...учту и это ;D
..мне до монтажа ещё оооочень далеко. а KUSTOM покупался в основном из за ящика и динамика, с прицелом на последующую переделку..
« Последнее редактирование: Ноября 13, 2011, 17:53:36 от Dimych »

Оффлайн el-doctor

  • Ветеран форума
  • ******
  • Сообщений: 3734
Re: посоветуйте схему
« Ответ #9 : Ноября 13, 2011, 17:51:54 »
Dimych, обязательно посмотри на этом форуме тему - "КАК НАДО ДЕЛАТЬ".

там есть примеры нормального монтажа. Это не означает что должны быть какие то золотые детали, как некоторые думают. Должно быть продуманно, аккуратно и безопасно. Это не обязательно печатные платы, можно сделать на заклепках, на турретах, на наконечниках кабельных кстати - отлично для бюджетной конструкции.

Совецкие бакелитовые панельки монтажные - тоже прекрасная тема. То есть и навес и борд можно собрать аккуратно и красиво. А что сделано аккуратно и логично - то гораздо проще отладить (учитывая что приборов у тебя скорее всего нет) и безопасно.

Напряжения здесь высокие, сетевое питание. Штука как на демотиваторе сверху запросто может вызвать пожар или шарахнуть током, поскольку построена абсолютно без учета каких либо элементарных правил и норм.

Оффлайн Dimych Автор темы

  • Новичок
  • *
  • Сообщений: 65
Re: посоветуйте схему
« Ответ #10 : Ноября 13, 2011, 18:00:00 »
..я в гитарных устройствах полный "ноль", но о паянии имею представление, т.к. два года (в 90х) прожил на "коллективной радиостанции", сам собрал 3х диапазонный тансивер (причём все контура мотал и на резонанс настраивал сам) и на нем же занял в "кубке Батурина" второе место.... там же и приборами обзавелся, правда некоторые из них давно в гараже... скисли наверно. ;D
я там ночным сторожем числился :crazy:
« Последнее редактирование: Ноября 13, 2011, 18:02:22 от Dimych »

Оффлайн AntonVIP

  • Живу на форуме
  • *******
  • Сообщений: 13729
  • Люблю качественную музыку в стиле "мясо"
    • Страница на ютубе
Re: посоветуйте схему
« Ответ #11 : Ноября 13, 2011, 18:01:49 »
el-doctor, ты давай прекращай фигней маятся. Я тебе не давал право мои фото в интернете публиковать, так что убери, пожалуйста. Только мне решать, где их выкладывать.

Оффлайн hunted

  • Ветеран форума
  • ******
  • Сообщений: 4227
Re: посоветуйте схему
« Ответ #12 : Ноября 13, 2011, 18:13:39 »
AntonVIP,
А мне думается, что Доктора надо слушать, он дело говорит.
И у него есть чему поучиться, однозначный факт.
Думаю, он не будет против размещения такого фото:


Или вот еще ссылка на тему:
https://guitarplayer.ru/index.php?topic=166897.msg3409713#msg3409713
« Последнее редактирование: Ноября 13, 2011, 18:15:50 от hunted »

Оффлайн runing

  • Живу на форуме
  • *******
  • Сообщений: 12572
  • Киев
Re: посоветуйте схему
« Ответ #13 : Ноября 13, 2011, 18:14:42 »
Я тебе не давал право мои фото в интернете публиковать, так что убери, пожалуйста.

Так ты же их сам опубликовал   :D
Интернет такая штука, один раз где то, что то написал, через минуту это можно уже откуда угодно прочитать.
Так что "прекращай фигней маяться", если в твоей сборке имеется коммерческая тайна, ты допустил ошибку, когда её опубликовал. Теперь поздно.

Да и не твой это преамп, просто похож очень   :hitrez:

Оффлайн AntonVIP

  • Живу на форуме
  • *******
  • Сообщений: 13729
  • Люблю качественную музыку в стиле "мясо"
    • Страница на ютубе
Re: посоветуйте схему
« Ответ #14 : Ноября 13, 2011, 18:26:40 »
runing,  :pozor:

... и добавил:

b]el-doctor,[/b] переходит границы нормального этикета общения на форуме. И что-то я ни разу от него ничего дельного не услышал, только насмешки и флуд.

... и добавил:

Так ты же их сам опубликовал   :D

Я опубликовал там где посчитал нужным и тогда, когда посчитал нужным. И то, я не опубликовал, а дал ссылку на архив, чтобы люди посмотрели, кому интересно. А брать из архива, жабить и вываливать в инет, это хамство, как минимум, подумай сам  ???
« Последнее редактирование: Ноября 13, 2011, 18:30:33 от AntonVIP »