Автор Тема: Посоветуйте схему на однотакт 6V6  (Прочитано 1825 раз)

0 Пользователей и 1 Гость просматривают эту тему.

Оффлайн Russ Diggy Автор темы

  • Частый посетитель
  • **
  • Сообщений: 174
  • Barcelona
Посоветуйте схему на однотакт 6V6
« : Февраля 14, 2014, 18:13:41 »
Доброго времени суток!

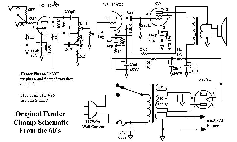
Хочу собрать однотакт на одной 12ах7 и одной 6v6.Сейчас это копия Фендера Чампа (одна из чамповых версий),звук нормальный, но хочеться попаять и собрать что то новое или на основе этих двух ламп не собрать ни чего более лучшего чем класический чамп ?


Если есть провереная схема , то скидывайте.

Спасибо

Оффлайн akl

  • Живу на форуме
  • *******
  • Сообщений: 8114
  • не шарю ваще
Re: Посоветуйте схему на однотакт 6V6
« Ответ #1 : Февраля 14, 2014, 18:28:37 »
попробуй другие версии чампа ???

... и добавил:

мастер волюм приделай, с обратной связью поэкспериментируй, темброблок поотключай, кондёры в катодах.  ???

Оффлайн runing

  • Живу на форуме
  • *******
  • Сообщений: 12572
  • Киев
Re: Посоветуйте схему на однотакт 6V6
« Ответ #2 : Февраля 14, 2014, 18:40:19 »
1008704-0

Оффлайн Russ Diggy Автор темы

  • Частый посетитель
  • **
  • Сообщений: 174
  • Barcelona
Re: Посоветуйте схему на однотакт 6V6
« Ответ #3 : Февраля 14, 2014, 20:20:41 »
попробуй другие версии чампа ???

... и добавил:

мастер волюм приделай, с обратной связью поэкспериментируй, темброблок поотключай, кондёры в катодах.  ???

уже перепаивал другие версии чампа, обратную связь убрал совсем, с ней звучит как то линейно и задушено - это на любителя,мастер волум уже установлен 1М, кондёры понижены на 1мф в первом триоде , на втрором убрал совсем, тембро - блок ставил маршалоидный ;-) всё это здорово , но
 - хочеться что то совсем новое... я даже поэтму не описываю ни каких критериев типа чего именно хотелось бы , потому что с двумя лампама сильно не разбежишься, но всегда есть интересные схемы, которые можно было бы испытать.
Это как предпочитать некоторые сорта пива, но так же быть не против попробывать что то совсем новое... хоть заранее знаешь что пиво оно и в Индии пиво.

... и добавил:

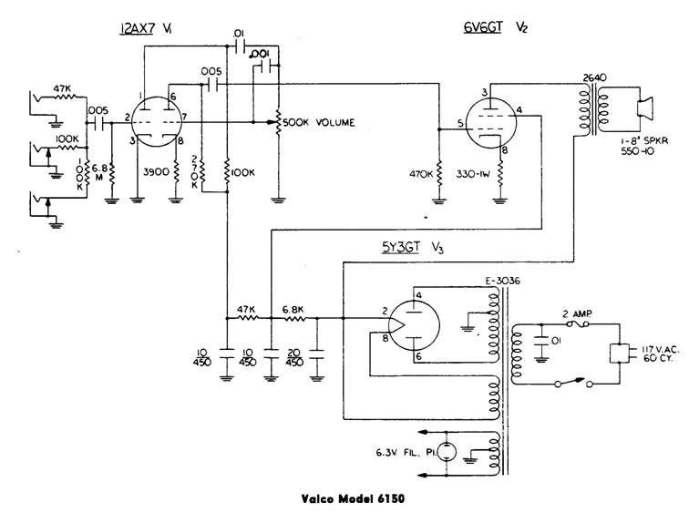
(Ссылка на вложение)

Эту схему можно будет испытать.
Думаю если оставить весь "вход" на вторую ножку 12ах7 - чамповый , то сильно эта схема не пострадает ?
« Последнее редактирование: Февраля 14, 2014, 20:28:50 от Russ Diggy »

Оффлайн GeorgeM

  • Ветеран форума
  • ******
  • Сообщений: 5432
  • тайный агент sovietguitars.com на ГП
Re: Посоветуйте схему на однотакт 6V6
« Ответ #4 : Февраля 14, 2014, 20:48:33 »
ага. работать правда не будет, а в остальном не пострадает.  :D ;D :D

Оффлайн runing

  • Живу на форуме
  • *******
  • Сообщений: 12572
  • Киев
Re: Посоветуйте схему на однотакт 6V6
« Ответ #5 : Февраля 14, 2014, 20:51:12 »
Думаю если оставить весь "вход" на вторую ножку 12ах7 - чамповый , то сильно эта схема не пострадает ?

Пострадает конечно. Это же гридлик (grid leak), такой винтажный способ смещения триода. Чуть ли не главная фишка схемы  ???

http://ru.wikipedia.org/wiki/%D0%93%D1%80%D0%B8%D0%B4%D0%BB%D0%B8%D0%BA

Оффлайн Russ Diggy Автор темы

  • Частый посетитель
  • **
  • Сообщений: 174
  • Barcelona
Re: Посоветуйте схему на однотакт 6V6
« Ответ #6 : Февраля 14, 2014, 21:04:51 »
Ок, обязательно учту, спасибо.

Оффлайн Russ Diggy Автор темы

  • Частый посетитель
  • **
  • Сообщений: 174
  • Barcelona
Re: Посоветуйте схему на однотакт 6V6
« Ответ #7 : Февраля 16, 2014, 13:45:48 »
runing - спасибо за схему, испытал, у меня чамповые напряжения поэтому поменял в катоде 6V6 330ом на 390 ( 17,5в - 45мА в моём случае, а было 19,3в почти 58мА), а так всё сделал без изменений.Звучит примерно как чамп только меньше низов, более чёткий звук, но менее "круглый" на тонких струнах.В общем можно было испытать что бы спалось спокойно....
Думаю имеет смысл рассверлить шасси ещё под одну 12ах7... , а то как я вижу , на двух лампах (12ах7 +6V6) - дальше чампа сложно убежать.   

Оффлайн akl

  • Живу на форуме
  • *******
  • Сообщений: 8114
  • не шарю ваще
Re: Посоветуйте схему на однотакт 6V6
« Ответ #8 : Февраля 16, 2014, 13:53:33 »
а если под еще одну 6v6 просверлить, так и вообще в космос можно выйти :crazy:

Оффлайн Rolly

  • Живу на форуме
  • *******
  • Сообщений: 9084
  • Мнение - не повод получить пулю сразу.
Re: Посоветуйте схему на однотакт 6V6
« Ответ #9 : Февраля 16, 2014, 14:01:24 »
Пострадает конечно. Это же гридлик (grid leak), такой винтажный способ смещения триода. Чуть ли не главная фишка схемы  ???
Кстати, даже с чамповым 1М гридлик работать будет, проверял и писал об этом.

Оффлайн runing

  • Живу на форуме
  • *******
  • Сообщений: 12572
  • Киев
Re: Посоветуйте схему на однотакт 6V6
« Ответ #10 : Февраля 16, 2014, 17:46:44 »
Кстати, даже с чамповым 1М гридлик работать будет, проверял и писал об этом.

Ну величина резистора влияет на скорость разряда конденсатора.
Главное, что бы эта скорость была не более скорости заряда сеточным током. Так что вполне.


Оффлайн Rolly

  • Живу на форуме
  • *******
  • Сообщений: 9084
  • Мнение - не повод получить пулю сразу.
Re: Посоветуйте схему на однотакт 6V6
« Ответ #11 : Февраля 16, 2014, 18:45:15 »
На самом деле влияет ещё то, какие напряжения на аноде и катоде. Если они низкие (большое анодное сопротивление и маленькое катодное), то больше зарядов остаётся на сетке. Поэтому при 270к у Валко гридлик более выражен будет, чем при 100к чампа.

... и добавил:

Кстати, гридлик можно использовать не только на входном каскаде. Он даёт такое похрипывание при перегрузе.
« Последнее редактирование: Февраля 16, 2014, 18:48:09 от Rolly »