Чето меня видать забанели в гугле, не могу найти схемы оранжей, дайте ссыль или саму схемку если не трудно.
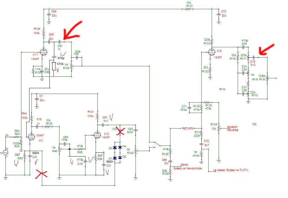
akl, JTM312, перерисованная схемка ниже, задача стоит убрать диоды и вытащить максимум драйва при минимальной переделке и практически полном сохранении элементной базы т.к. там печатки очень хрупкие. Моя идея подразумевает отвод сигнала от первого каскада клина к первому каскаду драйва через RC цепочку c внушительным сопротивлением (чтобы максимально сохранить клин, т.к. он в этом комбе эталонно самобытный). В принципе для пробы сделал отводы на соплях, идея вполне жизнеспособная, но прежде чем возиться с подбором номиналов хочется проанализировать имеющиеся фирмовые решения.

Этот комб я уже модил пару лет назад, конкретно все эти два года сейчас на месте нагороженной маршальцами диодно-ватной дичи, перегруз перепахан под православную проверенную временеми лампово-диодную дичь от сильвер юбилея
Звук хороший, все кто приходил - офигевали в хорошем смысле, даже поступали предложения о покупке. Но сейчас хочется замутить полностью ламповую часть, поскольку все же имеются недостатки юбилей с грелкой без бурста в фазик/мощник становится слишком транзисторным.
