Автор Тема: Преамп Matchless  (Прочитано 1194 раз)

0 Пользователей и 1 Гость просматривают эту тему.

Оффлайн Pavel Khimin Автор темы

  • Новичок
  • *
  • Сообщений: 25
  • GuitarPlayer.Ru fan!
Преамп Matchless
« : Декабря 08, 2015, 14:59:51 »
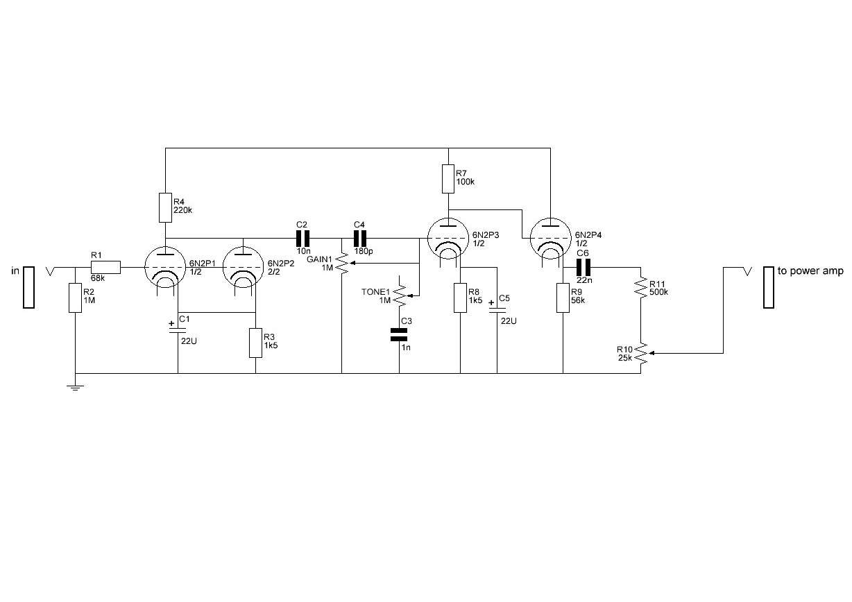
Доброго времени суток, господа крафтеры, необходим совет. За основу преампа взял схему Matchless lightning и убрал эквалайзер после катодного повторителя (т.к. не нужен) и вставил после первого каскада тон по аналогу со Spitfire. Мастер громкость сделал через резистивный делитель (одновременно снижаем амплитуду выходного напряжения до 0,5 вольт и имеем импеданс 25 кОм для работы на каменный ИТУН оконечник). Схема во вложении.
1) Верны ли мои суждения или это можно было реализовать проще?
2) Что в плане звука дает сдвоенный триод первого каскада?

Оффлайн Mepk

  • Эксперт
  • *****
  • Сообщений: 1855
  • Еще один соберу - и всё...
    • Мой блог
Re: Преамп Matchless
« Ответ #1 : Декабря 08, 2015, 15:14:46 »
Сдвоенный триод дает большее входное сопротивление и уменьшает шум (фон)

Оффлайн dozzerr

  • Частый посетитель
  • **
  • Сообщений: 104
  • GuitarPlayer.Ru fan!
Re: Преамп Matchless
« Ответ #2 : Декабря 08, 2015, 16:13:11 »
Сдвоенный триод дает большее входное сопротивление и уменьшает шум (фон)
и чего ради при параллельном включении начинает расти входное сопротивление?
или закон ома отменили?
 Параллельное включение позволяет в 2 раза уменьшить внутреннее сопротивление лампы и в  2 раза увеличить крутизну характеристики  и снизить шумы лампы (но не уменьшить уровень фона)
« Последнее редактирование: Декабря 08, 2015, 16:21:16 от dozzerr »

Оффлайн Mepk

  • Эксперт
  • *****
  • Сообщений: 1855
  • Еще один соберу - и всё...
    • Мой блог
Re: Преамп Matchless
« Ответ #3 : Декабря 08, 2015, 16:37:43 »
Тьфу, блин, перепутал  :pozor:
Все правильно.

Оффлайн dozzerr

  • Частый посетитель
  • **
  • Сообщений: 104
  • GuitarPlayer.Ru fan!
Re: Преамп Matchless
« Ответ #4 : Декабря 08, 2015, 17:12:01 »
и имеем импеданс 25 кОм

мы не имеем импеданс в 25 к
мы имеем намного ниже , а то что ты назвал импедансом - это сопротивление нижнего плеча резистивного делителя
описание работы катодного повторителя тут:
(нажмите чтобы показать/спрятать)

Оффлайн Pavel Khimin Автор темы

  • Новичок
  • *
  • Сообщений: 25
  • GuitarPlayer.Ru fan!
Re: Преамп Matchless
« Ответ #5 : Декабря 08, 2015, 17:34:38 »
описание работы катодного повторителя тут:
(нажмите чтобы показать/спрятать)

Спасибо. Если ниже, то это еще лучше даже.