Автор Тема: Преамп на базе Peavey 6505+  (Прочитано 16643 раз)

0 Пользователей и 1 Гость просматривают эту тему.

Оффлайн vurd Автор темы

  • Новичок
  • *
  • Сообщений: 54
Преамп на базе Peavey 6505+
« : Октября 21, 2012, 21:58:28 »
Вроде как, тут еще не собирали этот преамп, поиск молчит.

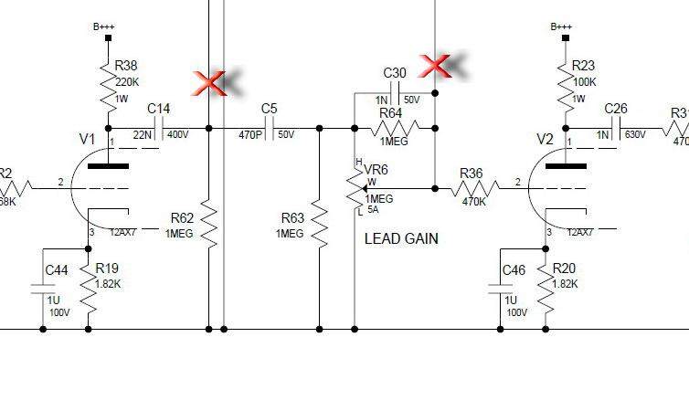
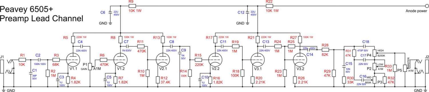
Хочу сделать, только Lead-канал. Вырезал схему из http://www.prowessamplifiers.com/schematics/images/6505112.pdf .
Покритикуйте)

Буду в этой теме процесс показывать.


Оффлайн garik9090

  • Новичок
  • *
  • Сообщений: 68
Re: Преамп на базе Peavey 6505+
« Ответ #1 : Октября 21, 2012, 22:16:38 »
6 каскадов!   да перегруз тут будет хорший

Оффлайн sammm

  • Завсегдатай
  • ***
  • Сообщений: 292
Re: Преамп на базе Peavey 6505+
« Ответ #2 : Октября 21, 2012, 22:22:01 »
Только около гейна кондеры 470р, 1n и резики не стОит выкидывать.

Оффлайн vurd Автор темы

  • Новичок
  • *
  • Сообщений: 54
Re: Преамп на базе Peavey 6505+
« Ответ #3 : Октября 21, 2012, 22:28:23 »
Только около гейна кондеры 470р, 1n и резики не стОит выкидывать.

Да, вот тут вопрос. Там реализован уход на чистый канал. Как корректно сделать переход между каскадами мне не понятно. Посмотрел несколько схем других устройств, вырезают то, что вырезал я. В частности зачем там два резистора по 1М на землю, толку от них никакого (R68, R63). Оставить C5, C30 и R64?

Оффлайн sammm

  • Завсегдатай
  • ***
  • Сообщений: 292
Re: Преамп на базе Peavey 6505+
« Ответ #4 : Октября 22, 2012, 08:29:49 »
"Как корректно сделать переход между каскадами мне не понятно" - просто исключить отвод от точки С14, С5, R62 который уходит к чистому каналу.

"Посмотрел несколько схем других устройств, вырезают то, что вырезал я" - ты вырезал прегейновую коррекцию - если снимать сигнал с C14 без С5 будет пердеж, а не дж-дж-дж от избытка НЧ.

"В частности зачем там два резистора по 1М на землю, толку от них никакого (R68, R63)" - это вопрос к разработчикам, но удалив R63 изменишь частотку фильтра. R68 чего-то не нашел.

"Оставить C5, C30 и R64?" - безусловно.
« Последнее редактирование: Октября 22, 2012, 08:31:59 от sammm »

Оффлайн SS_14

  • Эксперт
  • *****
  • Сообщений: 1646
  • мгла и ад
Re: Преамп на базе Peavey 6505+
« Ответ #5 : Октября 22, 2012, 08:53:00 »
У меня мастеровой преамп по пивику, три лампы. Но схемы нету, разбирать не буду)

Оффлайн vurd Автор темы

  • Новичок
  • *
  • Сообщений: 54
Re: Преамп на базе Peavey 6505+
« Ответ #6 : Октября 22, 2012, 09:49:44 »
sammm,  Ок, понял. Спасибо.

SS_14, Сэмпл можешь записать? Хочется оценить предполагаемый результат. И на базе какого пивика сделан?

Оффлайн SS_14

  • Эксперт
  • *****
  • Сообщений: 1646
  • мгла и ад
Re: Преамп на базе Peavey 6505+
« Ответ #7 : Октября 22, 2012, 10:55:32 »
Честно говоря не спрашивал, ибо покупал его готовый. Это напольник, позиционировался как "пивик в коробке", а какой хз, но думаю тот самый,  для хайгейна я его покупал.  Сэмпл теоретически могу, но разве что с воздуха.
Характерным выделяю очень крутой и круглый клин, очень широкий и жирный перегруз, который при всей своей мощи позволяет извлекать из нижних струн вполне такие разборчивые переливающиеся нотки при игре риффов, звенит прям. Энгл это тоже позволяет делать, но там перегруз более скомпрессированый, упругий.

Оффлайн Darksid

  • Эксперт
  • *****
  • Сообщений: 1198
  • Паяю не спеша для души.....
Re: Преамп на базе Peavey 6505+
« Ответ #8 : Октября 22, 2012, 15:42:21 »
« Последнее редактирование: Октября 22, 2012, 15:44:42 от Darksid »

Оффлайн daffer84

  • Завсегдатай
  • ***
  • Сообщений: 380
Re: Преамп на базе Peavey 6505+
« Ответ #9 : Октября 25, 2012, 10:19:06 »
Ну так что с процессом изготовления????

Оффлайн vurd Автор темы

  • Новичок
  • *
  • Сообщений: 54
Re: Преамп на базе Peavey 6505+
« Ответ #10 : Октября 25, 2012, 10:24:44 »
Закупаемся деталями. Ерасову заказ ушел. Сейчас ищу нормальный интернет-магазин с нормальными ценами на резисторы. Слегка не хватает мне запасов своих.

Оффлайн daffer84

  • Завсегдатай
  • ***
  • Сообщений: 380
Re: Преамп на базе Peavey 6505+
« Ответ #11 : Октября 25, 2012, 10:50:24 »
я вот тут брал http://www.pricel.ru/shop/index.php
поиск конечно убогий, но зато вроде дешево и наложкой доставляют
последний раз брал у них года 2 назад резисторы млт и электролиты китайские

Оффлайн Darksid

  • Эксперт
  • *****
  • Сообщений: 1198
  • Паяю не спеша для души.....
Re: Преамп на базе Peavey 6505+
« Ответ #12 : Октября 25, 2012, 10:52:29 »
Закупаемся деталями. Ерасову заказ ушел. Сейчас ищу нормальный интернет-магазин с нормальными ценами на резисторы. Слегка не хватает мне запасов своих.
Резики можно здесь заказать http://www.elekont.ru/search/?q=MF-0.25+ также и реле.Обычно здесь и тарюсь.

Оффлайн vurd Автор темы

  • Новичок
  • *
  • Сообщений: 54
Re: Преамп на базе Peavey 6505+
« Ответ #13 : Октября 25, 2012, 11:40:21 »
Гыгы, я там и набираю в данный момент. Что-то там страница с выбором резюков виснет нафиг.

Оффлайн Darksid

  • Эксперт
  • *****
  • Сообщений: 1198
  • Паяю не спеша для души.....
Re: Преамп на базе Peavey 6505+
« Ответ #14 : Октября 25, 2012, 11:56:16 »
Гыгы, я там и набираю в данный момент. Что-то там страница с выбором резюков виснет нафиг.
Бывает у них такое  тоже заметил это.