друзья, не поделитесь ли схемкой на пред из германия? гуглил, но везде только овердрайв. хочу ставить его после фьюза или др педалей для раскачки оконечника. сам он перегружаться не должен, разве что слегка. если будете набрасывать, то попроще. сколько усиления требуется сказать сложно.
из мощных в наличии кт802 1шт, п213 3шт и п605. так же куча слабых мп, пб, гт итд. есть несколько гт с hfe 200 u 300, по показаниям мультиметра, правда. питание можно 12, 16, 19.
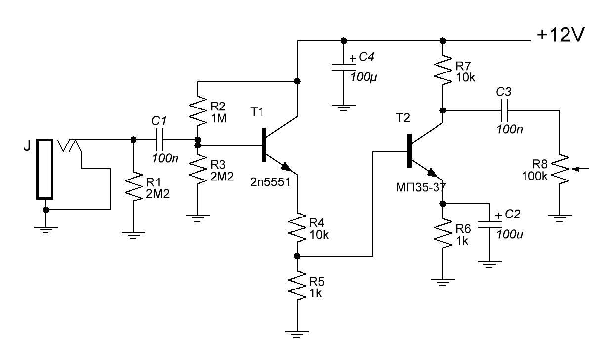
если вы считаете, что это плохая идея, то я сделаю на силиконе. есть 2т603 1шт, кт815б 1шт, 2n5551 2-3 шт. так же есть тда2030а. или тда может работать только в классе д? если так то мне не подходит.
оу не предлагайте, пожалуйста, я 4 раза паял на них схемы и все 4 раза они не работали, поэтому я их опасаюсь. возможно, в моем магазине брак продают.
это временное решение. с алика осенью приедет предик на оу. думаю пойдет.
пользуясь случаем хочу спросить и такое, т.к. на сайте схем не отвечают
привет друзья. был аккум от шуруповерта на 12. я его разобрал, батарейки были мертвы, я их срезал и выкинул. осталась плата. Есть 3 контакта на выход с батарей. и есть 4 контакта на батареи bt1- bt2- bt+ bt-. т.к. аккума было 3, не понимаю как их подключить. подскажите) и, для зарядки через него нужно подать 12 вольт на р+ р- ?
это фото платы
Цитата Наверх

протестил в фьюзе не много транзов, но пока самые ламповые гт309. маленькие грибочки. по ним и по корпусу видно, что они самые качественные.и ещё одно. посоветуйте качественный и простой способ изготовления плат. можно без принтера, т.к. его у меня нет, но распечатать не проблема. в интернете очень много способов, но может вы знаете наилучший.
... и добавил:для равновесия вклада в сообщество запостил несколько крутых штук с алика
https://guitarplayer.ru/equipment-craft/shtuki-dlya-krafta-s-aliekspress/msg11535564/#msg11535564всем желаю найти на мусорке бассман 60 года с набором запасных ламп