Автор Тема: Простой ламповый комбо.  (Прочитано 5217 раз)

0 Пользователей и 1 Гость просматривают эту тему.

Оффлайн amingaugov Автор темы

  • Новичок
  • *
  • Сообщений: 9
  • GuitarPlayer.Ru fan!
Простой ламповый комбо.
« : Января 21, 2015, 00:44:28 »
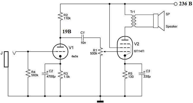
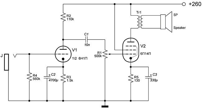
Помогите советами начинающему. Есть отдельно детали с разобранной радиолы "Рекорд 314". Хочу из них для начала собрать по этой схеме ламповый комбо.
С трансформатором разобрался. Померял вольтаж обмоток: вход 220, 92В, 6-7В, 240-250В. Я так понял для накала все нормально две лампы накалы соеденены параллельно. Для анода надо же постоянка примерно 250, как ее сделать? (Нашел выпрямитель http://www.155la3.ru/images/avs80_260_2.jpg К ~ и ~ подключаю с трансформатора, то что 240-250. Меряю на выходах + - выпрямителя тестером "в режиме переменки 600В", показывает 400В. Меряю то же самое в режиме постоянки, показывает 210. Что не так?

... и добавил:

Все, ошибки понял. Может кто кинуть маленькую схемку, что нужно сделать в конечном итоге? Схема: Траснформатор-выпрямитель-конденсаторы и все, что нужно, что бы было нормальное напряжение на анод?
« Последнее редактирование: Января 21, 2015, 01:53:59 от amingaugov »

Оффлайн Ден2

  • Ветеран форума
  • ******
  • Сообщений: 4278
Re: Простой ламповый комбо.
« Ответ #1 : Января 21, 2015, 06:00:41 »
Ты, пожалуйста, не обижайся, только пока что выключи и разбери всё, что успел собрать, и почитай теорию, хоть здешний форум почитай, хоть книжку скачай какую-нибудь. Напряжения в ламповых усилителях уже не игрушечные, если делать без понимания своих действий, может плохо кончиться.

Оффлайн Борланд Тёмный

  • Новичок
  • *
  • Сообщений: 42
  • GuitarPlayer.Ru fan!
Re: Простой ламповый комбо.
« Ответ #2 : Января 21, 2015, 06:59:48 »
Меряю на выходах + - выпрямителя тестером "в режиме переменки 600В", показывает 400В. Меряю то же самое в режиме постоянки, показывает 210. Что не так?


Если ток постоянный, то "в режиме переменки " тестер ничего показывать не должен. После выпрямителя нужно ещё ставить фильтрующую емкость, тогда сгладятся все пульсации которые ты принимаешь за переменку, а заодно повыситься и стабилизируется напряжения на постоянке.

Оффлайн Armed_cat

  • Новичок
  • *
  • Сообщений: 10
  • GuitarPlayer.Ru fan!
Re: Простой ламповый комбо.
« Ответ #3 : Января 21, 2015, 21:06:13 »
Помогите советами начинающему. Есть отдельно детали с разобранной радиолы "Рекорд 314". Хочу из них для начала собрать по этой схеме ламповый комбо.
С трансформатором разобрался. Померял вольтаж обмоток: вход 220, 92В, 6-7В, 240-250В. Я так понял для накала все нормально две лампы накалы соеденены параллельно. Для анода надо же постоянка примерно 250, как ее сделать? (Нашел выпрямитель http://www.155la3.ru/images/avs80_260_2.jpg К ~ и ~ подключаю с трансформатора, то что 240-250. Меряю на выходах + - выпрямителя тестером "в режиме переменки 600В", показывает 400В. Меряю то же самое в режиме постоянки, показывает 210. Что не так?

... и добавил:

Все, ошибки понял. Может кто кинуть маленькую схемку, что нужно сделать в конечном итоге? Схема: Траснформатор-выпрямитель-конденсаторы и все, что нужно, что бы было нормальное напряжение на анод?

Не легче взять схему Фендер Чампа и сделать его? Она такая же простая, но за то хороший результат гарантирован.

Оффлайн Tander

  • Ветеран форума
  • ******
  • Сообщений: 3732
    • Efremoff
Re: Простой ламповый комбо.
« Ответ #4 : Января 21, 2015, 21:58:06 »
Борланд Тёмный, Китайские мультимеры в режиме переменки при мерянии постоянного тока показывает удвоенное напряжение. Такая вот фича. )

Оффлайн Борланд Тёмный

  • Новичок
  • *
  • Сообщений: 42
  • GuitarPlayer.Ru fan!
Re: Простой ламповый комбо.
« Ответ #5 : Января 21, 2015, 22:49:27 »
Tander, Тоже вариант) 

Оффлайн amingaugov Автор темы

  • Новичок
  • *
  • Сообщений: 9
  • GuitarPlayer.Ru fan!
Re: Простой ламповый комбо.
« Ответ #6 : Января 26, 2015, 00:01:30 »
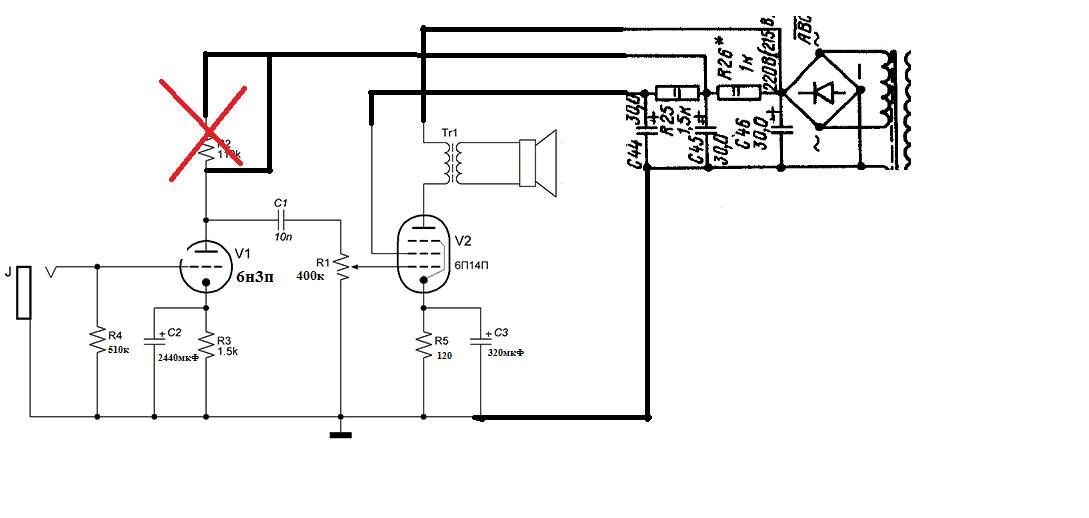
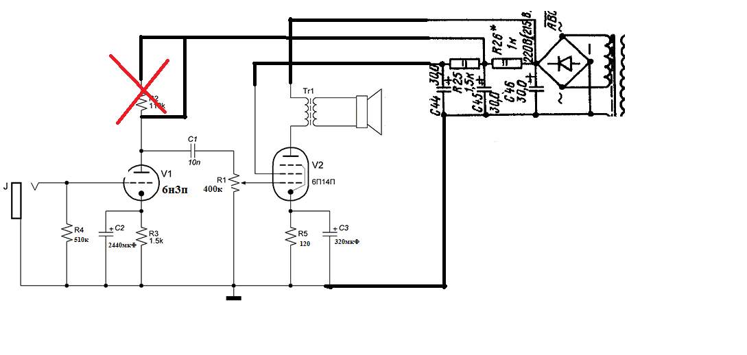
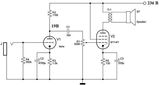
Использовал из радиолы входной трансформатор, селеновый выпрямитель, конденсаторы и резисторы (для фильтра), выходной трансформатор. Напряжения на аноде первой лампы 6н3п сначала было 6В. Пришлось убрать резистор R2, напряжение на аноде стало 160В (это маловато, мне кажется). Напряжение на сетке второй лампы 200В, на  входе выходного трансформатор 250В.Схема получилась такая, как на рисунке во вложении. Звука нет. Подскажите, что не так?

Оффлайн Fentone

  • Частый посетитель
  • **
  • Сообщений: 219
Re: Простой ламповый комбо.
« Ответ #7 : Января 26, 2015, 06:56:45 »
 :pozor: Верни резистор R2, затем измерь и укажи на схеме все напряжения.

Оффлайн Ден2

  • Ветеран форума
  • ******
  • Сообщений: 4278
Re: Простой ламповый комбо.
« Ответ #8 : Января 26, 2015, 07:50:10 »
Автор, я ещё раз настойчиво рекомендую подтянуть теорию, чтобы понимать свои действия. На самом деле там не так уж и сложно, по крайней мере для выпускника школы.

Оффлайн bottle

  • Ветеран форума
  • ******
  • Сообщений: 6388
  • решил включить дурачка
Re: Простой ламповый комбо.
« Ответ #9 : Января 26, 2015, 09:03:56 »
...Пришлось убрать резистор R2... Звука нет...
:good:

... и добавил:

 :popcorn:

Оффлайн GeorgeM

  • Ветеран форума
  • ******
  • Сообщений: 5432
  • тайный агент sovietguitars.com на ГП
Re: Простой ламповый комбо.
« Ответ #10 : Января 26, 2015, 09:19:56 »
ну да. "комбик играл тихо, я открутил из него динамик - играть почему то перестало".  :pozor:

Оффлайн Прохожий_

  • Эксперт
  • *****
  • Сообщений: 1955
    • Звукозапись и создание музыки
Re: Простой ламповый комбо.
« Ответ #11 : Января 26, 2015, 11:31:39 »
amingaugov, в твоём первом сообщении есть схема. Собери строго по ней, чтобы без ошибок и самодеятельности. Кроме отсутствия резистора, у тебя питание как попало идёт на усилитель. Опять же, схема есть в первом сообщении, просто подай +260 или около того в одну точку и всё.
И аккуратнее там, не убейся. С такими опытом лезть в схемы с высоким напряжением очень рискованно.

Оффлайн amingaugov Автор темы

  • Новичок
  • *
  • Сообщений: 9
  • GuitarPlayer.Ru fan!
Re: Простой ламповый комбо.
« Ответ #12 : Января 26, 2015, 13:27:08 »
amingaugov, в твоём первом сообщении есть схема. Собери строго по ней, чтобы без ошибок и самодеятельности. Кроме отсутствия резистора, у тебя питание как попало идёт на усилитель. Опять же, схема есть в первом сообщении, просто подай +260 или около того в одну точку и всё.
И аккуратнее там, не убейся. С такими опытом лезть в схемы с высоким напряжением очень рискованно.
:pozor: Верни резистор R2, затем измерь и укажи на схеме все напряжения.
Сделал. Странно, что после резистора R2 получается 19В на анод первой лампы идут. А по-поводу высокого напряжения, я все в перчатках резиновых включаю и кондер всегда разряжаю замыкая контакты изолированными кусачками.

Оффлайн Kruger90

  • Новичок
  • *
  • Сообщений: 24
  • GuitarPlayer.Ru fan!
Re: Простой ламповый комбо.
« Ответ #13 : Января 26, 2015, 13:37:45 »
у тебя резистор точно 110 килоом? И он не горевший?

Оффлайн GeorgeM

  • Ветеран форума
  • ******
  • Сообщений: 5432
  • тайный агент sovietguitars.com на ГП
Re: Простой ламповый комбо.
« Ответ #14 : Января 26, 2015, 13:45:35 »
если точно и не сгоревший - хана кондёру С1 значит наступила.