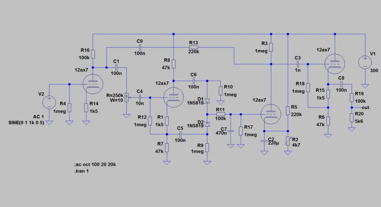
Собрал и протестировал простой ламповый компрессор "от Тимона". Вывод: работает, но с гитарой - криво, ибо не хватает уровня сигнала с одного усилительного каскада ( см. схему выше) для "раскачки" собственно "управляемого элемента".

Завтра переделаю катодный повторитель в еще один каскад усиления и продолжу тестирование.
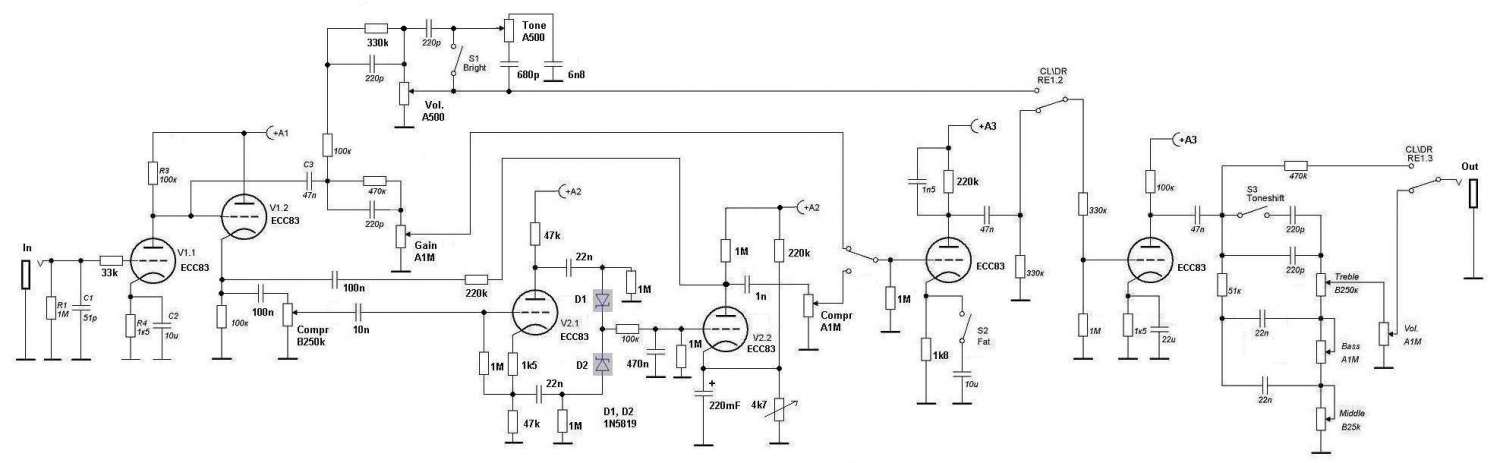
Переделал катодный повторитель в усилительный каскад по схеме ниже. Не помогло.

Постоянное напряжение после выпрямителя не превышает 3В, как было и с одним усилительным каскадом.

Придется вытаскивать завтра из закромов генератор и осцилоскоп.
... и добавил:Уважаемые, выручайте!
Проблема в следующем: подал с генератора синус 1кГц амплитудой 100мВ. На выходе первого каскада (см. последнюю схему) - 4,5В. После делителя (470к/470к), как и положено, - чуть больше 2В. А вот на выходе второго каскада - только 10В (синус без ограничения). Это нормально?
... и добавил:И еще два вопроса.
1) Сигналы с выходов ФИРНа должны быть в фазе или в противофазе?
2) После выпрямления сигнала диодами в точке их соединения постоянное напряжение всего 4,6В при ~10В на выходах ФИРНа. Это нормально?