Автор Тема: Пружинный ревер в двухканальную бошку, нужен совет  (Прочитано 2460 раз)

0 Пользователей и 1 Гость просматривают эту тему.

Оффлайн dirty1_1garry Автор темы

  • Новичок
  • *
  • Сообщений: 9
  • GuitarPlayer.Ru fan!
Всем привет!
Нужен совет по подключению spring ревера.

Планирую двухканальную бошку с каналом от Deluxe Reverb (тот канал что на трех триодах) и  Matchless DC30. В качестве уся пока план - Deluxe Reverb amp.
Хочу чтобы ревер мог быть на обоих каналах.
На данный момент нарисовал вот такой вариант


схема в pdf'е
https://yadi.sk/i/AlOj9F-OvYtX6

В качестве референсов по подключению использовал:

Hoffman Bassman & reverb.gif

Hoffman AC-30 Reverb.gif
« Последнее редактирование: Сентября 22, 2016, 18:26:09 от dirty1_1garry »

Оффлайн alkuz

  • Ветеран форума
  • ******
  • Сообщений: 4481
  • Зарегистрированный
    • http://
dirty1_1garry, каналы обычно по выходу коммутируют, а не по входу, с мутированием пассивного канала.

Оффлайн dirty1_1garry Автор темы

  • Новичок
  • *
  • Сообщений: 9
  • GuitarPlayer.Ru fan!
dirty1_1garry, каналы обычно по выходу коммутируют, а не по входу, с мутированием пассивного канала.
по входу - дабы не перетыкать джек вручную из канала в канал.
по выходу - согласен, логично.
Хотя резонней всего сделать и по входу и по выходу.

Оффлайн alkuz

  • Ветеран форума
  • ******
  • Сообщений: 4481
  • Зарегистрированный
    • http://
по входу - дабы не перетыкать джек вручную из канала в канал.
по выходу - согласен, логично.
Хотя резонней всего сделать и по входу и по выходу.
Всегда считал резонным не изобретать квадратных колес... Что, схема приведенных референсов, это все, что удалось в местном гугле найти?

Оффлайн dirty1_1garry Автор темы

  • Новичок
  • *
  • Сообщений: 9
  • GuitarPlayer.Ru fan!
Что, схема приведенных референсов, это все, что удалось в местном гугле найти?

Вряд ли есть необходимость демонстрировать все возможные)
Одни из, как мне показалось, достаточные для понимания возможной реализации функционала. Да вот хочу и сторонних мнений выслушать по теме.
« Последнее редактирование: Сентября 23, 2016, 00:22:52 от dirty1_1garry »

Оффлайн AZG

  • Живу на форуме
  • *******
  • Сообщений: 95553
  • Санкт-Петербург
    • AZG CUSTOM
Вокруг 150к ревер будет не шибко глубокий, примерно как на простеньких Месах.  Смотри как реализовано в нормальном ДелюксРевербе. Можно построить примерно близкую цепочку после коммутации каналов.

Грамотно совмещенный Воксоид и Фендероил - Меса Трансатлантик. Там все построено грамотно, и ревер хороший и глубокий.

Оффлайн dirty1_1garry Автор темы

  • Новичок
  • *
  • Сообщений: 9
  • GuitarPlayer.Ru fan!
Вокруг 150к ревер будет не шибко глубокий, примерно как на простеньких Месах.  Смотри как реализовано в нормальном ДелюксРевербе. Можно построить примерно близкую цепочку после коммутации каналов.

Грамотно совмещенный Воксоид и Фендероил - Меса Трансатлантик. Там все построено грамотно, и ревер хороший и глубокий.

спасибо за наводку! гляну

Оффлайн Rolly

  • Живу на форуме
  • *******
  • Сообщений: 9049
  • Мнение - не повод получить пулю сразу.
В канале "делюкса" грубая ошибка, сетка третьего триода не привязана к земле.

Оффлайн dirty1_1garry Автор темы

  • Новичок
  • *
  • Сообщений: 9
  • GuitarPlayer.Ru fan!
Грамотно совмещенный Воксоид и Фендероил - Меса Трансатлантик. Там все построено грамотно, и ревер хороший и глубокий.

Категорически не могу нагуглить что нить дельное по Меса Трансатлантик. Подскажите где искать? :hmmm:

... и добавил:

В канале "делюкса" грубая ошибка, сетка третьего триода не привязана к земле.

Об этом речь?)
« Последнее редактирование: Сентября 28, 2016, 13:20:48 от dirty1_1garry »

Оффлайн Rolly

  • Живу на форуме
  • *******
  • Сообщений: 9049
  • Мнение - не повод получить пулю сразу.

Оффлайн dirty1_1garry Автор темы

  • Новичок
  • *
  • Сообщений: 9
  • GuitarPlayer.Ru fan!
да. :hmmm:

Спасибо за подсказку!)

Оффлайн EaNot

  • Завсегдатай
  • ***
  • Сообщений: 485
  • Ragtime Amplification
Пикушек, шунтирующих 3М3, не хватает. Без них звук будет мутным, тусклым (ВЧ на делителе с таким верхним плечом давятся довольно эффективно).

Оффлайн dirty1_1garry Автор темы

  • Новичок
  • *
  • Сообщений: 9
  • GuitarPlayer.Ru fan!
Пикушек, шунтирующих 3М3, не хватает. Без них звук будет мутным, тусклым (ВЧ на делителе с таким верхним плечом давятся довольно эффективно).
+1
Да, в оригинале 10пФ стоит.

... и добавил:

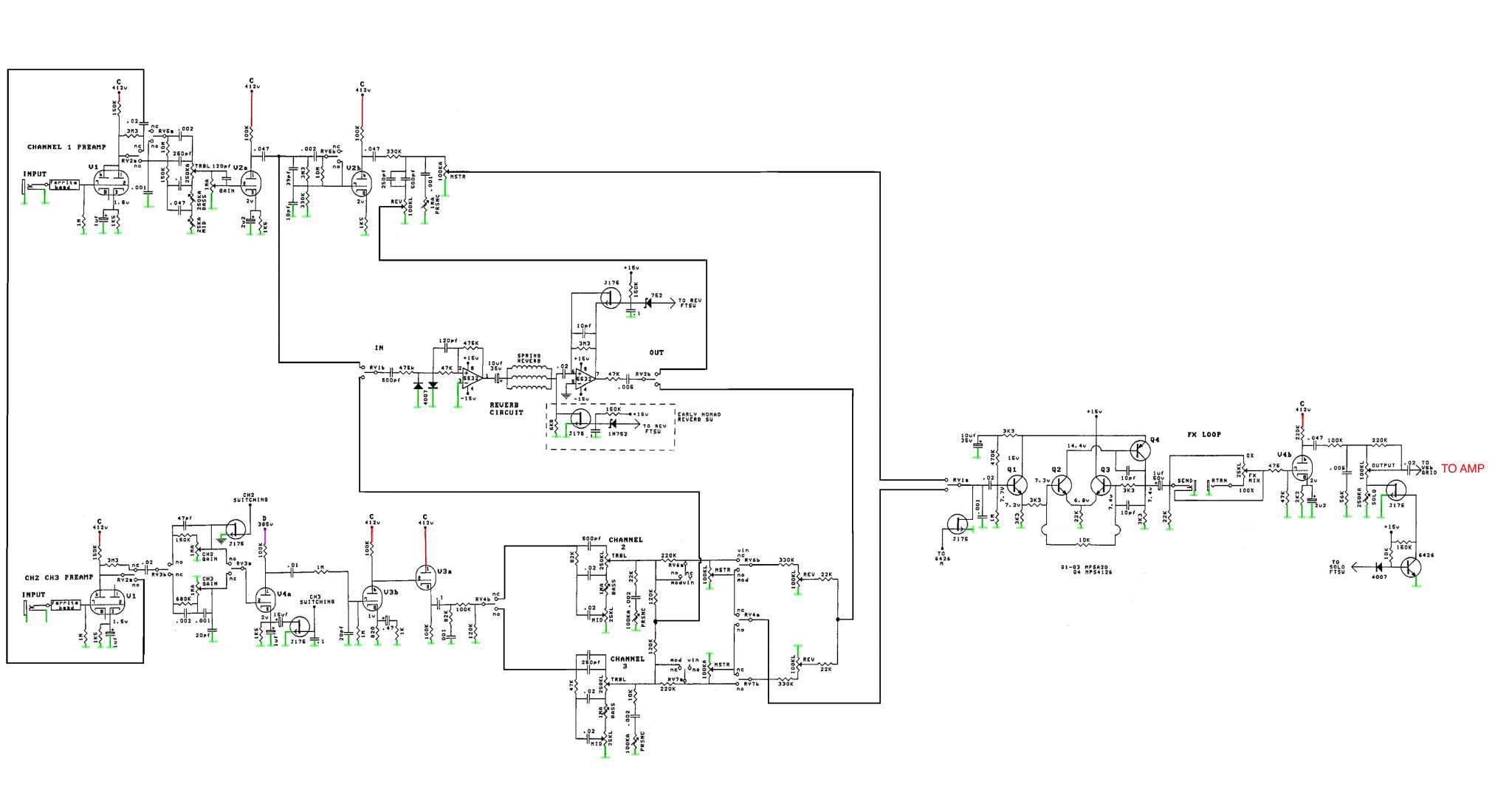
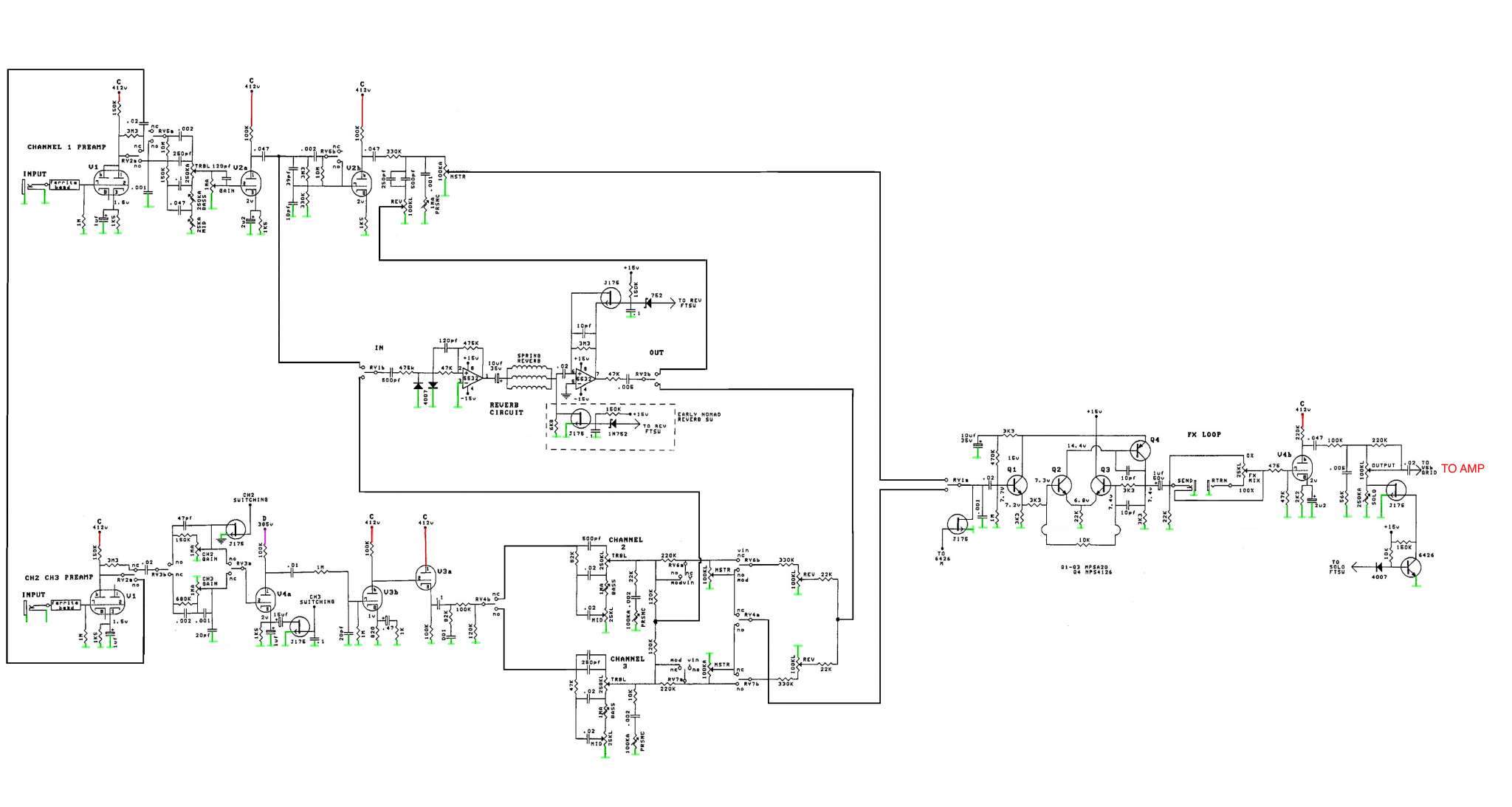
По совету AZG так и не нашел Мезу Трансатлантик, но нашел полезную инфу у Nomad.
Чуть разжованная схема:
« Последнее редактирование: Сентября 29, 2016, 15:01:09 от dirty1_1garry »

Оффлайн AZG

  • Живу на форуме
  • *******
  • Сообщений: 95553
  • Санкт-Петербург
    • AZG CUSTOM
dirty1_1garry, Не самый удачный пример...

Схему от ТА поищу в электронном виде...

Оффлайн dirty1_1garry Автор темы

  • Новичок
  • *
  • Сообщений: 9
  • GuitarPlayer.Ru fan!
dirty1_1garry, Не самый удачный пример...

Схему от ТА поищу в электронном виде...

Буду премногоблагодарен!)
« Последнее редактирование: Сентября 29, 2016, 17:03:21 от dirty1_1garry »