Форум гитаристов
У нас самая большая гитарная тусовка
Добро пожаловать,
Гость
. Пожалуйста,
войдите
или
зарегистрируйтесь
.
Не получили
письмо с кодом активации
?
1 час
1 день
1 неделя
1 месяц
Навсегда
В теме
В разделе
По форуму
Яндекс
Начало
Помощь
Поиск
Media
Пользователи
Общий список
Поиск пользователей
Вход
Регистрация
|
Размещение рекламы
Правила форума
Форум гитаристов
»
Оборудование
»
equipment.craft
(Модератор:
Dying Fetus
) »
Тема:
Пружинный ревер в двухканальную бошку, нужен совет
« предыдущая тема
следующая тема »
Печать
Страницы:
[<< Назад]
1
[
2
]
Вниз
Автор
Тема: Пружинный ревер в двухканальную бошку, нужен совет (Прочитано 2460 раз)
0 Пользователей и 1 Гость просматривают эту тему.
AZG
Живу на форуме
Сообщений: 95553
Санкт-Петербург
Re: Пружинный ревер в двухканальную бошку, нужен совет
«
Ответ #15 :
Октября 04, 2016, 00:10:33 »
dirty1_1garry,
https://yadi.sk/i/LftNePoTwATCq
Записан
Производство усилителей
AZG CUSTOM
Лампы Sovtek, EH, TungSol, GENALEX, Mullard, SED
E-mail: gishaznr(dog)narod.ru
AZG Custom Guitar,AlexTurin Baritone 7 str,AlexTurin Tele-style,Alex Turin PRS-style 7 str,AlexTurin J-style Floyd,Poznysh Starline AZG 7 str,Warwick Fortress One 5 str
dirty1_1garry
Новичок
Сообщений: 9
GuitarPlayer.Ru fan!
Re: Пружинный ревер в двухканальную бошку, нужен совет
«
Ответ #16 :
Октября 06, 2016, 00:31:41 »
Цитата: AZG от Октября 04, 2016, 00:10:33
dirty1_1garry,
https://yadi.sk/i/LftNePoTwATCq
Спасибо!
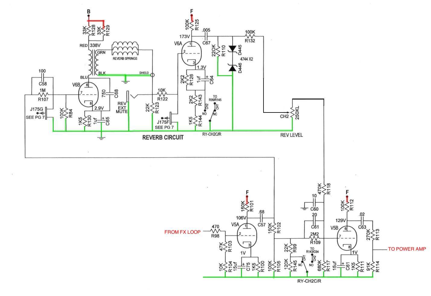
Стоит ли на данную схему ориентироваться в вопросе включения ревера?
Получилось вот так:
Записан
AZG
Живу на форуме
Сообщений: 95553
Санкт-Петербург
Re: Пружинный ревер в двухканальную бошку, нужен совет
«
Ответ #17 :
Октября 06, 2016, 08:14:55 »
dirty1_1garry,
Лучше ориентироваться на всю схему. Почему - я ранее писал.
Записан
Производство усилителей
AZG CUSTOM
Лампы Sovtek, EH, TungSol, GENALEX, Mullard, SED
E-mail: gishaznr(dog)narod.ru
AZG Custom Guitar,AlexTurin Baritone 7 str,AlexTurin Tele-style,Alex Turin PRS-style 7 str,AlexTurin J-style Floyd,Poznysh Starline AZG 7 str,Warwick Fortress One 5 str
Печать
Страницы:
[<< Назад]
1
[
2
]
Вверх
« предыдущая тема
следующая тема »
Форум гитаристов
»
Оборудование
»
equipment.craft
(Модератор:
Dying Fetus
) »
Тема:
Пружинный ревер в двухканальную бошку, нужен совет