Автор Тема: PT2399 срёт  (Прочитано 2823 раз)

0 Пользователей и 1 Гость просматривают эту тему.

Оффлайн ne7v Автор темы

  • Эксперт
  • *****
  • Сообщений: 1022
  • Делай что должен,и будет что будет!
PT2399 срёт
« : Сентября 23, 2023, 14:11:42 »
Имею мастеровый дилей.Подсирает хвосты,микруху в утиль или может быть чего другое??У меня он уже несколько лет,раньше вроде этого небыло или не обращал внимания

Онлайн Geezer

  • Живу на форуме
  • *******
  • Сообщений: 12773
  • Atypique
Re: PT2399 срёт
« Ответ #1 : Сентября 23, 2023, 14:48:16 »
Если выхлоп с гитары уменьшить на 1/3 звук не становится ли чище?
Датчик с большим выхлопом может превысить динамический диапазон примуса, чей аудиотракт питается от +5 Вольт.

Оффлайн ne7v Автор темы

  • Эксперт
  • *****
  • Сообщений: 1022
  • Делай что должен,и будет что будет!
Re: PT2399 срёт
« Ответ #2 : Сентября 23, 2023, 15:32:12 »
Geezer, дело в том что например на дисторшне тоже срет

Онлайн Geezer

  • Живу на форуме
  • *******
  • Сообщений: 12773
  • Atypique
Re: PT2399 срёт
« Ответ #3 : Сентября 23, 2023, 16:32:07 »
Что могу посоветовать: замкнув вход дилея на землю, померить напряжения на выходах: 9,12,14,15 - везде должно быть +2,5 Вольта.

Оффлайн ne7v Автор темы

  • Эксперт
  • *****
  • Сообщений: 1022
  • Делай что должен,и будет что будет!
Re: PT2399 срёт
« Ответ #4 : Сентября 23, 2023, 20:07:26 »
Замерил,у меня аж 6.4вольта на указаных выводах
Куда копать??
Фото кишок
(нажмите чтобы показать/спрятать)

Оффлайн hunted

  • Ветеран форума
  • ******
  • Сообщений: 4227
Re: PT2399 срёт
« Ответ #5 : Сентября 23, 2023, 20:17:32 »
Стабилизатор может помер
78L05 который

Оффлайн ne7v Автор темы

  • Эксперт
  • *****
  • Сообщений: 1022
  • Делай что должен,и будет что будет!
Re: PT2399 срёт
« Ответ #6 : Сентября 23, 2023, 20:23:16 »
(нажмите чтобы показать/спрятать)
Есть такой

... и добавил:

на первую лапу ПТшки приходит 4 вольта от этого стабилизатора на центре стабилизатора 9В а вот на правой ноге у него 0 вольт
« Последнее редактирование: Сентября 23, 2023, 20:30:29 от ne7v »

Оффлайн hunted

  • Ветеран форума
  • ******
  • Сообщений: 4227
Re: PT2399 срёт
« Ответ #7 : Сентября 23, 2023, 20:30:15 »
ne7v,
Странно, что 4, но видимо не умер стабилизатор.
Подождем отцов, они скажут точнее.

Оффлайн ne7v Автор темы

  • Эксперт
  • *****
  • Сообщений: 1022
  • Делай что должен,и будет что будет!
Re: PT2399 срёт
« Ответ #8 : Сентября 23, 2023, 20:33:04 »
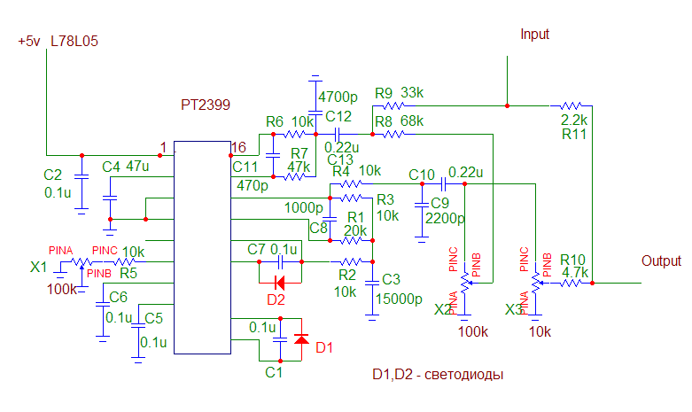
Как я понял то собран он по такой же схеме как этот
(нажмите чтобы показать/спрятать)

Оффлайн Spero_In_Inteligo

  • Живу на форуме
  • *******
  • Сообщений: 8917
  • Код пишу, на досуге на проволоку нажимаю.
Re: PT2399 срёт
« Ответ #9 : Сентября 23, 2023, 21:01:14 »
ne7v, PT2399 срёт - а вот это как? просто фишка этого дилея как раз в "мутных" повторах (да и на 1 PT-шке вроде не реализовать "кристальный" дилэй)...

Фишка классная. Грязи нет, когда играешь. Повторы в общем звуке на своем месте. Имхо.

Оффлайн ne7v Автор темы

  • Эксперт
  • *****
  • Сообщений: 1022
  • Делай что должен,и будет что будет!
Re: PT2399 срёт
« Ответ #10 : Сентября 23, 2023, 21:05:21 »
Все замеры напруги прошу считать не действительными :pozor: тестер накрылся

... и добавил:

Spero_In_Inteligo, Так в повторах грязь,в миксе начинается каша в повторах.Срёт имеется введу перегружается,нашел "какоето" решение проблемы с помощью светодиодов,завтра попробую

(нажмите чтобы показать/спрятать)
« Последнее редактирование: Сентября 23, 2023, 21:08:06 от ne7v »

Оффлайн Rolly

  • Живу на форуме
  • *******
  • Сообщений: 9048
  • Мнение - не повод получить пулю сразу.
Re: PT2399 срёт
« Ответ #11 : Сентября 23, 2023, 21:09:47 »
на первую лапу ПТшки приходит 4 вольта от этого стабилизатора на центре стабилизатора 9В а вот на правой ноге у него 0 вольт
4 вольта мало, номинал - 5 вольт, минимум 4,5 по датащиту.

Онлайн Geezer

  • Живу на форуме
  • *******
  • Сообщений: 12773
  • Atypique
Re: PT2399 срёт
« Ответ #12 : Сентября 23, 2023, 21:11:47 »
Земля примочки (минус питания) - это ноги 3 и 4  PT2399 и средняя нога 7805.
Когда мы смотрим 7805 в лицо, то её правая нога - это +9 Вольт, средняя нога - это масса (0 Вольт), левая нога - это +5 Вольт.

Оффлайн iZEP

  • Живу на форуме
  • *******
  • Сообщений: 21049
  • .._ .__. .. __.. _.. .._
Re: PT2399 срёт
« Ответ #13 : Сентября 23, 2023, 21:18:27 »
 У меня, не помню, некий аналог этой микрухи, не помню сейчас... Где-то вычитал что там внутренние ОУ не ах. как-то их обхоодят внешними, уж не помню, но сам факт...

Онлайн Geezer

  • Живу на форуме
  • *******
  • Сообщений: 12773
  • Atypique
Re: PT2399 срёт
« Ответ #14 : Сентября 23, 2023, 21:26:57 »
Цитировать
Где-то вычитал что там внутренние ОУ не ах

Я в своё время сделал пару примусов Deep Blue Delay - один приятелю, другой себе.
Никаких проблем, всё прекрасно работает.
Недавно собрал хорус Little Angel на такой же микрухе - никаких проблем, всё прекрасно работает безо всяких светодиодных костылей :)