Всех приветствую.
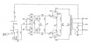
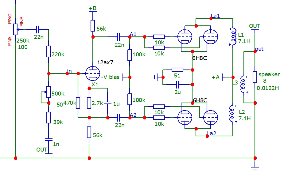
Выбранная схема для сборки (на основе схемы оконечника JCM1, разделительные емкости
22нф заменил 4.7нф):

Собрал её на 2х 6Н8С и оставшемся от преампа триоде 12ax7 (и хорошо подходят и 12at7 и 12au7).
Запустился сразу. В общем звук понравился. С нормальным трансформатором было бы получше, наверное, сейчас звук чуть (а может и не чуть, сравнить не с чем) мутноватый и при уровне громкости более 50% качество звучания становится заметно хуже. И разделительные конденсаторы 22нФ в каждом плече заменил на 4.7нФ, срезать излишний низ.
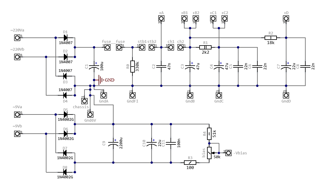
Блок питания для преампа и оконечника; вход: 220В + 9В переменки, выход +315В анодное и -11.3В напряжение смещения сеток триодов оконечника.
Трансформатор выходной. Cобран из 2х сетевых 220В/12В/12Вт. Вторичная обмотка поверх первичных.
Сердечник EI48*30, длина центрального керна 24мм.
Данные:Первичная обмотка.
Индуктивность: 27,3 Гн.
Активное сопротивление: 619 Ом.
Максимальный ток: 38 мА
Вторичная обмотка.
Индуктивность: 12,2 мГн.
Активное сопротивление: 1 Ом.
Максимальный ток: 720 мА
Максимальная мощность.
Коэффициент трансформации = 49,5
Отношение индуктивностей обмоток: 2238:1
Расчёт major73727 -> Raa=(Ктр^2)*(Rн+r2)+r1=49,5^2*(8+1)+619=22670 Ом.
Дроссель. В качестве дросселя сетевой трансформатор 220В/12В/4Вт. Индуктивность приблизительно 9мГн.
--------------------------------------------------------------------------------------------------------------------------------------
Ещё интересную для этих ламп предложил схему Сергей Куфлей, но я её не проверял:

Семпл:
fireflyr_overdrive.mp3Есть ещё готовые отличные решения на других лампах:
https://guitarplayer.ru/equipment-craft/domashnij-mikro-okonechnik-po-motivam-chaos/ - на 6Н6П
https://guitarplayer.ru/equipment-craft/teplyj-lampovyj-domashnij/ - на 6Н23П.
Для удобства работы с графическими материалами, заметками, есть отличная программка PureRef - браузер референсов, официальный сайт:
https://www.pureref.com/download.php-------------------------------------------------------------------------------------------------------------------------------------------------
Почти исходное сообщение:
-------------------------------------------------------------------------------------------------------------------------------------------------
Хочу сделать оконечник для преампа, преамп будет гибрид, тоже пока в проекте.
По оконечнику первые вопросы:
Стоит ли делать на 6Н8С (параллельно по два триода в плечо) с их разбросом параметров?
Какую приблизительно можно получить мощность от 2х ламп при щадящих 280В анодного питания?
Читал тему "Маломощные Push–pull оконечники на двойных триодах".
Характеристики лампы:
6n8s.pdfРасчёты трансформатора:
Площадь сечения магнитопровода = 6см^2
Нижняя частота = 50Гц
Ra = 15.4k * 2
Kтрансформации = 40
Кдемпфирования = 1.3
Выходное сопротивление усилителя = 6.1Ом
Первичной обмотки:Активное сопротивление = 1.15kОм * 2
Число витков = 2775 * 2 проводом 0,2-0,3мм
Индуктивность = 48.5 Гн
Максимальная амплитуда = 277В
Вторичной обмотки:Активное сопротивление = 0,7Ом
Число витков = 68 проводом 0,8-1мм
Максимальная амплитуда = 6.85В
В общем, кто может указать на ошибки и дать советы, напишите, пожалуйста, буду признателен