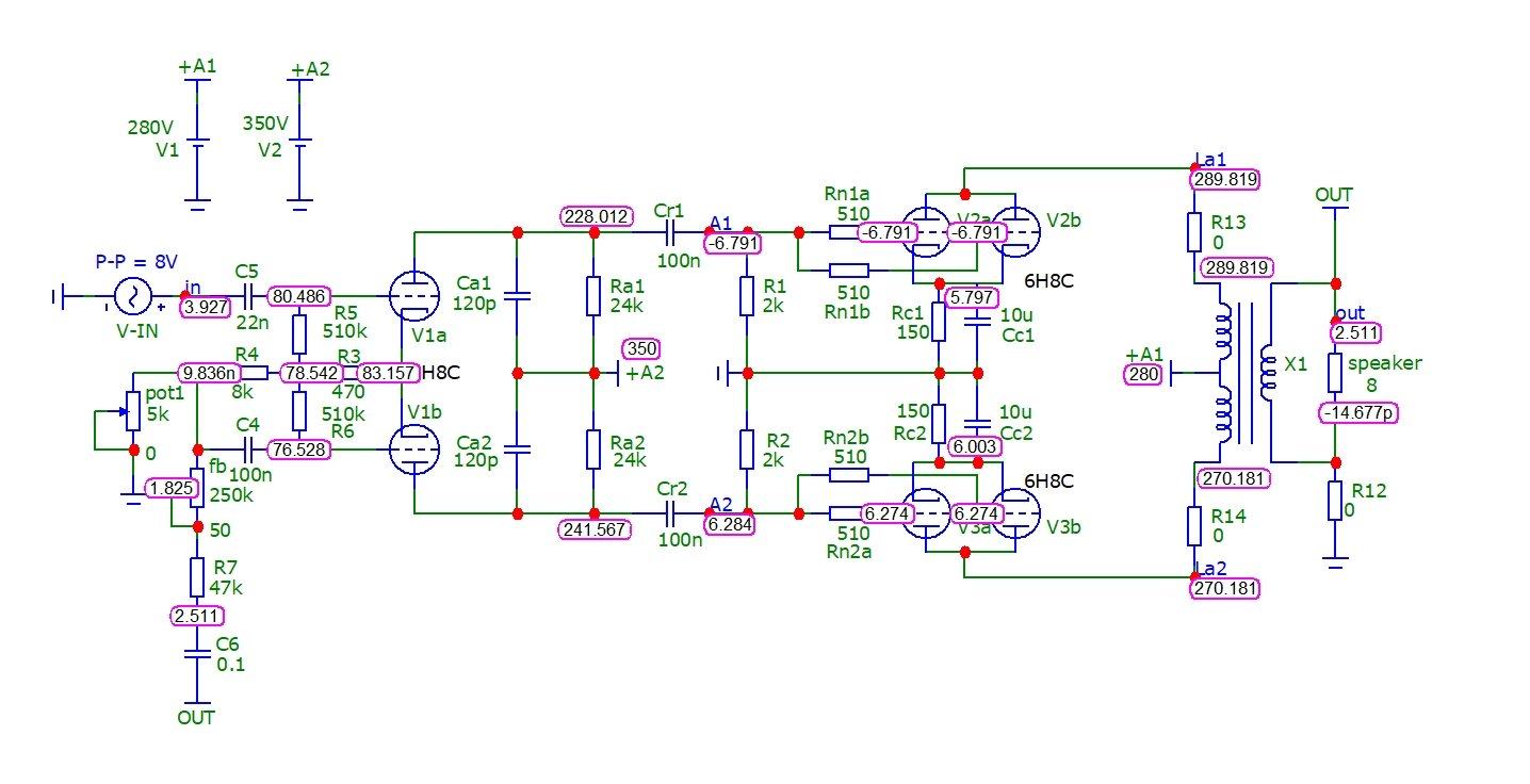
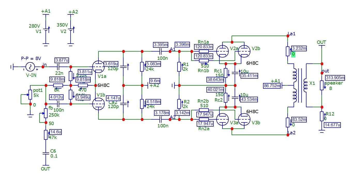
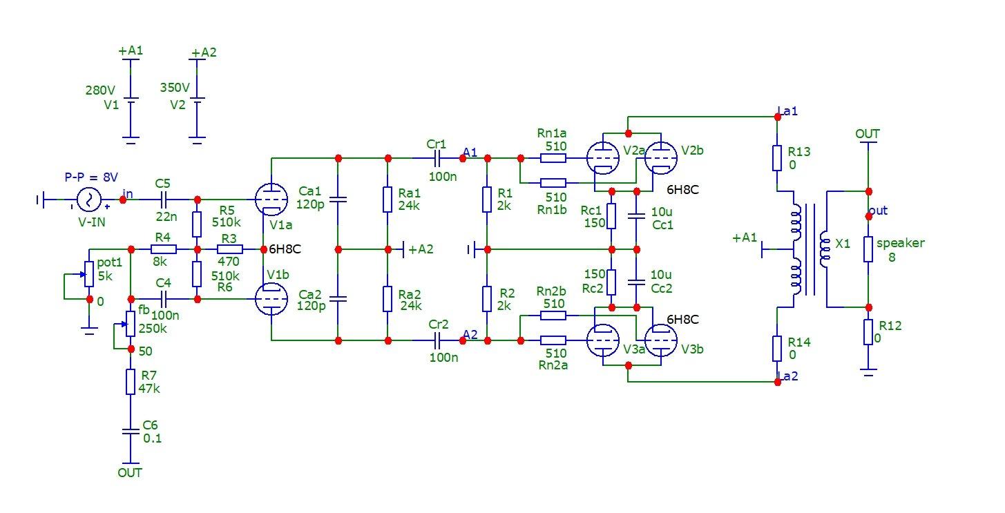
ArcIdea, 3 и 4. 3 это двухтакт в чистом А классе, 4 - какой-то из АВ (АВ1, АВ2 лучше отличия по учебнику уточнить).
1 и 2 это чистый АВ, при чём 2 больше похож на ламповый вариант, потому, что мы видим ток покоя ламп (постоянное смещение в "+" от нуля) которого нет в 1.
Ну а так то на практике вариант 3. Если начинаем загонять оконечник в перегруз, то он плавно становится вариантом 4.
... и добавил:Варианты 1 и 2 это всё-таки к полупроводниковой технике. Что-то я на лампах такое издевательство над выходником не представляю в реальности. Хотя загнать его в такой режим можно конечно, может даже какое моджо в звуке для кого-то найдётся
